Добавить в корзинуПозвонить
Найти в Дзене
mmg

тестовая схема v2-3

в ответ на "Усилитель для наушников высокого класса", версия v2, часть 2 ( https://dzen.ru/a/Z_Ka2tCDEkb66TqA ) Выход ОУ в нижнее плечо, резистор Локанти, регуляция в канале U[2 (тестовая схема v2-3) в такой схеме надо обязательно устанавливать оба источника тока (исправляем предыдущий коммент, где мы допускали один источник тока не устанавливать) например, если не устанавливать верхний источник тока (где ранее был выход ОУ), то резистор на выходе ОУ (R58) будет ставить тоже нельзя, и номинальный ток выхода ОУ будет около 5мА но без установки R58 есть риск превысить предельный тока выхода ОУ при замыкании на входе каскада эмиттерного повторителя, а также слишком высокое отрицательное напряжение с выхода ОУ попадает на базу верхнего плеча (что ухудшает режим работы выходного каскада) выход ОУ лучше подавать в нижнее плечо эмиттерного повторителя поскольку это создает большее обратное напряжение на БЭ переходе именно нижнего плеча, а такие традиционные PNP транзисторы как кт814 более ст
Оглавление

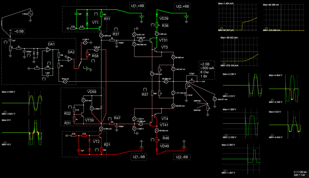
в ответ на "Усилитель для наушников высокого класса", версия v2, часть 2 ( https://dzen.ru/a/Z_Ka2tCDEkb66TqA )

Выход ОУ в нижнее плечо, резистор Локанти, регуляция в канале U[2 (тестовая схема v2-3)

Выход ОУ в нижнее плечо, резистор Локанти (тестовая схема v2-3)
Выход ОУ в нижнее плечо, резистор Локанти (тестовая схема v2-3)

1.

в такой схеме надо обязательно устанавливать оба источника тока (исправляем предыдущий коммент, где мы допускали один источник тока не устанавливать)

например, если не устанавливать верхний источник тока (где ранее был выход ОУ), то резистор на выходе ОУ (R58) будет ставить тоже нельзя, и номинальный ток выхода ОУ будет около 5мА

но без установки R58 есть риск превысить предельный тока выхода ОУ при замыкании на входе каскада эмиттерного повторителя, а также слишком высокое отрицательное напряжение с выхода ОУ попадает на базу верхнего плеча (что ухудшает режим работы выходного каскада)

2.

выход ОУ лучше подавать в нижнее плечо эмиттерного повторителя

поскольку это создает большее обратное напряжение на БЭ переходе именно нижнего плеча, а такие традиционные PNP транзисторы как кт814 более стойки к обратному напряжению на БЭ переходе, чем такая их NPN пара кт815

в этой схеме из за эмиттерных резисторов и несимметричной подачи выхода ОУ на одно плечо, регулятор тока покоя создает несимметричное обратное напряжение на разных плечах

при подаче выход ОУ на нижнее плечо, макс обратное напряжение на БЭ пары дарлингтона:
- для верхнего плеча около -2.2В;
- для нижнего плеча около -3.4В;

и максимальное обратное напряжение на БЭ переходе каждого транзистора:
- в любом плече около -1.7В;
(для сравнения прямое напряжение на паре около +1.4В)

3.

в этой схеме можно установить резистор Локанти (R57)

в этой схеме такой резистор:
- довольно предсказуемо распределяет обратное напряжение на БЭ переходах выходных транзисторов и максимальное обратное напряжение получается около 1.7В на каждом БЭ переходе;
- улучшает скорость выключения внешнего выходного транзистора;

4.

регуляция напряжения в канале U[2= -+6В

подбор точных величин сопротивления для мощных гасящих резисторов в выходных эмиттерных повторителях может быть затруднен, тогда ограничение выходного тока можно сделать с помощью регуляции напряжения в канале U[2= -+6В (на величину около +0-2В)

поэтому пару фиксированных регуляторов кр142ен5Б+кр1162ен6А (7806+7906) в канале U[2 можно заменить на регулируемые кр142ен12+кр142ен18 (lm317+lm337)

===