Добавить в корзинуПозвонить
Найти в Дзене
ON/OFF

Линейный лабораторный блок питания

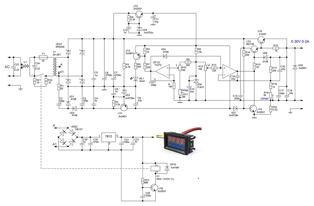
Всем привет. Линейные лабораторные блоки питания сейчас мало пользуются популярностью, но между тем по своей простоте и в тоже время, в зависимости от схемотехники, качеству, они мало чем уступят современным ЛБП. Данная схема мне встретилась в старом чешском журнале prakticka elekronika за 10-й год: И показалась весьма интересной для апгрейда, которым хочу с Вами поделиться, схема: Тех. характеристики получились на неплохом уровне, ниже я выложу фото а пока основное Диапазон регулировки выходного напряжения и токового ограничения: 0 - 30 Вольт 0 - 2 Ампер Пульсации выходного напряжения, фото ниже: не более 0.01% Дискретность установки тока и напряжения: не более 1мА и 10мВ Измеренное время восстановления и тд я выложу при завершении проекта электронной нагрузки. Можно определенно сказать что ИИП с подобными характеристиками выйдет дороже, но начнем по порядку. Сетевое напряжение поступает на входной фильтр С23,24,(Х конденсаторы (across the line)) L1(синфазный дроссель) необходимый

Всем привет. Линейные лабораторные блоки питания сейчас мало пользуются популярностью, но между тем по своей простоте и в тоже время, в зависимости от схемотехники, качеству, они мало чем уступят современным ЛБП. Данная схема мне встретилась в старом чешском журнале prakticka elekronika за 10-й год:

И показалась весьма интересной для апгрейда, которым хочу с Вами поделиться, схема:

-2

Тех. характеристики получились на неплохом уровне, ниже я выложу фото а пока основное

Диапазон регулировки выходного напряжения и токового ограничения:

0 - 30 Вольт 0 - 2 Ампер

Пульсации выходного напряжения, фото ниже:

не более 0.01%

Дискретность установки тока и напряжения:

не более 1мА и 10мВ

Измеренное время восстановления и тд я выложу при завершении проекта электронной нагрузки. Можно определенно сказать что ИИП с подобными характеристиками выйдет дороже, но начнем по порядку. Сетевое напряжение поступает на входной фильтр С23,24,(Х конденсаторы (across the line)) L1(синфазный дроссель) необходимый для *очистки грязи* сети. Наличие в нашей сети гармоник импульсной техники в конечном итоге скажется на работе источника и считаю правилом хорошего тона его использовать, кроме случаев описанных мною здесь. Далее элемент софстарта R21.22 и схемотехника VT8 ( Постоянная времени заряда С25 = время задержки реле, как только емкость зарядиться - откроет VT8. Разряд С25, при отключении сети, через база эмиттерный переход транзистора) Необходим для уменьшения пусковых экстратоков, что увеличит срок службы конденсаторов С6,7 и включателя сетевого напряжения. Трансформатор Т1 я выдрал из своего загашника и перемотал на напряжение в 25 Вольт с отводом на 9 Вольт, проводом в 1.5мм. В сети полно калькуляторов для его расчета. Мощность не большая и не считаю, что делать мощные линейники будет хорошая затея, позже скажу почему. В качестве фильтра вторички элементы VDS1,C5,6,7,R3. Диоды Шоттки с малым сопротивлением перехода, что увеличивает КПД и в тоже время практически отсутствует его емкость, что уменьшает выбросы переключения. Емкости С6,7 можно увеличить, в данном случае маслом кашу не испортить. Далее два стаб. напряжения VT1,2 которые выполняют три функции. 1. Минимизируют влияние силового контура на работу ОУ. 2. Стабилизируют питание, предохраняя от скачков сетевого питания, способного вывести из строя ОУ. 3. Ввод отрицательного плеча питания, обвязка по питанию VT1, задает начальное смешение ОУ и позволяет производить регулировку на уровнях мВ и мА. Также присутствует не хитрая защита и софтстарт на VT4 при не исправной работе питания ОУ. В качестве *сердца* лбп я применил TL072 что отличается от оригинала на NE5532, дело в том что напряжение питания больше 30 Вольт и 5532 работает на своем пределе в отличии от 072(макс 36 Вольт) высокое время скорости нарастания у них практически одинакова, в 16/мкс, оба малошумящие. Никакие ширпотребные LM358 не подходят для качественного линейного ЛБП и точка. Опорное напряжение применил как в оригинальной схеме на TL431, возможна замена в обычный 5-ти Вольтовый стаб. с перерасчетом, для примера:

Для напряжения - 1+(R17/R15) = 1+(20/1) = 21(коэф. усиления). Опорное напряжение 2.5 Вольта, тогда 2.5*21 = 52 Вольта макс. на выходе ЛБП. Здесь я не добавил сопротивление R19 в расчет, нужно учитывать то что все элементы имеют погрешность и подстроечные по току и напряжению в данном случае целесообразны.

Для тока - (R9/(R10+R11))+1 = (39/(10+5))+1 = 3.6. Опорное 2.5 Вольта, тогда 2.5/3.6 = 0.694. В качестве датчика тока применил без индуктивное сопротивление R20 - 0.33 Ома и макс. ток на выходе = 0.55/0.33 = 2.1 Ампера.

Отдельно заведена схема сигнализации режима стабилизации по току СС ( Constant Current) на VT3. В качестве вых. каскада применен составной Дарлингтон VT5.6 (VT6 что был в наличии) и ускоряющая цепочка VD8,R16. Защитный диод VD9 предназначен для защиты работы ЛБП при индуктивной нагрузке. Теперь по поводу мощности линейного блока питания. Дело в том что в схемотехнике линейного бп силовой ключ представляет собой практически активное сопротивление и все работает по закону дяди Ома и зависит в том числе от его работы пульсации на выходе. При увеличении ТКЕ транзистора или простым языком - перегреве, увеличивается и время переключения или рассасывания заряда базы транзистора, что приведет к дисбалансу работы коррекции ОС в конечном счете и о *высоком* можно забыть). Для каждого прибора свои задачи в мастерской а для мощности есть это. На моей практике я редко пользуюсь током свыше Ампера. Перейдем к фокусам ) предустановленное напряжение 3 Вольта и ток 0 Ампер:

-3

При правильной работе в любом положении потенциометра напряжения и нуле тока, должна быть похожая картина. Ставлю светодиод и понемногу увеличиваю ток:

Выводы делать Вам
Выводы делать Вам

Пульсации, нагрузка 1 Ампер:

-5

Я не настраивал коррекцию С16,14,12 как видно, использовал номиналы из источника. Меня вполне устраивает. Все собрал на выводных элементах - так сказать в стиле ретро) доступный вариант сборки при любом опыте :

Трансформатор экранирован.
Трансформатор экранирован.
Печатная плата лакирована
Печатная плата лакирована

Отдельно скажу по практике, данные потенциометры показали себя не с лучшей стороны относительно качества, по хорошему сюда проситься электронное управление. Также не рекомендую приобретать данный *показометр* точность, хоть и есть калибровка, плюс-минус в км а пока обновиться можно уснуть) В этом плане с небольшой доработкой мой даст фору этому китайскому чуду. Радиатор применил от компьютера и не ставил кулер, но при необходимости его есть куда подключить. Корпус ИИП АТХ. Ну вот собственно и все.

-8

Все необходимое здесь.

Всем Спасибо.