Добавить в корзинуПозвонить
Найти в Дзене
WorkroomVK

Как рассчитать нагрузку и сечение проводов: полное руководство

Выбор правильного сечения провода — это не просто формальность, а вопрос безопасности и долговечности электропроводки. Ошибки в расчетах могут привести к перегреву, оплавлению изоляции и даже пожару. В этой статье мы разберем, как правильно подобрать сечение кабеля в зависимости от нагрузки, материала проводника и условий эксплуатации.   Электрический ток, проходя через проводник, вызывает его нагрев. Чем больше ток — тем сильнее нагревается провод. Если сечение слишком мало, проводник не справляется с нагрузкой, перегревается, что может привести к:   - Плавлению изоляции и короткому замыканию.   - Возгорнию из-за превышения допустимой температуры.   - Потере мощности и нестабильной работе оборудования.   Слишком толстый провод, хоть и безопасен, не всегда оправдан экономически — чем больше сечение, тем дороже кабель. Поэтому важно найти баланс между надежностью и стоимостью.   Перед расчетами нужно определить:   1. Суммарную мощность нагрузки (кВт) – сколько энергии потребляю
Оглавление

Выбор правильного сечения провода — это не просто формальность, а вопрос безопасности и долговечности электропроводки. Ошибки в расчетах могут привести к перегреву, оплавлению изоляции и даже пожару. В этой статье мы разберем, как правильно подобрать сечение кабеля в зависимости от нагрузки, материала проводника и условий эксплуатации.  

1. Почему важно правильно подбирать сечение провода?  

Электрический ток, проходя через проводник, вызывает его нагрев. Чем больше ток — тем сильнее нагревается провод. Если сечение слишком мало, проводник не справляется с нагрузкой, перегревается, что может привести к:  

- Плавлению изоляции и короткому замыканию.  

- Возгорнию из-за превышения допустимой температуры.  

- Потере мощности и нестабильной работе оборудования.  

Слишком толстый провод, хоть и безопасен, не всегда оправдан экономически — чем больше сечение, тем дороже кабель. Поэтому важно найти баланс между надежностью и стоимостью.  

2. Основные параметры для расчета сечения провода  

Перед расчетами нужно определить:  

1. Суммарную мощность нагрузки (кВт) – сколько энергии потребляют все приборы в цепи.  

2. Напряжение сети (В) – 220 В (однофазная) или 380 В (трехфазная).  

3. Материал проводника – медь или алюминий (у них разная проводимость).  

4. Способ прокладки – открытая проводка, в трубе, в стене (влияет на теплоотдачу).  

5. Длину линии – при больших расстояниях учитывают потери напряжения.  

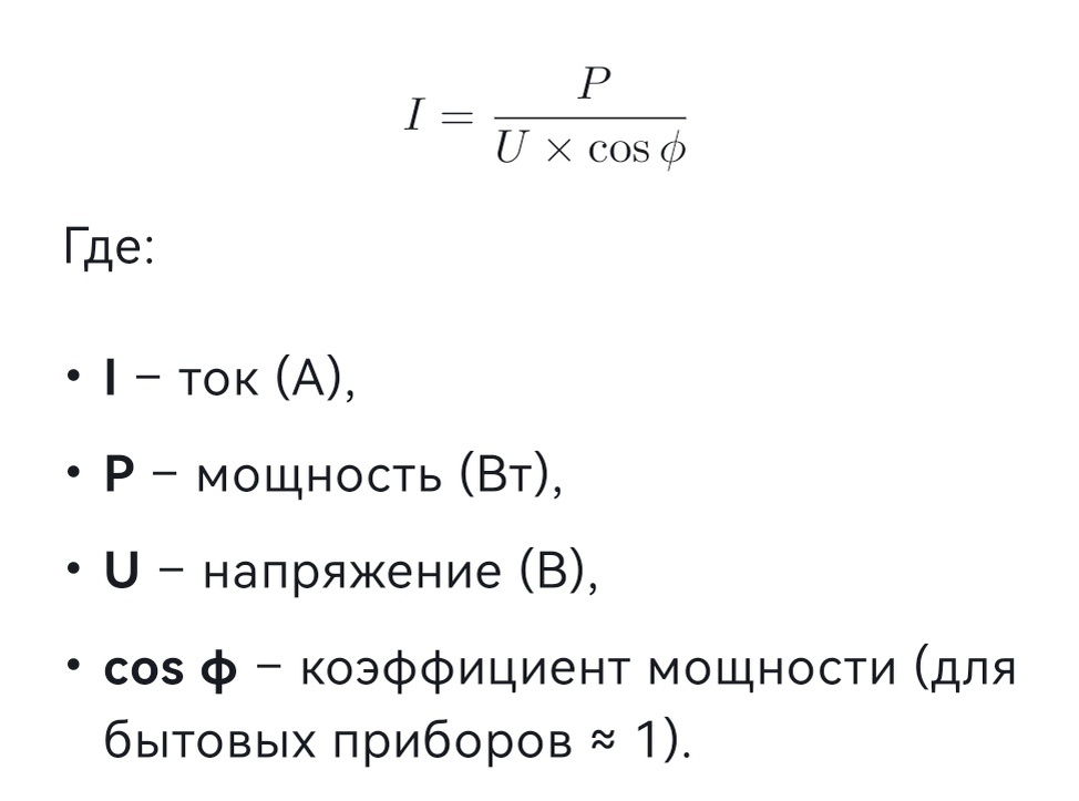
3. Формулы для расчета сечения провода 

3.1. По мощности и току 

Основная формула для однофазной сети (220 В):  

-2

 

Для трехфазной сети (380 В):  

-3

После расчета тока выбираем сечение по таблицам ПУЭ (Правила Устройства Электроустановок).  

3.2. По плотности тока  

Допустимая плотность тока (А/мм²) зависит от материала:  

- Медь – 6–10 А/мм² (долговременная нагрузка).  

- Алюминий – 4–6 А/мм².  

Формула:  

-4

3.3. По потере напряжения  

Если линия длинная (более 30 м), учитывают падение напряжения:  

-5

Допустимые потери – не более 5%.  

4. Таблицы выбора сечения провода 

4.1. Для медных проводов (220 В)  

-6

4.2. Для алюминиевых проводов (220 В) 

-7

5. Поправочные коэффициенты 

- Температура окружающей среды – при +30°C и выше допустимый ток снижается.  

- Количество проводов в трубе – если кабелей несколько, они греют друг друга.  

- Тип изоляции – ПВХ, резина, сшитый полиэтилен имеют разные пределы нагрева.  

6. Пример расчета  

Задача: Рассчитать сечение медного кабеля для подключения электроплиты мощностью 7 кВт в однофазной сети (220 В).  

Решение:  

1. Рассчитываем ток:  

-8

2. По таблице ПУЭ выбираем ближайшее стандартное сечение: 4 мм² (допускает до 36 А).  

3. Если кабель прокладывается в стене, применяем коэффициент 0,8:  

-9

В этом случае лучше взять 6 мм² (до 46 А).  

7. Вывод 

Правильный расчет сечения провода — залог безопасной и долговечной электросети. Всегда учитывайте:  

- Суммарную мощность приборов,  

- Материал проводника,  

- Условия прокладки,  

- Допустимые потери напряжения.  

Если сомневаетесь, берите кабель с запасом или консультируйтесь с электриком. Лучше перестраховаться, чем столкнуться с последствиями перегрева!  

Эта статья дает полное понимание методики расчета сечения проводов. Используйте полученные знания на практике и обеспечивайте безопасность своей электропроводки!