Добавить в корзинуПозвонить
Найти в Дзене
ModulRU

ЦАП на PCM1794 c прекрасным звучанием.

ЦАП на PCM1794 c прекрасным звучанием. Пришло время и решил собрать качественный музыкальный проверенный ЦАП и с отменным звучанием. Выбор пал на дельта-сигма PCM1794 фирмы Texas Instruments (Burr Brown). Надо отметить, что PCM1794 не раз использовала довольно известная фирма Creative в своих звуковых картах: Creative X-Fi Titanium HD, Sound Blaster ZxR, Sound Blaster X7. И делала это не зря, потому что токовый цап PCM1794 ( как оказалось) самый лучший с точки зрения звуковой подачи материала . Который, естественно, нужно еще правильно приготовить))) Китайские поделки на этом чипе отмел сразу, так как эти ребята "слышали звон - да не знают где он". После тщательного анализа остановился на схеме DYK DAC1.3   схема проверена, отшлифована и обсуждалась здесь и два идентичных канала L левый и R правый Схема понравилась детальной проработкой всех элементов. Тут и гальваническая развязка   шины i2s, выполненная на микросхеме ISO7240M  отделяющая компьютер и транспорт AMANERO от PCM1794 и ан

ЦАП на PCM1794 c прекрасным звучанием.

Пришло время и решил собрать качественный музыкальный проверенный ЦАП и с отменным звучанием.

Выбор пал на дельта-сигма PCM1794 фирмы Texas Instruments (Burr Brown).

Надо отметить, что PCM1794 не раз использовала довольно известная фирма Creative в своих звуковых картах:

Creative X-Fi Titanium HD, Sound Blaster ZxR, Sound Blaster X7.

И делала это не зря, потому что токовый цап PCM1794 ( как оказалось) самый лучший с точки зрения звуковой подачи материала . Который, естественно, нужно еще правильно приготовить)))

Китайские поделки на этом чипе отмел сразу, так как эти ребята "слышали звон - да не знают где он".

После тщательного анализа остановился на схеме DYK DAC1.3   схема проверена, отшлифована и обсуждалась здесь

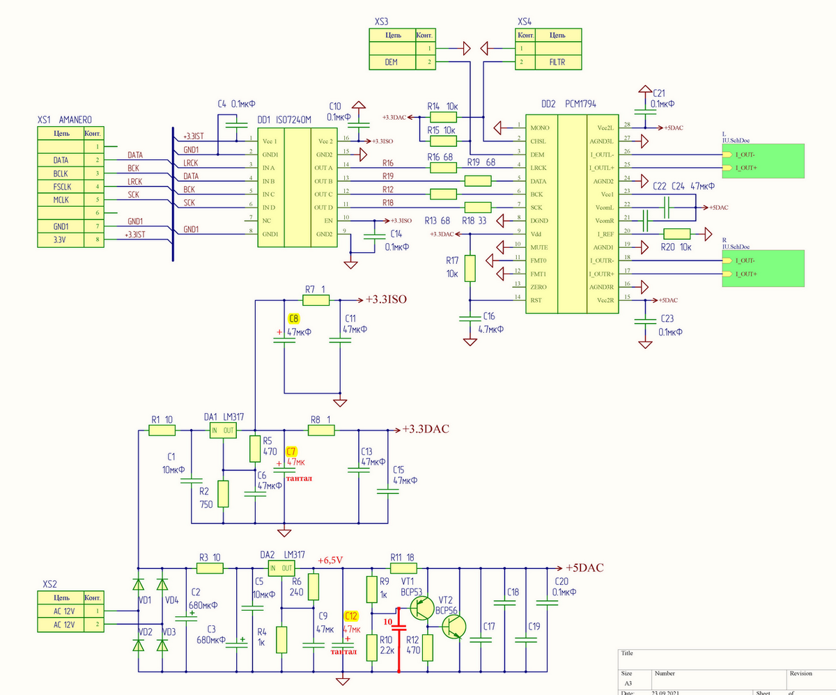
Принципиальная схема ЦАП на PCM1794
Принципиальная схема ЦАП на PCM1794

и два идентичных канала L левый и R правый

Принципиальная электрическая схема канала и схемы питания
Принципиальная электрическая схема канала и схемы питания

Схема понравилась детальной проработкой всех элементов. Тут и гальваническая развязка   шины i2s, выполненная на микросхеме ISO7240M  отделяющая компьютер и транспорт AMANERO от PCM1794 и аналоговой части. Радует и "цифровой конденсатор" параллельного стабилизатора от Назара. Питание цифровой и аналоговой части раздельное. В цепи питания ОУ и PCM1794 (помимо "цифрового конденсатора") используется большое количество качественных керамических конденсаторов серии NPO(COG), что положительно сказывается на уровне шумов и качестве звука .

уровень шумов низкий

-4

И немаловажно также правильное проектирование + грамотная  разводка печатной платы ЦАПа.

*Печатные платы есть в наличии кому надо пишите   на почту ModulusRu@yandex.ru или videnlug@mail.ru
*Печатные платы есть в наличии кому надо пишите на почту ModulusRu@yandex.ru или videnlug@mail.ru

Плата 4-х слойная на верхней стороне элементы питания и фильтры, на нижней сигнальная часть, внутренние слои отведены под разводку земли.

Размеры платы 118*72мм.

Плата конструктивно выполнена так, что позволяет устанавливать транспорт Amanero прямо «на борт» основной платы, исключая шлейф шины i2S и минимизируя шумы наводки и габариты устройство в итоге.

Плата ЦАП DYK DAC1.3 с Amanero
Плата ЦАП DYK DAC1.3 с Amanero

Резисторы использовались тонкопленочные в корпусах melf0204, конденсаторы NP0 , за исключением некоторых номиналов с диэлектриком X7R.

В U\I преобразователь было принято решение использовать качественные резисторы (R26  R25 390 Ом )серии RP-24 NIKKOHM

-7

лучшем вариантом для R25  R26 конечно являются  фольговые резисторы правда и цена на них не маленькая

Фольговый резистор RJ711 390 Ом
Фольговый резистор RJ711 390 Ом

Выбор ОУ в левом и правом каналах был произведен не с потолка, а после тщательного отбора претендентов и прослушивания именитыми гуру в результате установлены

THS4131 и LT1468

-9

Сетевой трансформатор для питания ЦАПа применен тороидальный 20Вт:

первичная обмотка: 230В

двойная изоляция между первичной и вторичными обмотками (приветствуется, но не обязательно)

четыре вторичных обмотки по 17...18В , номинальный ток каждой обмотки  200мА

одна вторичная обмотка на 10...12В , номинальный ток 200мА

-10

-11

Трансформатор используется совместно с сетевым фильтром.

Прошу обратить внимание Стойки под Аманеру пластиковые. При сборке платы на шасси, высока вероятность замыкания земель USB и ЦАПа через переднюю стойку и шасси (если использовать не пластиковые стойки).

В собранном в корпус ЦАПе,  USB  разъем не должен звониться на землю RCA разъемов (коротить на корпус). В противном случае нивелируются все прелести гальванической развязки

На микросхемы и транзисторы для лучшего теплоотвода рекомендуется приклеить небольшие алюминиевые мини радиаторы.

Стабилизаторы LM317 и LM337 прикручены на корпус устройства через керамические теплопроводные электроизоляционные прокладки.

Пример установленных небольших алюминевых радиаторов для охлаждения микросхем
Пример установленных небольших алюминевых радиаторов для охлаждения микросхем

Варианты установки и монтажа ЦАПа в корпус приведены ниже:

-13

-14

-15

-16

Для улучшения качества питания ЦАПа можно добавить сборку выпрямителей на идеальном мосте под управлением LT4320

-17

для его работы нужен трансформатор с раздельными обмотками (обмотки со средней точной не подходят) необходимо 4 шт. обмотки на 16,,,18В и однa на 10,,,12В

-18

-19

-20

при подключению к ЦАПу нужно следить только за правильностью подключения земляного провода gnd на фото он черный в центре между желтыми. Полярность желтых не важна так как далее идет диодный мост.

Идеальный мост на LT4320 уменьшает уровень шумов по питанию исключает "звон" выпрямительных диодов и паразитные шумы возникающие при работе выпрямительных диодов. Также свое благотворное влияние оказывают и дополнительные электролиты по питанию.

пару слов про звучание:

Звук Обволакивающий не утомляет, музыку можно слушать часами. Вместе с тем,  подача музыки энергичная, напористая, драйвовая. Верх смягчен, Бас вкусный. Середина певучая. Сцена трехмерная.

А если считать стоимость изготовления, то можно сказать, что недостатков просто нет. Я получил удовольствие как от прослушивание так и от сборки данного устройства.

Рекомендую для повторения.

Печатные платы собранные и Киты имеются, пишите на ModulusRu@yandex.ru

или videnlug@mail.ru