Добавить в корзинуПозвонить
Найти в Дзене
Старые схемы...

Про входное напряжение на входах операционного усилителя.

Одни ОУ способны работать при напряжении на входах близком к плюсу питания, другие ОУ способны работать при напряжении на входах близком к минусу питания. Еще есть тип ОУ «Rail-to-Rail», такие ОУ способны работать при напряжении на входах от минуса питания до плюса питания. На рисунке 1 показана схема регулируемого стабилизатора тока на LM741, а на рисунке 2 показана аналогичная схема на LM358. Видно, что схемы похожи, одна схема немного похожа на зеркальное отражение другой. Все дело в том, что микросхема LM741 способна работать при напряжениях на входах близких к плюсу питания, а микросхема LM358 при напряжениях на входах близких к минусу питания. Схема микросхемы LM741. На входе микросхемы стоят транзисторы Q1 и Q2 структуры N-P-N. Чтобы открыть транзистор с такой структурой необходимо подать на базу транзистора положительный сигнал. Схема микросхемы LM358. На входе этой микросхемы стоят транзисторы Q1 и Q4 структуры P-N-P. Чтобы открыть транзистор с такой структурой необходимо на б
Фото 1.
Фото 1.

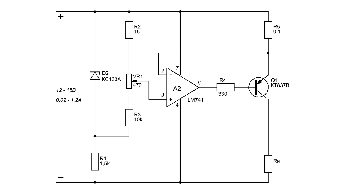
Одни ОУ способны работать при напряжении на входах близком к плюсу питания, другие ОУ способны работать при напряжении на входах близком к минусу питания. Еще есть тип ОУ «Rail-to-Rail», такие ОУ способны работать при напряжении на входах от минуса питания до плюса питания.

Рисунок 1.
Рисунок 1.
Рисунок 2.
Рисунок 2.

На рисунке 1 показана схема регулируемого стабилизатора тока на LM741, а на рисунке 2 показана аналогичная схема на LM358. Видно, что схемы похожи, одна схема немного похожа на зеркальное отражение другой. Все дело в том, что микросхема LM741 способна работать при напряжениях на входах близких к плюсу питания, а микросхема LM358 при напряжениях на входах близких к минусу питания.

Рисунок 3.
Рисунок 3.

Схема микросхемы LM741. На входе микросхемы стоят транзисторы Q1 и Q2 структуры N-P-N. Чтобы открыть транзистор с такой структурой необходимо подать на базу транзистора положительный сигнал.

Рисунок 4.
Рисунок 4.

Схема микросхемы LM358. На входе этой микросхемы стоят транзисторы Q1 и Q4 структуры P-N-P. Чтобы открыть транзистор с такой структурой необходимо на базу транзистора подать отрицательный сигнал.

Чтобы определить, способен ли ОУ работать при напряжениях на входах близких к минусу, или к плюсу питания, достаточно взглянуть на его схему.