Добавить в корзинуПозвонить
Найти в Дзене
ДУХ-РАА

Гравитация - фундамент.

Гравитация = фундамент. Строительство здания, называемого ФИЗИКА, продолжается. Кирпич за кирпичиком продолжается его возведение. Основание – фундамент, на котором и строится храм науки – монолит. Крепкий, надёжный фундамент, с достаточной глубиной залегания – основа долголетия храма. У нас есть все основания утверждать, что в основание физических открытий заложили не качественный материал, который при дальнейшем строительстве здания станет причиной его разрушения, с катастрофическими последствиями. В чём суть вопроса? Резерфорд предложил (ядерную) модель атома. В центре находится положительно заряженное ядро, масса которого почти равна массе атома. Вокруг ядра под действием электрических сил движутся лёгкие электроны. Так как кулоновские силы убывают с расстоянием по тому же закону, что и силы ньютоновского тяготения, то атом, по представлению Резерфорда подобен солнечной системе. Солнце — ядро, планеты — электроны. Модель Резерфорда являлась существенным шагом вперёд, поскольку она п

Гравитация = фундамент.

Строительство здания, называемого ФИЗИКА, продолжается. Кирпич за кирпичиком продолжается его возведение. Основание – фундамент, на котором и строится храм науки – монолит. Крепкий, надёжный фундамент, с достаточной глубиной залегания – основа долголетия храма. У нас есть все основания утверждать, что в основание физических открытий заложили не качественный материал, который при дальнейшем строительстве здания станет причиной его разрушения, с катастрофическими последствиями. В чём суть вопроса?

Резерфорд предложил (ядерную) модель атома. В центре находится положительно заряженное ядро, масса которого почти равна массе атома. Вокруг ядра под действием электрических сил движутся лёгкие электроны. Так как кулоновские силы убывают с расстоянием по тому же закону, что и силы ньютоновского тяготения, то атом, по представлению Резерфорда подобен солнечной системе. Солнце — ядро, планеты — электроны. Модель Резерфорда являлась существенным шагом вперёд, поскольку она представляла атом как динамическую систему движущихся электрических зарядов. Для электрона, движущегося по определённой орбите вокруг ядра, так же, как и для планеты, вращающейся вокруг солнца, имеет место второй закон Ньютона: произведение массы на центростремительное ускорение равно силе Кулоновского притяжения.

Однако и эта модель в таком виде, как её предложил Резерфорд, не стала удовлетворительной. Во-первых, уравнение имеет два неизвестных: скорость и радиус, которому отвечает бесчисленное множество возможных орбит на различных расстояниях от ядра. Любому значению радиуса соответствует вполне определённая скорость и энергия электрона на данной орбите. И эти величины могут меняться непрерывно, и при переходе с одной орбиты не другую может испускаться любая, а не вполне определённая порция энергии. Согласно этой модели, спектры атомов должны были бы быть не линейными, а непрерывными. Во-вторых, являясь механически устойчивой, модель Резерфорда оказалась неустойчивой с точки зрения классической электродинамики. Электроны, несущие отрицательные заряды, движущиеся по круговым орбитам, обладают нормальным ускорением. При огромных ускорениях электроны должны интенсивно излучать электромагнитные волны. Их энергия будет быстро уменьшаться, вследствие чего они должны непрерывно приближаться к ядру. Атом (солнечная) система Резерфорда не может существовать дольше миллиона долей секунды.

С этого момента в строительство храма науки стали закладывать некачественный материал. Резерфорд не углубился в сущность предложенного пути, не уложил ядерную модель атома в пространство атомного взаимодействия, где параметры окружающего пространства диктуют проявление неизвестных параметров атома в строгой математической закономерности. А разве планеты, при движении вокруг Солнца, не испускают энергию? И каков механизм движения электронов, планет вокруг ядра (Солнца)? Какие силы приводят материю в движение? Каким образом столь великая материя, состоящая из столь малой, может иметь различные законы её построения? Комплексный подход, тонкий взгляд в связку взаимодействий всех ступеней построения материи позволил пробить путь истине.

Продолжим дело Резерфорда. Более того, предложим иное представление о принципах построения материи, где в её основе заложены глыбы электромагнитного взаимодействия дисковости систем многоступенчатой материи по двум направлениям: взаимодействие дисков систем в вертикали в режиме отталкивающего усилия, и взаимодействие тех же дисков систем в горизонтали в режиме притяжения. Следует заметить, что оба направления действия сил взаимосвязаны, и одно не может быть реальностью без другого. Пространство не трёхмерно. В двухмерном пространстве находится место для трёхмерного пространства исключительно в частных случаях, с точки зрения все объемлемой сущности принципа построения материи.

Всё то немногое, во всеобъемлющем внешнем прос­тран­стве, что нам позволено созерцать, имеет дисковую структуру укладки формирующей пространство материи. Будь то галактический диск, или диски систем типа солнечной системы, являющиеся строительным материалом галактического диска. Всё то немногое, в многочисленном внутреннем прос­тран­стве, что нам позволено созерцать, так же имеет дисковую структуру укладки формирующей пространство материи. Будь то диск атомной системы, или диск молекулярного образования, в том случае, если они находятся в однородном, естественном электромагнитном поле. …

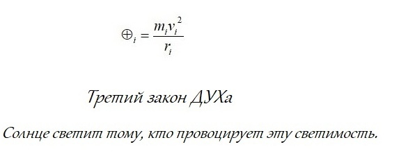
Пространство двумерно и в этом пространстве = естественный, поляризованный источник света = солнце. Светило системы одаривает своей энергией участников её системы, организуя их динамику. Тогда как участники системы, обращаясь, тем самым провоцируют светимость солнца. Свет двумерного пространства = продукт взаимодействия вихревой сути участников системы горизонта. Известно, что планеты гиганты так же являются источником теплового излучения всего лишь оттого, что сами являются материнскими планетами, относительно которых обращаются их спутники. Именно напряжение растяжения, организованное участниками взаимодействия, усиленное колебанием этого напряжения = светом. Иными словами, солнце светит тому, кто провоцирует эту светимость. К тому же, следует понимать, что энергетический переход атома атмосферы солнца = светимость = происходит под воздействием растяжения = великого взаимодействия в горизонте. И конечно же, напряжённая светимость солнца в вертикали отсутствует, так как отсутствует источник, провоцирующий светимость. В этом случае уместно говорить, что солнце светит, но не греет. Всякий иной источник света на земле = продукт, произведённый в трёхмерном пространстве, который подлежит изучению как не основополагающий источник. …

В этой связи, взяв за основу законы ДУХа, с первого по восьмой, где, рассмотрев основы распределения масс диска иной системы в построении материи, будь то галактический диск, иль диск Солнечной системы, иль жидкая снежинка из циклонического диска, ,,. Структура сил во взаимодействии иной дисковой системы, где горизонт событий, соседствующий с вертикалью действия сил.

Второй закон ДУХа = Эллиптичность орбит в системе модели построения материи по Резерфорду, где Солнце = ядро, планеты = электроны, в системе с двойным обращением относительно общего центра, для каждого участника обращения подобна.

Второй закон ДУХа, где воочию наблюдаем обращение второго порядка, в недрах галактической размерности построения матери.

Основа основ всех наук = ГРАВИТАЦИЯ. Гравитация, нет, не планета притягивает Ваше тело, а тело притягивается планетой. Нет, не Солнце притягивает планету, а планета орбитально, без принуждения обращается относительно Солнца всего лишь за счет того, что она обращается относительно своей оси и как следствие – орбитально, потому что = СОЛНЦЕ одаривает тело планеты энергией. А свечение обогревающей поверхность планеты звезды, обусловлено энергией взаимодействия.
Вдохновив «Теорию подобия по Резерфорду», наделив участников взаимодействия энергией этого взаимодействия, тем самым удалив опору того утверждения, где электрон в результате обращения относительно ядра в атоме, да и как иная планета солнечной системы, иль иной, непременно приближались бы к светилу, и в конце концов упали на него. …

-2

Планета орбитально обращается относительно светила, провоцирует светимость, та ее обогревает. Планета, в связи с этим действием обращается относительно своей оси, да к тому же эти самые силы принуждают планету обращаться орбитально относительно своего источника энергии. Браво, Браво Создателю Мира сего!!!
Механика обращения планеты относительно своей оси, где множество объединено в общую картину кружения, где каждый атом тела планеты, который получив порцию энергии от светила принимает участие в обращение планеты относительно своей оси, орбитально относительно самого светила, относительно оси галактики итд.

-3

Разорван, разорван замкнутый круг орбит планет Солнечной системы!!! Благодаря = Третьему закону Духа = а в этой связи, в каждую минуту, в каждую секунду в обращение в обращении планет относительно своей оси, + орбитальное обращение относительно оси системы, да + обращение относительно галактического центра, вектор силы от энергетического воздействия ЗВЕЗДЫ, посредством электромагнитного излучения = СВЕТ, на планету, = постоянно меняет свое направление.

В замкнутом круге суммарная сила равна нулю. Но мы то, смогли рассмотреть, как Создатель Мира сего разорвал круг = эллипс кружения планет, тем самым утвердительно наказал, обнаружьте силу, и источник силы, перенаправивший траекторию планет в путешествие по галактическим просторам. Множество подобных, = нерушимый союз галактического кружения материи.

Четвертый закон ДУХа, = частица системы, движущаяся по спиралевидной орбите, под воздействием светящейся гравитационной энергии взаимодействия, являющаяся движущей силой орбитально спиралевидного перемещения участника системы.

Механика обращаемости планет относительно своей оси происходит за счет крутящего момента от гравитационной энергетической дельты смещения масс тела планеты при двойном обращении в недрах галактического кружения материи. = Пятый закон ДУХа.

-4

И как следствие = Скользящая по телу планеты энергетическая дельта смещения центра ее масс, в обращении относительно ее оси, = согласно Пятому закону ДУХа, за счет энергетической дельты центробежных сил, формирует орбитальное тяжение тела планеты. = Шестой закон ДУХа.

-5

Траектория самодостаточного путешествия планет систем, по галактическим орбитам звезд, происходит за счет светящегося энергетического взаимодействия в каждой системе. А самодостаточное, сбалансированное кружение множества = кружение единого, целого. = Седьмой закон ДУХа.

-6

Траектория самодостаточного путешествия планет систем, по галактическим орбитам звезд, происходит за счет светящегося энергетического взаимодействия в каждой системе. Светящееся энергетическое взаимодействие в системе, в которой тождественность эллиптичности орбит, как результат самостоятельного, сбалансированного кружения множества. = Восьмой закон ДУХа.

Взглянув на звезды, с высоты небес, воочию рассмотрев механизм работы энергии светящегося взаимодействия, вместе с планетами звездных систем, совершив галактическое путешествие самостоятельного множества по бескрайним просторам вселенной, тем самым вдохновившись увиденным, = теория подобия в построении материи по Резерфорду.

Впереди развилка, на одной ветви = обращение третьего порядка, на другой электромагнитная модель планеты, на третьей электромагнитное поле живой материи, а это информационная бездна.

Алексей Рожков.