Добавить в корзинуПозвонить
Найти в Дзене

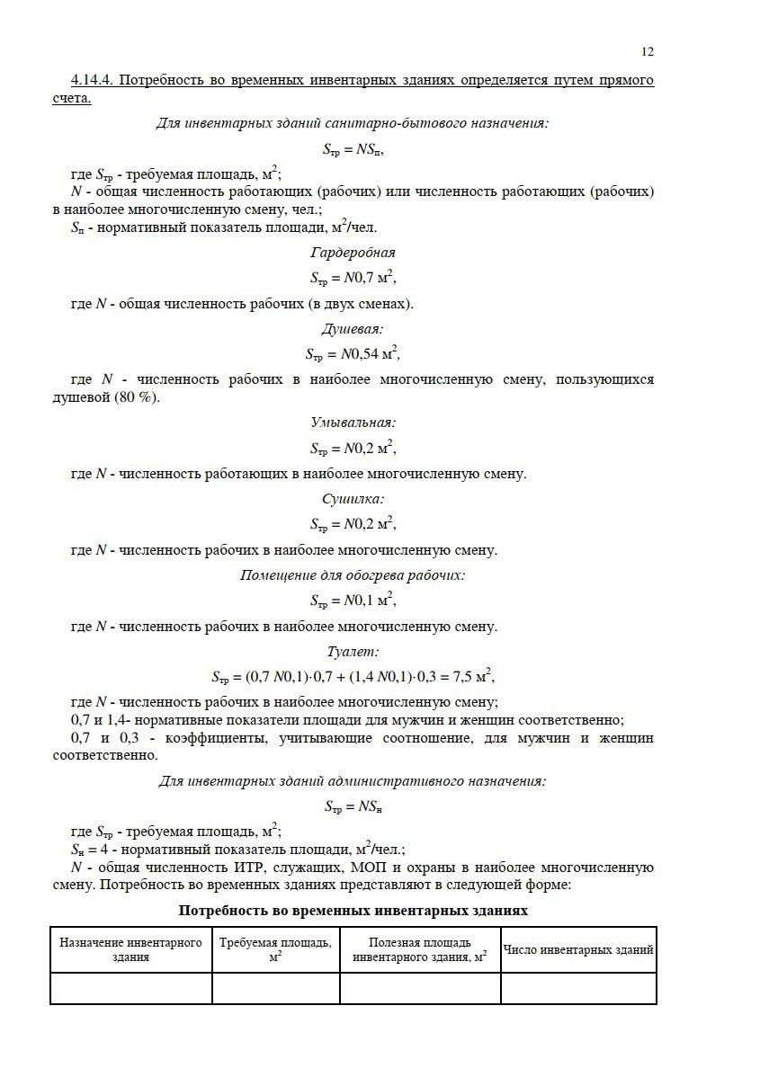
Как правильно выполнить расчет потребности строительства во временных инвентарных зданиях в разделе ПОС?

1. Формула расчет потребности строительства во временных инвентарных зданиях приведена в п. 4.14.4 МДС 12-46.2008.
2. Расчет выполняется на основании количества рабочих/работающих и нормативного показателя. ВАЖНО! Нужно быть очень внимательным с указаниями к формулам расчетов, т.к. в одной формуле расчета указывается численность работающих, а в другой численность рабочих; в одной формуле расчета указывается показатель общей численности рабочих, а в другой показатель численности рабочих/работающих в наиболее многочисленную смену. Очень частая ошибка, когда в разных формулах подставляют одно значение.
3. В формулах расчета в МДС 12-46.2008 не указан показатель расчета для столовых, медпункта и закрытого склада. Но многие эксперты требуют данные расчеты добавлять. В тех случаях, когда на строительных участках отсутствуют столовые или удалены на расстояние свыше 600 м, на территории строительной площадки предусматривается помещение для приема пищи (нормативный показатель площади прин

1. Формула расчет потребности строительства во временных инвентарных зданиях приведена в п. 4.14.4 МДС 12-46.2008.

2. Расчет выполняется на основании количества рабочих/работающих и нормативного показателя.

ВАЖНО! Нужно быть очень внимательным с указаниями к формулам расчетов, т.к. в одной формуле расчета указывается численность работающих, а в другой численность рабочих; в одной формуле расчета указывается показатель общей численности рабочих, а в другой показатель численности рабочих/работающих в наиболее многочисленную смену. Очень частая ошибка, когда в разных формулах подставляют одно значение.

3. В формулах расчета в МДС 12-46.2008 не указан показатель расчета для столовых, медпункта и закрытого склада. Но многие эксперты требуют данные расчеты добавлять. В тех случаях, когда на строительных участках отсутствуют столовые или удалены на расстояние свыше 600 м, на территории строительной площадки предусматривается помещение для приема пищи (нормативный показатель площади принимается по таблице 12 пособия по разработке проектов организации строительства и проектов производства работ для жилищно-гражданского строительства (к СНиП 3.01.01-85).

ВНИМАНИЕ! СНиП 3.01.01-85 не действует, но это единственный документ, где можно найти вышеуказанные расчеты.

4. Потребность во временных инвентарных зданиях приводится в табличной форме.

5. В столбце «Назначение инвентарного здания» указываются: инвентарные здания санитарно-бытового назначения; гардеробная; душевая; умывальная; сушилка; помещение для обогрева рабочих; туалет; инвентарные здания административного назначения.

6. В столбце «Требуемая площадь» указывается площадь в м2, полученная путем расчета, согласно формул.

7. В столбце «Полезная площадь инвентарного здания» указывается площадь здания согласно типового альбома (например,
альбом унифицированных решений временных зданий и сооружений) или другого сборника, содержащего характеристики, показатели габаритных размеров и ссылки на шифр проекта.

ВАЖНО! Рекомендуется в таблице дополнительно добавить столбец с характеристиками применяемого типового инвентарного здания (например «Здание контейнерного типа системы «универсал» (тип 1129-020) на 12 человек, размерами 3х6м»).

8. Далее показатель «требуемая площадь» делится на показатель «полезная площадь» и определяется число инвентарных зданий.