Добавить в корзинуПозвонить
Найти в Дзене
Светлана Маразенкова

ЕГЭ по химии-2025. Разбираем тренировочный вариант №15 от С.И. Широкопояса

Процесс выполнен на виртуальной доске "Геома". Как всегда, спасибо, Сергей Иванович. Мой курс по 34-й задаче здесь.

Процесс выполнен на виртуальной доске "Геома".

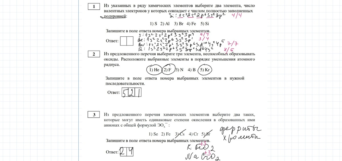
Ферриты и хромиты
Ферриты и хромиты

-2

-3

9-я задача - на внимательное прочтение условия. Предельно внимательно.
9-я задача - на внимательное прочтение условия. Предельно внимательно.

-5

-6

-7

-8

-9

Хорошая формулировка задания. Понравилось.
Хорошая формулировка задания. Понравилось.

-11

-12

Отслеживаем, куда идёт процесс
Отслеживаем, куда идёт процесс

-14

Элементарно))
Элементарно))

Здесь всё легко
Здесь всё легко

-17

-18

Особенность третичных спиртов не окисляться оксидом меди.
Особенность третичных спиртов не окисляться оксидом меди.

Хорошая.
Хорошая.

Как всегда, спасибо, Сергей Иванович.

Мой курс по 34-й задаче здесь.

-21