Добавить в корзинуПозвонить
Найти в Дзене
Чеснок

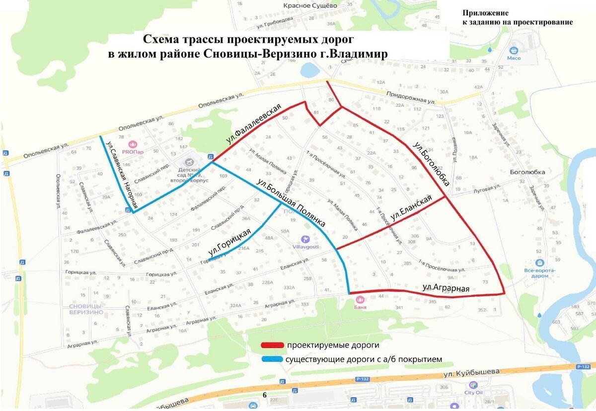
В частном секторе Веризино спроектируют новые дороги

В частном секторе Веризино спроектируют новые дороги Мэрия Владимира обратила внимание на микрорайон Полянка. В частном секторе Веризино спроектируют новые дороги. Построить их планируется в 2026-2027 годах, но все будет зависеть от финансирования. Речь идет об улицах Аграрная, Еланская, Фалалеевская и Боголюбка. Общая протяженность новых двухполосных дорог составит 2,65 км. В проекте предусмотрят тротуар, освещение, водоотвод, заезды к земельным участкам и озеленение. Кроме того, на перекрестке Большой Полянки и улицы Аграрной необходимо предусмотреть разворотное кольцо, а также запланировать остановочные пункты, но где конкретно – не уточняется. Напомним, в марте мэр Владимира Дмитрий Наумов анонсировал, что на Полянке закольцуют движение автобусов. Подписаться | Предложить новость

В частном секторе Веризино спроектируют новые дороги

Мэрия Владимира обратила внимание на микрорайон Полянка. В частном секторе Веризино спроектируют новые дороги. Построить их планируется в 2026-2027 годах, но все будет зависеть от финансирования.

Речь идет об улицах Аграрная, Еланская, Фалалеевская и Боголюбка. Общая протяженность новых двухполосных дорог составит 2,65 км. В проекте предусмотрят тротуар, освещение, водоотвод, заезды к земельным участкам и озеленение. Кроме того, на перекрестке Большой Полянки и улицы Аграрной необходимо предусмотреть разворотное кольцо, а также запланировать остановочные пункты, но где конкретно – не уточняется.

Напомним, в марте мэр Владимира Дмитрий Наумов анонсировал, что на Полянке закольцуют движение автобусов.

Подписаться | Предложить новость

-2