Добавить в корзинуПозвонить
Найти в Дзене
mmg

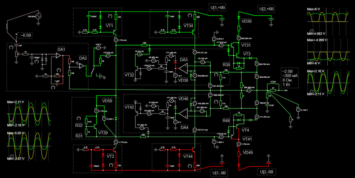
Улучшаем выходной каскад (тестовая схема 7-1)

в ответ на "Усилитель для наушников высокого класса", часть 9 ( https://dzen.ru/a/Z_Ka2tCDEkb66TqA ) Улучшаем выходной каскад (тестовая схема 7-1) На самом деле проблемы выходного каскада идут даже не от схемы защиты по току, а от резисторов в эмиттере выходного каскада, наличие этих резисторов создает угрозу появления большого обратного напряжения на БЭ переходах транзисторов выходного каскада противоположного плеча большой ток через резисторы в эмиттере выходного каскада идет как при большом усилении сигнала, так и при импульсах сквозного тока, трудно предсказать когда там будет большой ток резисторы в эмиттере выходного каскада затрудняют применять и схему Локанти для выключения транзистора, потому что потенциалы на базах противоположного плеча становятся необычными для комплементарной пары (становятся сильно зависящими от тока нагрузки) и например ток через резистор Локанти паразитно нарастает при росте тока нагрузки однако резисторы в эмиттере выходного каскада улучшают линейность
Оглавление

в ответ на "Усилитель для наушников высокого класса", часть 9 ( https://dzen.ru/a/Z_Ka2tCDEkb66TqA )

Улучшаем выходной каскад (тестовая схема 7-1)

Улучшаем выходной каскад (тестовая схема 7-1)
Улучшаем выходной каскад (тестовая схема 7-1)

1.

На самом деле проблемы выходного каскада идут даже не от схемы защиты по току, а от резисторов в эмиттере выходного каскада, наличие этих резисторов создает угрозу появления большого обратного напряжения на БЭ переходах транзисторов выходного каскада противоположного плеча

большой ток через резисторы в эмиттере выходного каскада идет как при большом усилении сигнала, так и при импульсах сквозного тока, трудно предсказать когда там будет большой ток

резисторы в эмиттере выходного каскада затрудняют применять и схему Локанти для выключения транзистора, потому что потенциалы на базах противоположного плеча становятся необычными для комплементарной пары (становятся сильно зависящими от тока нагрузки) и например ток через резистор Локанти паразитно нарастает при росте тока нагрузки

однако резисторы в эмиттере выходного каскада улучшают линейность выходного каскада (чем больше сопротивление резистора в эмиттере по отношению к сопротивлению БЭ перехода транзистора тем лучше линейность)

также в нашей схеме резисторы в эмиттере выходного каскада дополнительно защищают акустику (нагрузку) от лишнего тока эмиттера пришедшего например из базы, и нежелательно перемещать этот резистор в коллектор

в нашей схеме базовый ток в эмиттере важен потому, что у нас отсечка тока в схеме защиты предельная, т.е.:
- номинал 290мА;
- предел 300мА;
- а отсечка 295мА;
и выдавать "лишние" 10мА даже только из базы (когда коллектор уже ничего не дает) будет уже нельзя; из за такой предельной отсечки мы не можем например использовать диоды заместо ОУ как схему защиты тока

поэтому мы:
- защищаем БЭ переходы обратновключеными диодами на ток до 50мА; и ставим в эмиттерный выход пары каждого плеча прямовключенным диодом на ток до 1А (диод такой же как в коллекторе);
- ускорение выключения внешнего транзистора пары дарлингтона делаем через резистор параллельный БЭ переходу этого транзистора (R38 и R48);
- внешние транзисторы пары дарлингтона должны выдерживать импульсный сквозной ток до 2А;

такая схема более универсальна и лучше адаптируется под разные вариации требований к УМЗЧ

2.

на следующем графике показана работа схемы защиты по току

датчик тока и ОУ создают импульсы срабатывания схемы защиты (под постоянной перегрузкой входят в режим генерации) и эти импульсы интегрируются на конденсаторе через малый резистор 1 кОм и затем полученное на конденсаторе напряжение питает базовый ток транзистора шунтирования через большой резистор 2 кОм

режим генерации от схемы защиты, который возникал в первых версиях УМЗЧ, прерывается именно на этом конденсаторе

импульсы датчика тока интегрируются на конденсаторе через малый резистор 1 кОм
импульсы датчика тока интегрируются на конденсаторе через малый резистор 1 кОм

3.

на следующих графиках показано влияние тока покоя на "искажение типа ступенька" (нижний левый график это выход второго предварительного ОУ)

при слишком малом токе покоя выходной каскад фактически работает в режиме B
при слишком малом токе покоя выходной каскад фактически работает в режиме B

они показывают что при слишком малом токе покоя выходной каскад фактически работает в режиме B, и все ухищрения схемы по созданию режима AB были потрачены впустую

работа в режиме B это все равно что просто соединить базы верхнего и нижнего плеча между собой и подключить обе базы к выходу ОУ предварительного каскада

 ток покоя больше, выходной каскад теперь работает в режиме AB
ток покоя больше, выходной каскад теперь работает в режиме AB

===