Найти в Дзене
Облачная ERP МойСклад

Корм кончился, клиенты разбежались: почему одни зоомагазины закрываются, а другие растут

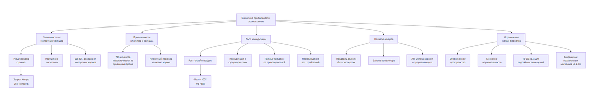
Представьте: зоомагазин у дома, куда вы регулярно заходите за кормом для своего питомца, вдруг закрылся. «Странно, — думаете вы, — ведь место хорошее, и питомцев в районе полно». А в нескольких кварталах другой зоомагазин процветает, хотя расположен не так удачно. В чем секрет? За внешней простотой бизнеса по продаже зоотоваров скрывается целый комплекс проблем, которые приводят к потере денег каждый день. «Маленьким отделам тяжело, розницу 'придушили' оптовики», — жалуется Олеся Курганова, владелица популярного в Ачинске зоомагазина «Гарфилд». За последние два года российский рынок зоотоваров пережил настоящий шторм: уход популярных брендов, санкции, нарушение логистических цепочек, обязательная маркировка товаров, рост конкуренции с маркетплейсами и падение покупательной способности населения. Мы проанализировали форумы, изучили опыт десятков владельцев зоомагазинов, чтобы понять, почему одни закрываются, а другие находят пути для роста даже в кризис. Выявили пять критических пробле
Оглавление

Представьте: зоомагазин у дома, куда вы регулярно заходите за кормом для своего питомца, вдруг закрылся. «Странно, — думаете вы, — ведь место хорошее, и питомцев в районе полно». А в нескольких кварталах другой зоомагазин процветает, хотя расположен не так удачно. В чем секрет?

За внешней простотой бизнеса по продаже зоотоваров скрывается целый комплекс проблем, которые приводят к потере денег каждый день. «Маленьким отделам тяжело, розницу 'придушили' оптовики», — жалуется Олеся Курганова, владелица популярного в Ачинске зоомагазина «Гарфилд».

За последние два года российский рынок зоотоваров пережил настоящий шторм: уход популярных брендов, санкции, нарушение логистических цепочек, обязательная маркировка товаров, рост конкуренции с маркетплейсами и падение покупательной способности населения.

Мы проанализировали форумы, изучили опыт десятков владельцев зоомагазинов, чтобы понять, почему одни закрываются, а другие находят пути для роста даже в кризис. Выявили пять критических проблем, которые лишают зообизнес прибыли. А с помощью нейросетей провели исследование и нашли решения, которые помогут не просто выжить, но и преуспеть.

1. Зависимость от импортных премиальных брендов

Проблема: Многие зоомагазины строят свой бизнес вокруг премиальных импортных кормов и товаров, которые приносят основную прибыль. По данным экспертов, «импортные специализированные корма ранее формировали до 80% доходов зоорозницы, особенно в крупных городах».

График показывает относительное изменение объема импорта кормов и зоотоваров, где значение первого квартала 2021 года принято за 100%.
График показывает относительное изменение объема импорта кормов и зоотоваров, где значение первого квартала 2021 года принято за 100%.

Но в 2022-2023 годах ситуация резко изменилась. Объем импорта кормов снизился, некоторые популярные бренды ушли с российского рынка. Например, весной 2023 года была запрещена продукция итальянского бренда Monge, на долю которой приходилось 25% всего кормового импорта. Это мгновенно создало дефицит в сегменте высококачественных кормов.

Владелец небольшого зоомагазина в Москве делится: «Когда пропал Royal Canin, клиенты просто перестали приходить. Они искали конкретный лечебный корм, и когда его не стало, ушли в другие места или начали заказывать через интернет. Выручка упала на 40% за месяц».

Решение:

  1. Диверсификация поставщиков. Не полагайтесь только на одного или двух дистрибьюторов. Ищите альтернативные каналы поставок, в том числе напрямую от новых производителей.
  2. Фокус на локальных производителях. За 2022-2023 годы в России появилось от 350 до 500 новых отечественных брендов кормов. Крупные локальные производители (например, «ТИМФА» с брендом TiTBiT, «Мираторг») нарастили выпуск продукции. Изучите эти бренды и предлагайте их как достойную альтернативу.
  3. Собственные торговые марки (СТМ). Средние региональные сети могут запустить линейку товаров под своей маркой. Это может быть как фасовка наполнителя для кошачьего туалета в собственные пакеты, так и заказ производства корма у локального завода под своим брендом. СТМ дает независимость от внешних брендов, более высокую маржу и эксклюзивность ассортимента.
  4. Изучайте новые рынки поставок. Выход на поставщиков из дружественных стран: Турции, Китая, Индии, Бразилии. Особенно это касается специфических диетических и лечебных кормов, для которых можно найти замену или прямые аналоги.

Как отмечает владелец сети зоомагазинов в Поволжье: «Мы заключили контракт с небольшим российским заводом на производство линейки консервированных кормов под маркой сети. Одновременно наладили импорт некоторых редких витаминов через Казахстан. В итоге, когда конкуренты испытывали дефицит на полках, мы смогли предложить покупателям альтернативы».

2. Клиентам так важен именно «тот самый» корм

Проблема: Владельцы животных часто привыкают к определенному бренду и крайне неохотно переходят на другие. Особенно это касается кормов для животных с особыми потребностями (аллергиями, хроническими заболеваниями).

«Если ваш питомец уже 5 лет ест один и тот же корм, и вдруг этот корм пропал — вы готовы искать его по всему городу или заказывать из другой страны», — объясняет ветеринарный диетолог.

Исследования показывают, что более 70% владельцев домашних животных готовы переплачивать за привычный бренд или искать его в других магазинах, вместо того чтобы пробовать аналоги. Когда популярный бренд исчезает с полок, магазин теряет не просто продажи этого товара, а целый поток клиентов, которые уходят искать привычные продукты в другие места.

Владелец зоомагазина в Москве: «Весной 2022 года спрос в зоомагазинах упал на четверть именно из-за отсутствия привычных кормов на полках».

Решение:

  1. Персональные консультации и экспертность. Превратите недостаток в преимущество, став экспертом по подбору альтернатив. Особенно это важно для маленьких зоомагазинов, которые могут конкурировать с сетями только за счет персонального подхода. «В этом доме и во всей округе я знаю по имени-отчеству всех покупателей, их вкусы и предпочтения, а они знают меня и моих сотрудников. Люди к нам приходят по привычке, многие эмоционально привязаны к нашему магазину», — говорит Яков Григорьевич Фарбер, владелец магазина «Живой мир».
  2. Образовательные материалы. Создайте брошюры, стенды или онлайн-ресурсы, объясняющие состав кормов, их аналоги и замены. Помогите клиентам понять, что можно безопасно перейти на другой бренд с похожим составом.
  3. Пробники и дегустации. Предлагайте небольшие бесплатные образцы новых кормов, чтобы снизить страх перед сменой бренда. Многие производители готовы предоставлять пробники для продвижения своей продукции.
  4. Программа лояльности с акцентом на адаптацию. Предлагайте особые условия или скидки для клиентов, которые вынуждены менять привычный корм. Например, гарантия возврата денег, если питомцу не подойдет новый корм.

«Когда стало понятно, что «Бетховен» значительно влияет на мои продажи, никаких резких телодвижений я не делал, исключительно корректирующие. Ценовую планку опустил чуть ниже, чем у конкурента», — делится опытом владелец зоомагазина.

3. Конкуренция: клиенты уходят в супермаркеты и онлайн

Проблема: Зоомагазины сегодня конкурируют не только друг с другом, но и с совершенно новыми каналами продаж: супермаркетами, маркетплейсами, аптеками и даже напрямую с производителями через их сайты.

Традиционные зоомагазины: -23 п.п. (-35.4%) Онлайн и маркетплейсы: +19 п.п. (+380%) Супермаркеты: +4 п.п. (+14.3%)
Традиционные зоомагазины: -23 п.п. (-35.4%) Онлайн и маркетплейсы: +19 п.п. (+380%) Супермаркеты: +4 п.п. (+14.3%)

Онлайн-торговля зоотоварами переживает бум. В 2022–2023 гг. маркетплейсы (Wildberries, Ozon, Яндекс.Маркет) существенно нарастили продажи товаров для животных. «В январе–феврале 2023 года продажи зоотоваров на Ozon удвоились, а на Wildberries выросли на 88% год к году».

«Смотрим в интернете: там этот товар стоит на 300 рублей дороже, чем у нас на полке. Но у людей уже сложился потребительский паттерн и стереотип, что на маркетплейсе всегда выгоднее», — рассказывает Олеся Курганова, владелица магазина «Гарфилд» в Ачинске.

Решение:

  1. Омниканальность. Не боритесь с новыми каналами продаж, а используйте их. Создайте собственный интернет-магазин и присутствуйте на маркетплейсах. «Рекомендация: не игнорировать онлайн-каналы. Выходите на маркетплейсы, но выделяйтесь экспертностью и фокусом. Превратите проблему в возможность», — советует эксперт отрасли.
  2. Создание сообщества. Предлагайте то, что не могут дать онлайн-магазины: живое общение, сообщество любителей животных, мероприятия, консультации. Хороший пример: «Небольшая зоолавка в спальном районе Москвы выжила, сделав ставку на сообщество. Владелец создал группу в соцсети района, где регулярно публиковал полезные советы по уходу за животными, устраивал конкурсы "Фото любимца". Также он договорился с местным приютом: в магазине поставил «корзину добра», куда покупатели могли купить и положить корм для приютских животных со скидкой».
  3. Уникальные услуги. Добавьте услуги, которые нельзя получить онлайн: груминг, ветеринарные консультации, чипирование, подбор аксессуаров. «Аналогично с стартапами PetTech: инвесторы стали менее охотно вкладываться, а сами проекты переходят под крыло крупных экосистем (вспомним, как «Сбер» запускал сервисы для животных, или «Яндекс» интегрирует зоотовары в свой маркет)».
  4. Локальное позиционирование. Сделайте акцент на локальности и удобстве: «купи рядом с домом», быстрая доставка в пределах района, знание местных потребностей. «Инструментом выживания независимых зоомагазинов может стать локальное позиционирование и персональный маркетинг, то есть формирование личных отношений между продавцом и покупателем, когда вы становитесь добрыми соседями и даже друзьями».

4. Нехватка кадров: продавец должен быть ветеринаром, психологом и дрессировщиком

Проблема: Продавец в зоомагазине должен быть не просто кассиром, а настоящим экспертом, способным проконсультировать по десяткам видов животных, кормов, болезней и товаров. Но найти и удержать такого специалиста сложно.

-4

Как отмечает руководитель сети зоомагазинов: «Продавец-консультант — это лицо магазина. От его компетентности зависит, вернется ли клиент. Но где взять человека, который одинаково хорошо разбирается в кормах для йоркширских терьеров, содержании аквариумных рыбок и потребностях шиншилл?»

Проблему усугубляет и то, что клиенты часто используют продавцов как бесплатную замену ветеринару: «Готовьтесь, что к вам будут приходить люди как в ветклинику и пытаться выяснить, почему их котик не ест, чешется и прочие недуги».

При этом в зоомагазине работает тот же принцип, что и в кофейне: «Результаты работы магазина на 70% зависят от того, кто и как им управляет».

Решение:

  1. Система обучения. Разработайте программу обучения для новых сотрудников. Создайте базу знаний с описанием товаров, часто задаваемыми вопросами, рекомендациями по подбору кормов. «Идеальная схема — один опытный специалист на высокой зарплате обучает остальных. Его опыт помогает избежать ошибок и быстрее подготовить команду», — рекомендует эксперт.
  2. Специализация консультантов. Разделите зоны ответственности: один сотрудник специализируется на собаках, другой на кошках, третий на экзотических животных. «Лучше иметь несколько узких специалистов, чем одного, который знает обо всем понемногу».
  3. Партнерство с ветеринарами. Организуйте регулярные дни консультаций с приглашенным ветеринаром. Это привлечет клиентов и снизит нагрузку на продавцов. Пример: «Я заключил договор с ветеринарной клиникой: их врачи проводят бесплатные консультации в моем магазине два раза в месяц. Клиника получает новых клиентов, мы — поток покупателей и экспертную поддержку».
  4. Технологические помощники. Внедрите приложение или планшеты с базой данных по товарам, которыми могут пользоваться и продавцы, и сами покупатели. «Чтобы облегчить работу консультантов, мы создали простое приложение: достаточно сканировать штрихкод товара, и на экране появляется вся информация, включая состав, назначение, дозировки и аналоги».

5. Потолок роста в малых форматах

Проблема: Многие зоомагазины работают в условиях ограниченного пространства и бюджета, что затрудняет расширение ассортимента. При этом чисто зоотоварами сложно обеспечить высокую прибыль, особенно в периоды экономического спада.

«Маржинальность упала из-за необходимости держать конкурентные цены – государство относит корма к социально значимым товарам и пристально следит за резкими скачками цен».

В то же время расширение требует дополнительных площадей и инвестиций. «Площадь подсобных помещений должна быть минимум 15-20 кв.м», — отмечают эксперты. А для небольшого магазина это значительная часть общей площади.

Решение:

  1. Фокус на нишевых товарах. Вместо расширения вширь, углубляйтесь в конкретные ниши с высокой маржинальностью. Например, товары для экзотических животных, натуральные лакомства, органические корма. Пример из практики: «Мы сделали акцент на узкой категории: товары для рептилий, птиц, грызунов — часто в сетях выбор скуден. Это привлекло клиентов со всего города».
  2. Услуги вместо товаров. Добавьте услуги, которые не требуют большого пространства, но увеличивают средний чек: груминг, консультации, стрижка когтей, упаковка подарков. «На 10 квадратных метрах в нашем магазине каждый день работает грумер. Для маленькой собаки услуга стоит 1,5 тысячи рублей, для крупной — до 5 тысяч».
  3. Сезонная ротация. Учитывайте сезонность спроса и меняйте ассортимент соответственно. Зимой больше места уделяйте одежде для животных, летом — товарам для прогулок и путешествий. «В зоотоварах ярко выражена сезонность. Летом, например, берут антипаразитарные составы, а воск для лап хорошо идет с осени и до начала весны».

Для такого планирования важна хорошая система учета. В МоемСкладе, например, можно не только отслеживать остатки, но и настраивать неснижаемый запас товаров. Система автоматически уведомит, когда что-то заканчивается, и даже предложит сформировать заказ поставщику. А при инвентаризации можно пересчитать расчетные остатки одним кликом, чтобы учесть все последние продажи.

-5
  • Онлайн-каталог с доставкой. Расширяйте ассортимент виртуально: предлагайте заказ товаров, которых нет в физическом магазине, с доставкой от поставщика или со склада. «Мы не можем физически иметь все размеры и модели, но в нашем каталоге есть все. Клиент может заказать, и через день-два товар будет у нас».
  • Кооперация с другими бизнесами. Объединяйтесь с комплементарными бизнесами: ветеринарными клиниками, грумерами, дрессировщиками, фотографами животных. «Я сделал свой магазин центром для владельцев животных: по выходным проводим фотосессии с животными, тренинги по дрессировке, консультации ветеринаров. Это привлекает новых клиентов и увеличивает продажи».

Выводы

«Не суетиться», — советует Яков Григорьевич Фарбер, уже более 25 лет развивающий свой зоомагазин «Живой мир». Но не суетиться не значит бездействовать. В условиях рыночных потрясений выживают те, кто адаптируется и развивается.

Рынок зоотоваров движется к консолидации вокруг крупных игроков. По данным экспертов, доля топ-10 компаний продолжает увеличиваться, а число независимых зоомагазинов сокращается (по данным «Яндекс.Карт», на 2,6% в 2024 году по сравнению с 2023-м).

Однако даже при таком тренде у малых и средних игроков есть свое место и перспективы роста. Для этого рекомендуем:

  1. Диверсифицируйте ассортимент и поставщиков. Не полагайтесь на один-два бренда или дистрибьютора. Активно ищите российские аналоги импортных товаров и рассмотрите возможность создания собственной торговой марки, как это сделала региональная сеть в Поволжье, успешно заместившая импорт своим брендом.
  2. Инвестируйте в экспертность команды. «Результаты работы магазина на 70% зависят от того, кто им управляет», — подчеркивает Сергей Асауленко, основатель сети «Мокрый нос». Создайте систему обучения для персонала и привлеките хотя бы одного высококвалифицированного сотрудника, который станет наставником для остальных.
  3. Стройте омниканальность. Маркетплейсы не противник, а еще один канал. «Вместо того чтобы вложить тысячу в рекламу, я лучше птичку посажу, — это примерно так работает», — делится опытом владелица зоомагазина «Гарфилд». Создайте присутствие в интернете, но развивайте и уникальные преимущества физического магазина.
  4. Фокусируйтесь на сервисе и персонализации. «Человек только зашел, а мы уже знаем, что ему нужно», — раскрывает секрет своего успеха Яков Фарбер. Небольшие зоомагазины выживают именно за счет знания своих клиентов и индивидуального подхода.
  5. Диверсифицируйте источники дохода. Рассмотрите возможность добавления услуг (груминг, ветконсультации), создайте партнерства с ветклиниками, проводите мероприятия для владельцев питомцев.

Как отмечают эксперты отрасли, «возможности будут для всех — дорогу осилит идущий». При 74,8 млн кошек и собак на 2024 год в России спрос на товары и услуги для них будет сохраняться. Задача бизнеса — адаптироваться к изменениям и найти свою уникальную нишу в трансформирующемся рынке.

И помните слова одного успешного владельца зоомагазина: «Клиенты хотят не просто купить корм, они хотят дружеского совета, поддержки и понимания. Мы не продаем зоотовары — мы помогаем людям заботиться о тех, кого они любят».

Титры

Мы ведем блог для малого бизнеса. Рассказываем новости для предпринимателей, ошибки и лайфхаки в учете, инструменты продвижения, обновления сервиса МойСклад.