Найти в Дзене
AutoCAD Electrical

Схемы с модулями ПЛК

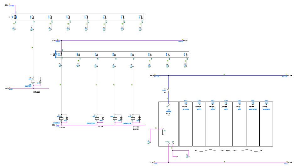
Проекты кроме схем подключения входов/выходов модулей ПЛК иногда содержат схему корзины с модулями, на которой показывается подключение питания и другие соединения. В этом случае графические образы модулей в корзине создаются как типовые горизонтальные или вертикальные родительские компоненты. Если к модулям в корзине не подключаются провода или кабели, в графический образ модуля можно не включать атрибуты точек подключения. На схемах подключения входов/выходов модули ПЛК обычно размещаются параметрическим способом или с использованием автономных точек. Одинаковые позиционные обозначения у составных частей компонента (модуль в корзине и тот же модуль на схеме подключений входов/выходов модуля ПЛК) объединяют их в единый компонент проекта. В отчете «Спецификация» AutoCAD Electrical отображается количество составных частей компонента, которым назначены каталожные данные, поэтому назначать каталожные данные нужно одной из частей компонента, в остальных частях поля каталожных данных должны

Проекты кроме схем подключения входов/выходов модулей ПЛК иногда содержат схему корзины с модулями, на которой показывается подключение питания и другие соединения.

В этом случае графические образы модулей в корзине создаются как типовые горизонтальные или вертикальные родительские компоненты.

Если к модулям в корзине не подключаются провода или кабели, в графический образ модуля можно не включать атрибуты точек подключения.

-2

На схемах подключения входов/выходов модули ПЛК обычно размещаются параметрическим способом или с использованием автономных точек.

-3

Одинаковые позиционные обозначения у составных частей компонента (модуль в корзине и тот же модуль на схеме подключений входов/выходов модуля ПЛК) объединяют их в единый компонент проекта.

-4

В отчете «Спецификация» AutoCAD Electrical отображается количество составных частей компонента, которым назначены каталожные данные, поэтому назначать каталожные данные нужно одной из частей компонента, в остальных частях поля каталожных данных должны быть пустыми или атрибуты каталожных данных в графическом образе должны отсутствовать.