Добавить в корзинуПозвонить
Найти в Дзене
Радиолюбитель - это просто!

Модуль ИБП 12В(9В)/1А

Модуль позволяет реализовать малогабаритный блок бесперебойного питания  с выходом 12 В и током до 1 А, например для роутера, видеокамеры наблюдения, от литий ионного элемента. Характеристики: И суть в том, что кроме того, что может этот модуль, он не совсем надежен и выходи из строя в нем повышающий преобразователь. Проявляется неисправность в том, что даже при нагрузке 0,3А в режиме работы от аккумулятора, напряжение на выходе падает до 5-4В. Выйти из строя может микросхема XR2681, она при нагрузке даже в 0,5А через пол часа прогревается аж до 107 °С, а при заявленных 1А больше 100 °С у микросхемы уже через 10 минут. Может выйти из строя так же дроссель он тоже сильно греется. Схема: Для ремонта рекомендуется заменить сразу и микросхему и дроссель. Или более простой вариант: удалить микросхему XR2681 и дроссель L2, подключить вместо него повышающий модуль на SX1308 или что-то помощнее, в зависимости от того, что вам нужно. Небольшое видео о таком ремонте:

Модуль позволяет реализовать малогабаритный блок бесперебойного питания  с выходом 12 В и током до 1 А, например для роутера, видеокамеры наблюдения, от литий ионного элемента.

Характеристики:

  • Ток заряда 1,0А
  • Аккумулятор литий ионный 3,7В
  • Емкость —  до 10Ач
  • Выходное напряжение-12 В (9 В при замыкании перемычки JP1)
  • Размер   50*20мм
Модуль ИБП 12В(9В)/1А
Модуль ИБП 12В(9В)/1А

И суть в том, что кроме того, что может этот модуль, он не совсем надежен и выходи из строя в нем повышающий преобразователь. Проявляется неисправность в том, что даже при нагрузке 0,3А в режиме работы от аккумулятора, напряжение на выходе падает до 5-4В. Выйти из строя может микросхема XR2681, она при нагрузке даже в 0,5А через пол часа прогревается аж до 107 °С, а при заявленных 1А больше 100 °С у микросхемы уже через 10 минут. Может выйти из строя так же дроссель он тоже сильно греется.

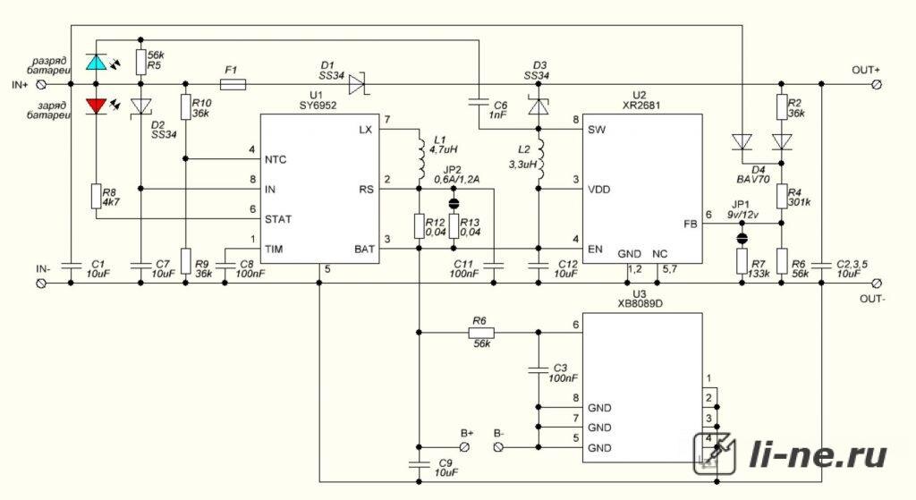
Схема:

Модуль ИБП 12В(9В)/1А
Модуль ИБП 12В(9В)/1А

Для ремонта рекомендуется заменить сразу и микросхему и дроссель.

Модуль ИБП 12В(9В)/1А
Модуль ИБП 12В(9В)/1А

Или более простой вариант: удалить микросхему XR2681 и дроссель L2, подключить вместо него повышающий модуль на SX1308 или что-то помощнее, в зависимости от того, что вам нужно.

Модуль ИБП 12В(9В)/1А
Модуль ИБП 12В(9В)/1А
Модуль ИБП 12В(9В)/1А
Модуль ИБП 12В(9В)/1А

Небольшое видео о таком ремонте: