Найти в Дзене
Соловей с паяльником

Новый измеритель радиоламп. Часть 1: общая архитектура.

Что-ж, пришло время поговорить о самом начале- об архитектуре. Постараюсь покороче и, по возможности, без воды. В целом, общая архитектура будет не сильно отличаться от любых других линейных измерителей- тут мало что можно напридумывать нового. Начну с пояснений. Черными линиями указано силовая системная линия питания. Красными линиями- линия связи, вероятнее всего i2c. Зелеными линиями- испытательные напряжения и токи. Начнем со входа- с импульсного источника питания на 24в. Так как я беспокоюсь о чистоте от помех, безопасности и надежности, то я умышленно отказался от самодельных источников питания, подключающихся к сети. Неаккуратное выполнение сетевого источника питания может быть как чревато просто обилием помех на горячей стороне и пульсаций на холодной, так и привести к повреждению прибора, или даже самой сети, рук того, кто этот источник питания сделал и даже его жилища. Не будем рисковать почем зря, разница в цене между современными готовыми импульсными источниками питания (
Оглавление

Что-ж, пришло время поговорить о самом начале- об архитектуре. Постараюсь покороче и, по возможности, без воды.

В целом, общая архитектура будет не сильно отличаться от любых других линейных измерителей- тут мало что можно напридумывать нового.

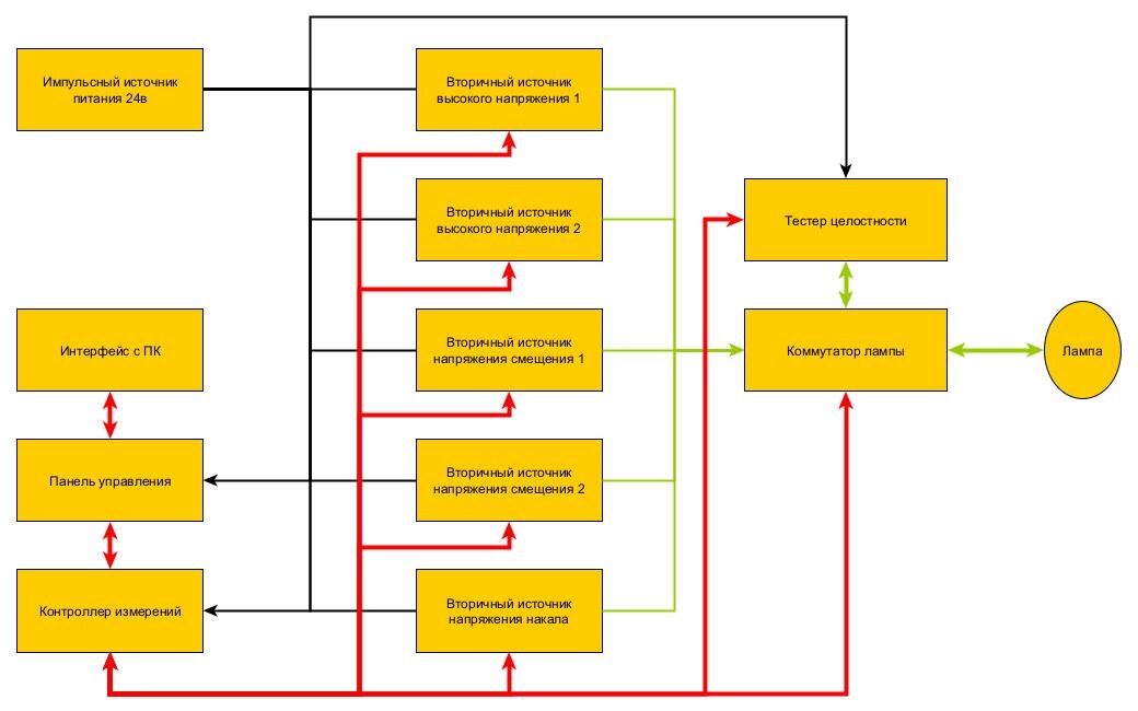
Блок-схема.

Блок-схема измерителя
Блок-схема измерителя

Начну с пояснений. Черными линиями указано силовая системная линия питания. Красными линиями- линия связи, вероятнее всего i2c. Зелеными линиями- испытательные напряжения и токи.

Назначение блоков.

Начнем со входа- с импульсного источника питания на 24в. Так как я беспокоюсь о чистоте от помех, безопасности и надежности, то я умышленно отказался от самодельных источников питания, подключающихся к сети. Неаккуратное выполнение сетевого источника питания может быть как чревато просто обилием помех на горячей стороне и пульсаций на холодной, так и привести к повреждению прибора, или даже самой сети, рук того, кто этот источник питания сделал и даже его жилища. Не будем рисковать почем зря, разница в цене между современными готовыми импульсными источниками питания (далее ИИП) и самодельными не просто небольшая, а так и вообще зачастую не в пользу последних! Почему именно импульсная технология? Вес! Так как я планирую линейный измеритель, то будет достаточно всего того, что имеет вес, не будем добавлять сюда еще гирю из трансформатора. Какое же напряжение я жду от этого источника? 24 вольта. Это не слишком много, чтобы представляло опасность для жизни при наладке, и при этом не слишком мало, чтобы вызывать сложности при передаче ощутимой мощности. Плюс напряжение стандартное и ходовое, что облегчит покупку подходящих источников питания.

Далее вторичные специализированные источники. Об их архитектуре надо будет поговорить отдельно, но если в целом, то суть следующая: каждый из них содержит свой микроконтроллер, который управляет регулируемым гальванически развязанным DC-DC преобразователем, линейным стабилизатором и заведует измерениями напряжений, токов и температур. Принимая команды по шине i2c, микроконтроллер может получать уставки по напряжению или току, изменять режимы работы или производить измерения с дальнейшей отправкой результатов обратно по той же шине. Гальваническая развязка нужна для чистоты измерений и гибкости коммутации, сам преобразователь обеспечит ее, а так же "подготовит" подходящее напряжение для работы линейного стабилизатора, ну а линейный стабилизатор уже будет отдавать на выход чистое напряжение, с контролем по напряжению и/или току. Кстати, особенно важна гальваническая развязка в источнике питания накала, например при выполнении измерения прямонакальных ламп.

Подготовленные напряжения поступают на коммутатор лампы. Этот узел предназначен для подключения измеряемой лампы либо ко вторичным источникам, либо к тестеру целостности. И только так- никаких параллельных подключений или чего-то подобного. Более того, можно предусмотреть не только банальное переключение, лампы, но и матричную коммутацию выводов ламп. Мне это, честно говоря, кажется немного неоправданным, ввиду того, что потребуются дополнительно 56 реле с золотыми контактами и, вероятно, керамической изоляцией контактов, однако, есть энтузиасты которым этого хочется- так измерения получаются чище (без помех от пустых параллельных панелей) и проще (без необходимости использовать переходники). Опять же, модульность всей конструкции вполне может предусматривать как установку простого коммутатора, так и матричного.

Тестер целостности выполняет проверку лампы на межэлектродный пробой и серьезные утечки. В то время, как отклонения в характеристиках лампы будут заметны по показаниям токов вторичных источников, тестер целостности включается первым делом, проводя быстрое и простое тестирование лампы, измеряя сопротивление между электродами лампы в разных сочетаниях без включения накала. Напряжения 24 вольта должно быть достаточно, чтобы протестировать любые лампы, но, при необходимости, можно и сюда прикрутить DC-DC преобразователь для увеличения напряжения. Здесь заведовать балом будет матрица из транзисторов и/или твердотельных реле. Точность не так важна, ведь между изолированными в пространстве электродами в принципе не должен идти ток без подогрева катода.

Всем этим парадом управляет контроллер измерений по шине i2c. Эта шина выбрана не просто так- высокая скорость работы позволяет быстро разослать команды на изменения режимов работы подконтрольных модулей и проводить измерения, разнесенные между модулями на крайне малое время, что обеспечит точность. Контроллер измерений подготавливает данные к отправке "наверх", либо преобразуя цифровые значения АЦП в готовый результат, согласно поправкам, принятым при калибровке измерителя, либо отправляет данные в сыром виде плюс поправки для дальнейшей интерпретации.

Данные с контроллера поступают на панель управления. Я пока еще не решил, будет ли панель управления частью контроллера измерений или будет выполнена отдельно, но именно панель управления будет ответственна за работу измерителя в автономном режиме, а так же заведовать интерфейсом связи с ПК. Суть панели управления- дисплей с органами управления для задачи режимов работы измерителя. В панели должен быть предусмотрен накопитель, на котором будет храниться база данных по разным радиолампам и режимам измерения этих ламп. Разумеется, панель управления должна обладать функцией обновления, как самой себя, так и базы данных. Полагаю, что панель будет предоставлять данные в упрощенном виде, адаптированном для удобство работы с небольшим экраном, в то время как более серьезные графики будут рассматриваться именно на ПК.

Вопросы и ответы.

Я уже подходил с этой блок-схемой к некоторым подкованным в области измерений людям, от которых слышал повторяющиеся или близкие по смыслу вопросы, а потому хотел бы сразу дать на них ответы, чтобы не возвращаться еще раз.

Почему так много микроконтроллеров? Тут вот что: во-первых, блочная структура подразумевает, что каждый из блоков самостоятельно функционален, вплоть то возможности автономной работы, да и конструкция, в целом, не должна страдать при отсутствии или поломке некоторых блоков. Это важно, на самом деле, потому как в процессе работы может быть всякое, и потребуется едва ли не "на лету" поменять один блок на другой с сохранением функционала. А в автономном блоке можно держать, скажем, поправки, полученные при калибровке. Ну и нельзя забывать, что ввиду открытости разработки должна быть возможность разрабатывать свои блоки, индивидуально и независимо.

Почему не совместить контроллер измерений с панелью управления? Я еще не решил, нужно будет совмещать или нет, но прямо сейчас могу сказать так: графический пользовательский интерфейс заметно отъедает ресурсов и времени ядра. К примеру, для отрисовки полноценного интерфейса на 7-дюймовой сенсорной панели типа ESP32-8048S070 времени ядра встроенного контролера надо так много, что при высокой динамике на экране будут образовываться ощутимые задержки во время сеансов связи с модулями и обработке вычислений полученных значений, ведь никто не отменял еще и связь с ПК! Можно пойти другим путем: приоритет на связь с модулями и обработку вычислений, но тогда управление станет "вязким"- появятся задержки и медлительность интерфейса, что сильно раздражает и имеет характерное название "интерфейс тупит". Есть вариант- не использовать графический интерфейс при связи с ПК и в целом, упростить интерфейс для скорости. Можно, но тогда зачем он вообще нужен будет?

Подробнее о функциях контроллера измерений. Этот контроллер выполняет функции прораба- задает порядок и режимы измерений, рассылает уставки, считывает результаты измерений и поправочные коэффициенты с модулей, обрабатывает полученные значения и, при необходимости, подготавливает данные для отправки в необходимый вид. Его первостепенная задача- "не тупить", получив команду "сверху" контроллер должен в кратчайший срок разобрать эту команду, разослать задачи и уставки, по готовности принять данные, и, на лету обработав, отправить обратно "наверх". Возможные задержки могут изменить результат, например, при выполнении динамического измерения.

Почему внутренняя сеть все же на 24 вольта? Не смотря на то, что под понятие "условно-безопасного напряжения" попадает диапазон напряжений аж до 48 вольт, надо учесть, что слово "условно" стоит там не просто так. И фразу эту надо читать не как "типа безопасное напряжение", а именно как "безопасное напряжение при выполнении определенных условий". Так, например, 48 вольт безопасны, фактически, в лабораторных условиях, при применении правильной экипировки, защитных устройств, изолированного инструмента и подготовленных изолированных измерительных приборов, а так же правильной организации и конструкции помещения и мебели. 36 вольт уже считаются безопасными в условиях правильно организованного рабочего места, применении электроизоляционных инструментов и подходящей экипировки. Но и в 1 и во 2 случае требуется наблюдение для подстраховки. В это же время 24 вольт разрешено использовать при отсутствии специально предусмотренной электроизоляции, минимальной экипировке и, фактически, разрешается на основании обещания не залезать ногами в воду при работе под напряжением. Если очень хочется залезть в воду- есть напряжение 12 вольт. Да-да, в банях, саунах душевых и туалетах, по-хорошему, надо применять напряжение 12 вольт! В общем, для безопасности, я решил использовать именно 24 вольта. Почему не 12, если так безопаснее? А ток возрастет в 2 раза и придется придумывать, как обеспечить низкое падение при доставке напряжения в нужную точку. А так, при 24 вольтах, будет достаточно низкий ток и, соответственно, падение на проводах, при этом все еще будет достаточно безопасно для работы, особенно ковыряясь в подключенном аппарате в одиночку.

На этот раз все, в следующий раз поговорим об архитектуре специализированных вторичных источников. Если у Вас появился вопрос, желание присоединиться или поделиться идеями- не стесняйтесь писать в комментариях или напрямую в соцсети, указанные в профиле.

Желание поддержать финансово можно реализовать авторизовавшись на дзене и далее либо кнопкой "Поддержать автора" в конце статьи, либо вот этой ссылкой: dzen.ru/solovey_with_payalnik?donate=true . Всем крайне благодарен за помощь и оказанную поддержку!