Добавить в корзинуПозвонить
Найти в Дзене
DS

Простой индукционный нагреватель: схема и принцип работы

Индукционный нагреватель — это устройство, использующее высокочастотное магнитное поле для нагрева металлических предметов. В отличие от обычных нагревателей, индукционный работает без прямого контакта: металл нагревается за счёт вихревых токов, индуцируемых в нём. В этой статье будет представлена простая схема индукционного нагревателя, выполненная на двух мощных транзисторах. Основу схемы составляет самовозбуждающийся резонансный контур (ZVS — Zero Voltage Switching), который эффективно передаёт энергию на индукционную катушку. Катушка должна быть расположена так, чтобы внутрь можно было поместить металлический предмет для нагрева. Простой индукционный нагреватель на двух MOSFET'ах — это отличное устройство для опытов и небольших задач: пайки, отжига, нагрева болтов и гаек. Он прост в сборке и не требует сложных компонентов, но при этом работает эффективно.
Оглавление

Введение

Индукционный нагреватель — это устройство, использующее высокочастотное магнитное поле для нагрева металлических предметов. В отличие от обычных нагревателей, индукционный работает без прямого контакта: металл нагревается за счёт вихревых токов, индуцируемых в нём.

В этой статье будет представлена простая схема индукционного нагревателя, выполненная на двух мощных транзисторах.

Принцип работы

Основу схемы составляет самовозбуждающийся резонансный контур (ZVS — Zero Voltage Switching), который эффективно передаёт энергию на индукционную катушку.

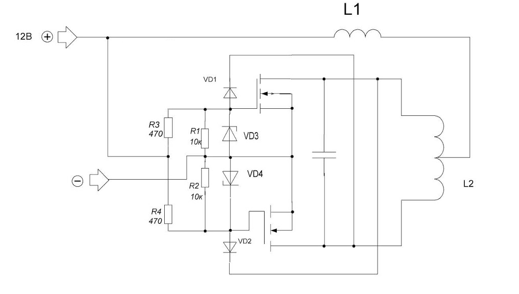
Схема индукционного нагревателя

Компоненты:

  • IRFP250 или IRFZ44N — 2 шт (или аналоги). Ссылка на Алиэкспресс
  • Дроссель — 470 мкГн
  • Диоды UF4007 — 2 шт (быстрые). Ссылка на Алиэкспресс
  • Конденсаторы (плёночные) — 2–6 шт по 0.33–1 мкФ / 400 В
  • Резисторы: 10 кОм (0.25 Вт) — 2 шт
  • Затворные резисторы: 470 Ом (3 Вт) — 2 шт
  • Индукционная катушка: 6–10 витков медного провода или трубки диаметром 1.5–2 мм
  • Источник питания: 12–24 В, минимум 5–10 А (лучше использовать блок питания или Li-ion аккумуляторы)

Схема подключения:

Катушка должна быть расположена так, чтобы внутрь можно было поместить металлический предмет для нагрева.

Как работает схема

  1. Схема запускается при подаче питания, и один из транзисторов открывается первым.
  2. Это вызывает ток в индукционной катушке, создавая магнитное поле.
  3. Контур входит в автоколебательный режим, при котором транзисторы переключаются поочерёдно — благодаря дросселям и резисторам в цепях затвора.
  4. Металл, помещённый внутрь катушки, нагревается из-за вихревых токов.

Меры предосторожности

  • Используйте радиаторы на транзисторах — они сильно греются.
  • Не включайте схему без нагрузки — это может повредить компоненты.
  • При работе соблюдайте технику безопасности: индукционная катушка может вызывать ожоги и создавать электромагнитные помехи.

Заключение

Простой индукционный нагреватель на двух MOSFET'ах — это отличное устройство для опытов и небольших задач: пайки, отжига, нагрева болтов и гаек. Он прост в сборке и не требует сложных компонентов, но при этом работает эффективно.