Добавить в корзинуПозвонить
Найти в Дзене
Сергей

Сравнение схем апериодических ВЧ усилителей Часть 3-4.

Часть 3-4. Схемы с компенсацией емкости Сбк. Четырех-транзисторные схемы Смотри также: Часть 1 Сравнение схем апериодических ВЧ усилителей
Часть 2 Моделирование в симуляторе схем рассмотренных в Части 1
Часть 2-1 Еще схемы
Часть 3-2 Схемы с компенсацией емкости Сбк. Двух-транзисторные схемы
Часть 3-3 Схемы с компенсацией емкости Сбк. Трех-транзисторные схемы
Часть 3-5 Схемы с компенсацией емкости Сбк. Пяти-транзисторные схемы
Часть 4. Схемы на усилителях тока. Напоминаю, в этой части рассматриваются схемы из книги:
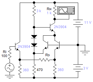
Прокопенко Н.Н. "Схемотехника широкополосных усилителей". 2005г. Схема рис. 4.79 2N3904 __К=77 __Fв=97 МГц ___(Rэ=2)
2N3904 __К=75 __Fв=26 МГц ___(Rэ=2) _реально собрано
2N3904 __К=62 __Fв=103 МГц __(Rэ=5)
2N3904 __К=47 __Fв=107 МГц __(Rэ=10)
2N3904 __К=43 __Fв=43 МГц ___(Rэ=10) реально собрано
2N3904 __К=28 __Fв=114 МГц __(Rэ=24)
КТ306 ____К=60 __Fв=50+ МГц _(Rэ=2) _реально собрано
КТ306 ____К=43 __Fв=50+ МГц _(Rэ=10) реально собрано
КТ315 ____К=53 __Fв=15 МГц ___

Часть 3-4. Схемы с компенсацией емкости Сбк. Четырех-транзисторные схемы

Смотри также:

Часть 1 Сравнение схем апериодических ВЧ усилителей
Часть 2 Моделирование в симуляторе схем рассмотренных в Части 1
Часть 2-1 Еще схемы
Часть 3-2 Схемы с компенсацией емкости Сбк. Двух-транзисторные схемы
Часть 3-3 Схемы с компенсацией емкости Сбк. Трех-транзисторные схемы
Часть 3-5 Схемы с компенсацией емкости Сбк. Пяти-транзисторные схемы
Часть 4. Схемы на усилителях тока.

Напоминаю, в этой части рассматриваются схемы из книги:
Прокопенко Н.Н. "Схемотехника широкополосных усилителей". 2005г.

Схема рис. 4.79

-2

2N3904 __К=77 __Fв=97 МГц ___(Rэ=2)
2N3904 __К=75 __Fв=26 МГц ___(Rэ=2) _
реально собрано
2N3904 __К=62 __Fв=103 МГц __(Rэ=5)
2N3904 __К=47 __Fв=107 МГц __(Rэ=10)
2N3904 __К=43 __Fв=43 МГц ___(Rэ=10)
реально собрано
2N3904 __К=28 __Fв=114 МГц __(Rэ=24)

КТ306 ____К=60 __Fв=50+ МГц _(Rэ=2) _
реально собрано
КТ306 ____К=43 __Fв=50+ МГц _(Rэ=10) реально собрано

КТ315 ____К=53 __Fв=15 МГц ___(Rэ=2) _реально собрано
КТ315 ____К=36 __Fв=24 МГц ___(Rэ=10) реально собрано

Весьма неплохая ширина АЧХ, причем она мало зависит от усиления (в симуляторе). В данной схеме при отключении цепи компенсации полоса АЧХ незначительно уменьшается. Единственный недостаток схемы – небольшой коэффициент усиления. Реально собранная схема показала значительно более скромную ширину АЧХ по сравнению с симулятором.
-----------------------------------------------------------------------------------

Схема рис. 4.85

-3
-4

2N3904 __К=129 __Fв=22 МГц __(Rэ=1)
2N3904 __К=114 __Fв=26 МГц __(Rэ=2)
2N3904 __К=100 __Fв=15 МГц __(Rэ=2) _
реально собрано
2N3904 __К=87 ___Fв=34 МГц __(Rэ=5)
2N3904 __К=62 ___Fв=46 МГц __(Rэ=10)
2N3904 __К=60 ___Fв=24 МГц __(Rэ=10)
реально собрано
2N3904 __К=37 ___Fв=63 МГц __(Rэ=24)

КТ306 ____К=80 ___Fв=12 МГц __(Rэ=2) _
реально собрано
КТ306 ____К=47 ___Fв=20 МГц __(Rэ=10) реально собрано

КТ315 ____К=123 __Fв=4 МГц ___(Rэ=2) _реально собрано
КТ315 ____К=67 ___Fв=8 МГц ___(Rэ=10 + С=3300) реально собрано

Схема с компенсацией емкости Сбк. Ширина АЧХ далеко не лучшая. Реально собранная схема показала довольно посредственный результат.

В реальной схеме отключение "компенсации" не влияет на АЧХ.

-----------------------------------------------------------------------------------

Схема рис. 4.87

-5
-6

2N3906-2N3904 __К=123 __Fв=36 МГц __(Rэ=1)
2N3906-2N3904 __К=110 __Fв=41 МГц __(Rэ=2)
2N3906-2N3904 __К=106 __Fв=16 МГц __(Rэ=2)
реально собрано
2N3906-2N3904 __К=84 ____Fв=51 МГц _(Rэ=5)
2N3906-2N3904 __К=61 ____Fв=66 МГц _(Rэ=10)
2N3906-2N3904 __К=60 ____Fв=26 МГц _(Rэ=10)
реально собрано
2N3906-2N3904 __К=35 ____Fв=88 МГц _(Rэ=24)

КТ361-КТ315 _____К=103 ___Fв=12 МГц _(Rэ=2) _
реально собрано
КТ361-КТ315 _____К=60 ____Fв=22 МГц _(Rэ=10) реально собрано

Ширина АЧХ неплохая, но не лучшая.

-----------------------------------------------------------------------------------

Схема рис. 4.93

-7
-8

2N3904-2N3906 __К=113 __Fв=36* МГц __(Rэ=2)
2N3904-2N3906 __К=100 __Fв=12 МГц __(Rэ=2) _
реально собрано
2N3904-2N3906 __К=84 ___Fв=98 МГц __(Rэ=5)
2N3904-2N3906 __К=59 ___Fв=107 МГц _(Rэ=10)
2N3904-2N3906 __К=60 ___Fв=24 МГц __(Rэ=10)
реально собрано
2N3904-2N3906 __К=32 ___Fв=116 МГц _(Rэ=24)

КТ315- КТ361 _____К=83 ___Fв=15 МГц __(Rэ=2) _
реально собрано
КТ315- КТ361 _____К=50 ___Fв=24 МГц __(Rэ=10) реально собрано

Весьма неплохая ширина АЧХ (в симуляторе), но схема имеет значительную неравномерность АЧХ вблизи верхней границы полосы пропускания. Минимальная неравномерность достигается при Rэ=10 Ом. Слабая зависимость полосы АЧХ от коэффициента усиления. Реально собранная схема склонна к возбуждению и очень капризная в установке рабочей точки, и рабочая точка нестабильна во времени.

-----------------------------------------------------------------------------------

Схема рис. 4.95

-9
-10

2N3904-2N3906 __К=123 __Fв=125 МГц __(Rэ=2)
2N3904-2N3906 __К=110 __Fв=15 МГц ___(Rэ=2) _
реально собрано
2N3904-2N3906 __К=89 ___Fв=133 МГц __(Rэ=5)
2N3904-2N3906 __К=61 ___Fв=134 МГц __(Rэ=10)
2N3904-2N3906 __К=60 ___Fв=33 МГц ___(Rэ=10)
реально собрано
2N3904-2N3906 __К=33 ___Fв=139 МГц __(Rэ=24)

КТ315- КТ361 _____К=100 __Fв=18 МГц ___(Rэ=2) _
реально собрано
КТ315- КТ361 _____К=58 ___Fв=24 МГц ___(Rэ=10) реально собрано

Схема имеет хорошую ширину АЧХ и слабую зависимость полосы от коэффициента усиления. Но вблизи верхней границы АЧХ наблюдается небольшая неравномерность. Реально собранная схема склонна к возбуждению и очень капризная в установке рабочей точки, и рабочая точка нестабильна во времени.

-----------------------------------------------------------

Реально собранные схемы, сравнение:

-11

Вывод:

Реально собранные четырех-транзисторные схемы показали разные результаты. Большинство схем показали неплохие, но скромные результаты. Но некоторые схемы имели весьма неплохую АЧХ. Причем широкая полоса обеспечена совсем не цепями компенсации Сбк, что было проверено отключением цепи компенсации. И все равно, АЧХ реальной схемы всегда в разы хуже той что показывает симулятор.