Добавить в корзину
Позвонить
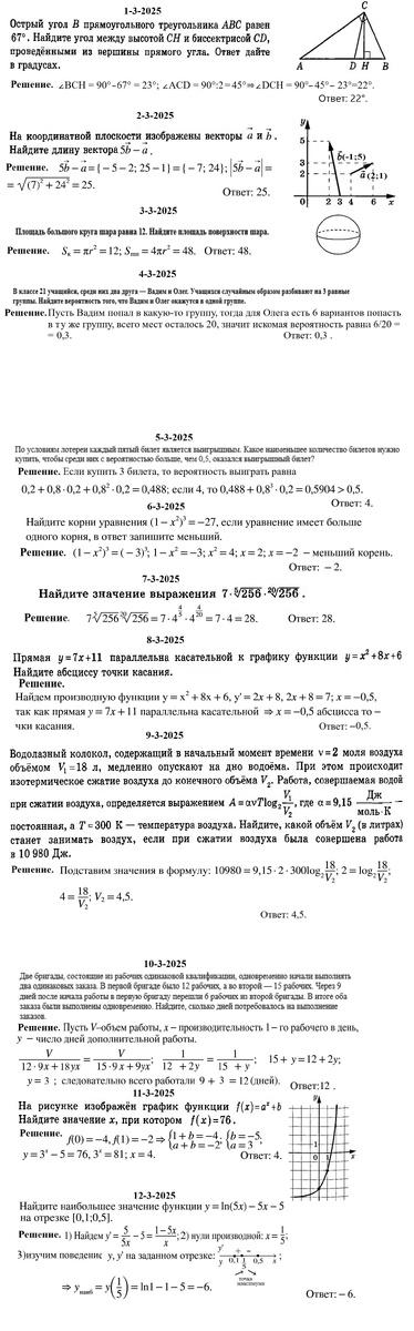
Найти в Дзене
Войти
Sergey V.
324 подписчика
Подписаться
Решение задач 1ч 3-го варианта егэ математика, профиль, фипи 36в 2025
1 мая 2025
1 мая 2025
~1 мин
Решение задач 1ч 3-го варианта егэ математика, профиль, фипи 36в 2025
Решение задач 1ч 3-го варианта егэ математика, профиль, фипи 36в 2025
...
Читать далее
Решение задач 1ч 3-го варианта егэ математика, профиль, фипи 36в 2025
Подготовка к ЕГЭ
128,7 тыс интересуются
Следить за темой
663200271.850.1777799357371.21560