Найти в Дзене

Формула Ньютона Лейбница для определенного интеграла

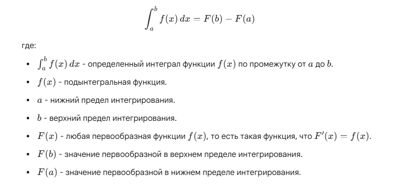
Суть формулы Ньютона-Лейбница: Эта формула устанавливает связь между определенным интегралом и первообразной функции. Она позволяет вычислять значение определенного интеграла, находя первообразную подынтегральной функции и вычисляя разность ее значений на верхнем и нижнем пределах интегрирования. Применение: Формула Ньютона-Лейбница является основным инструментом для вычисления определенных интегралов, которые широко используются в различных областях математики, физики, техники и других наук для нахождения площадей, объемов, длин дуг, работы силы, потока жидкости и многих других величин.

Суть формулы Ньютона-Лейбница:

Эта формула устанавливает связь между определенным интегралом и первообразной функции. Она позволяет вычислять значение определенного интеграла, находя первообразную подынтегральной функции и вычисляя разность ее значений на верхнем и нижнем пределах интегрирования.

Применение:

Формула Ньютона-Лейбница является основным инструментом для вычисления определенных интегралов, которые широко используются в различных областях математики, физики, техники и других наук для нахождения площадей, объемов, длин дуг, работы силы, потока жидкости и многих других величин.