Найти в Дзене

Площадь равнобедренного треугольника чему равна

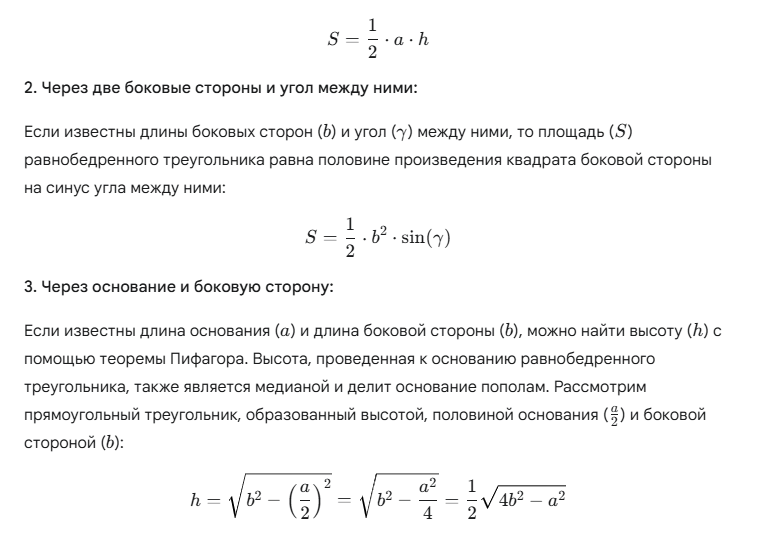
Площадь равнобедренного треугольника можно вычислить несколькими способами, в зависимости от того, какие элементы треугольника известны. Вот основные формулы: 1. Через основание и высоту, проведенную к основанию: Если известны длина основания (a) и высота (h), проведенная к этому основанию, то площадь (S) равнобедренного треугольника равна половине произведения основания на высоту:

Площадь равнобедренного треугольника можно вычислить несколькими способами, в зависимости от того, какие элементы треугольника известны. Вот основные формулы:

1. Через основание и высоту, проведенную к основанию:

Если известны длина основания (a) и высота (h), проведенная к этому основанию, то площадь (S) равнобедренного треугольника равна половине произведения основания на высоту:

-2
-3