Найти в Дзене
Войти
Техника мебели ООО "ТМ"
1505 подписчиков
Подписаться
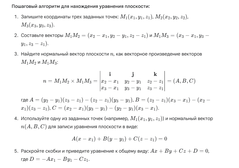
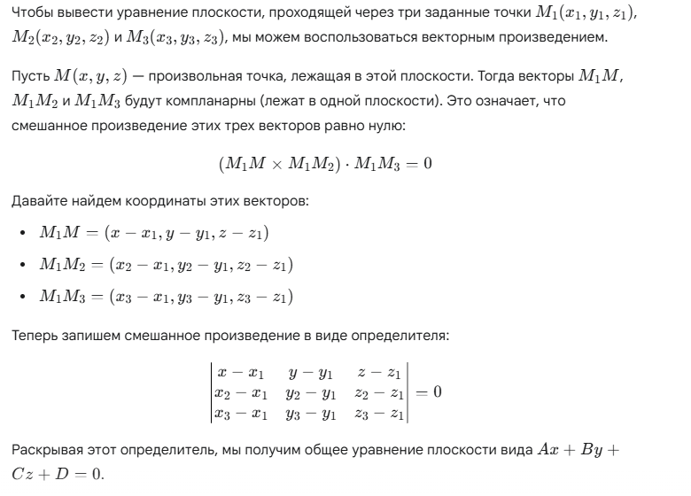
Уравнение плоскости проходящей через три точки
1 мая
1 мая
2