Добавить в корзинуПозвонить
Найти в Дзене
Старые схемы...

Регулировка тока в стабилизаторе на LM317T.

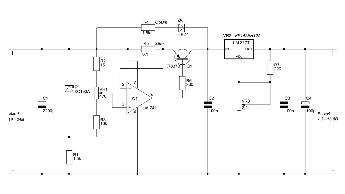
К сожалению, эта микросхема не имеет регулировки тока. При ремонте и настройке плат полезно иметь возможность установки максимального тока стабилизатора. На тот случай, если не то сопротивление запаял, или какую-то другую ошибку допустил. Если у защиты стабилизатора слишком большой ток, то можно спалить какой-нибудь элемент на испытуемой плате. Поэтому была сделана эта схема. Тут ни чего нового не придумал. Просто подключил регулируемый стабилизатор тока последовательно с микросхемой стабилизатором. Когда ток через микросхему меньше установленного тока стабилизации, транзистор практически полностью открыт и на работу схемы не влияет. После того как схема входит в режим стабилизации тока, начинает расти напряжение на транзисторе Q1 и включается светодиод. Подборкой сопротивления R2 устанавливается минимальный ток, а подборкой сопротивления R3 максимальный ток. Был собран макет схемы и проверена ее работа. Минимальный ток имел значение 0,025А, а максимальный ток – 1,25А. Для получения бо
Фото 1.
Фото 1.

К сожалению, эта микросхема не имеет регулировки тока. При ремонте и настройке плат полезно иметь возможность установки максимального тока стабилизатора. На тот случай, если не то сопротивление запаял, или какую-то другую ошибку допустил. Если у защиты стабилизатора слишком большой ток, то можно спалить какой-нибудь элемент на испытуемой плате. Поэтому была сделана эта схема.

Рисунок 1.
Рисунок 1.

Тут ни чего нового не придумал. Просто подключил регулируемый стабилизатор тока последовательно с микросхемой стабилизатором. Когда ток через микросхему меньше установленного тока стабилизации, транзистор практически полностью открыт и на работу схемы не влияет. После того как схема входит в режим стабилизации тока, начинает расти напряжение на транзисторе Q1 и включается светодиод. Подборкой сопротивления R2 устанавливается минимальный ток, а подборкой сопротивления R3 максимальный ток.

Фото 2.
Фото 2.

Был собран макет схемы и проверена ее работа. Минимальный ток имел значение 0,025А, а максимальный ток – 1,25А. Для получения большего тока следует использовать транзистор с коэффициентом усиления больше 100. Или использовать составной транзистор. В схеме использовал резистор R5 мощностью 2Вт, не было такого сопротивления с меньшей мощностью, на его место можно установить резистор мощностью 1Вт.

Фото 3.
Фото 3.

Данную схему можно установить в уже собранный стабилизатор. Для того чтобы не устанавливать два радиатора, транзистор можно установить на один радиатор с микросхемой через термопрокладку с изолятором.