Найти в Дзене
Войти
Техника мебели ООО "ТМ"
1762 подписчика
Подписаться
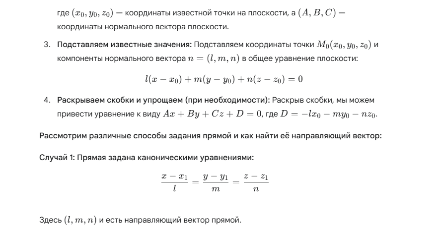
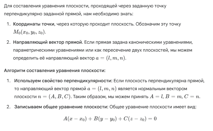
Составить уравнение плоскости проходящей через точку перпендикулярно прямой
30 апреля 2025
30 апр 2025
8
...
Читать далее