Добавить в корзинуПозвонить
Найти в Дзене

Гаплогруппа E (Y-ДНК)

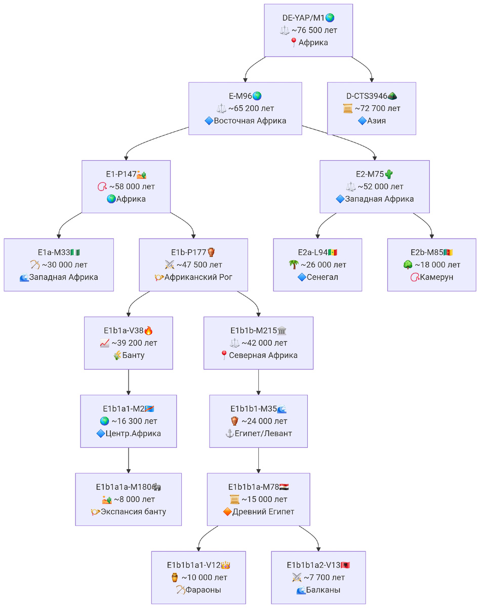
Гаплогруппа E — одна из основных Y-хромосомных гаплогрупп, распространённая в Африке, на Ближнем Востоке и в Южной Европе. Она возникла около 65-70 тысяч лет назад, вероятно, в Восточной Африке, и делится на две ключевые ветви: E1 и E2. Гаплогруппа E играет важную роль в генетической истории: - Связана с древними миграциями в Африке и на Ближнем Востоке - Доминирует у многих африканских народов - Встречается у европейцев и ближневосточных народов (особенно E1b1b) E1 (E-P147) E1a (E-M33) - Распространена в Западной Африке (до 20% у мандинка, фульбе) - Связана с древними земледельцами Сахары E1b (P177) E1b1 (P2) - **E1b1a (V38)** – "африканская" ветвь: - **E1b1a1 (M2)** – до **80% у бантуязычных народов** (нигерийцы, конголезцы) - **E1b1a2 (M329)** – редкая, у народов Восточной Африки - **E1b1b (M215)** – "средиземноморско-африканская" ветвь: - **E1b1b1a (V68)** – **берберы, арабы Северной Африки** (до 60%) - **E1b1b1b (Z827)** – **эфиопы, сомалийцы*
Оглавление

Гаплогруппа E — одна из основных Y-хромосомных гаплогрупп, распространённая в Африке, на Ближнем Востоке и в Южной Европе. Она возникла около 65-70 тысяч лет назад, вероятно, в Восточной Африке, и делится на две ключевые ветви: E1 и E2.

Карта распространения гаплогруппы E
Карта распространения гаплогруппы E

Гаплогруппа E играет важную роль в генетической истории:

- Связана с древними миграциями в Африке и на Ближнем Востоке

- Доминирует у многих африканских народов

- Встречается у европейцев и ближневосточных народов (особенно E1b1b)

Основные субклады и их распространение

Древо гаплогруппы D
Древо гаплогруппы D

E1 (E-P147)

E1a (E-M33)

- Распространена в Западной Африке (до 20% у мандинка, фульбе)

- Связана с древними земледельцами Сахары

E1b (P177)

-3

E1b1 (P2)

- **E1b1a (V38)** – "африканская" ветвь:

- **E1b1a1 (M2)** – до **80% у бантуязычных народов** (нигерийцы, конголезцы)

- **E1b1a2 (M329)** – редкая, у народов Восточной Африки

- **E1b1b (M215)** – "средиземноморско-африканская" ветвь:

- **E1b1b1a (V68)** – **берберы, арабы Северной Африки** (до 60%)

- **E1b1b1b (Z827)** – **эфиопы, сомалийцы** (до 50%)

- **E1b1b1c (M123)** – **Ближний Восток, евреи, палестинцы** (10-20%)

E2 (M75) - Встречается в Западной и Центральной Африке (до 10% у некоторых народов)

Исторический контекст

Африканское происхождение:

- Гаплогруппа E возникла в **Восточной Африке**, затем разделилась на E1 и E2.

- E1b1a связана с **экспансией бантуязычных народов** (от Камеруна до Южной Африки).

- E1b1b отражает **миграции в Северную Африку и на Ближний Восток**.

Евразийское влияние:

- E1b1b (особенно субклад **E-V68**) попал в **Европу через неолитических мигрантов** (например, у албанцев, греков).

- E1b1b-M123 встречается у **евреев, палестинцев, ливанцев**.

Связь с историческими народами:

- E1b1b мог быть у **древних египтян** (по данным мумий).

- E1b1a связана с **миграциями банту и работорговлей** (встречается у афроамериканцев).

Современное распространение

-4

Африка

- Центральная/Южная Африка: E1b1a (M2) – **50-80%** (банту, нигерийцы)

- Северная Африка: E1b1b (M215) – 40-80% (берберы, египтяне)

- Восточная Африка: E1b1b (M123, V6) – 30-60% (эфиопы, сомалийцы)

Ближний Восток

- **Арабы, евреи**: E1b1b (M123) – **10-25%**

- **Палестинцы, ливанцы**: E1b1b – **15-30%**

-5

Европа

- **Балканы**: E1b1b (V13) – **20-45%** (албанцы, греки)

- **Италия, Испания**: E1b1b – **5-15%**

- **Другие регионы**: редко (1-5%)

### **Азия и Америка**

- Почти не встречается (кроме афроамериканцев – **5-15% E1b1a**)

Генетические особенности

1. **E1b1a (M2)** – маркер **бантуязычной экспансии** и трансатлантической работорговли.

2. **E1b1b (V13)** – связан с **неолитическими миграциями в Европу**.

3. **E1b1b (M123)** – встречается у **семитоязычных народов** (арабы, евреи).

Вывод

Гаплогруппа E — одна из важнейших для понимания африканской и ближневосточной истории. Её изучение позволяет:

- Проследить миграции банту и берберов

- Изучить связи Африки и Ближнего Востока

- Объяснить генетическое влияние в Южной Европе

Эта гаплогруппа особенно интересна для:

- Африканской генетики (E1b1a)

- Средиземноморской истории (E1b1b)

- Ближневосточной этногенеалогии (E-M123)

Гаплогруппы | Генезис с Александром Лазаревым | Дзен