Добавить в корзинуПозвонить
Найти в Дзене

Электронный кубик для настольных игр.

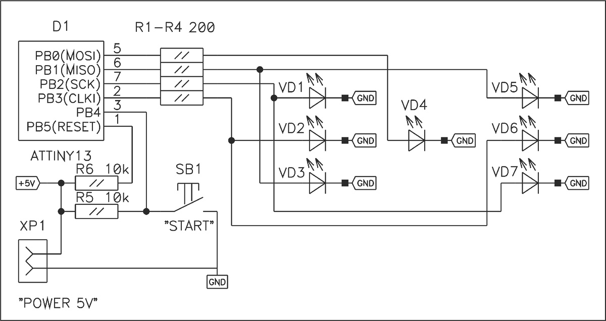
Всех приветствую! Скажите, а Вы давно играли в настольные игры, где нужно ходить фишками по карте и бросать кубик? Лично я давно. Очень давно. И тут внезапно в голову пришла идея поиграть с детьми в такую игру. Нашли только карту. Фишки и кубик не нашли. В качестве фишек взяли фигурки от киндер-сюрприза, а вот чем заменить кубик? И я решил сделать электронный кубик на микроконтроллере. Схема "кубика" получилась простая, применил я в ней микроконтроллер ATTINY13, и собирается буквально за полчаса. Всё работает проще простого. После подачи питания, "кубик" приветствует игроков перемигиванием точек, считая от 1 до 6 и опосля ещё троекратным морганием. Можно нажимать кнопку "START", после чего высветится число для количества шагов. Следующий "бросок" можно сделать только через 1,5 секунды. Хоть в алгоритме и применяется псевдослучайность, но для процесса игры выпадающие числа можно считать случайными. Двух одинаковых чисел подряд не выпадает, чего не скажешь о физическом кубике, на котором

Всех приветствую!

Скажите, а Вы давно играли в настольные игры, где нужно ходить фишками по карте и бросать кубик? Лично я давно. Очень давно. И тут внезапно в голову пришла идея поиграть с детьми в такую игру. Нашли только карту. Фишки и кубик не нашли. В качестве фишек взяли фигурки от киндер-сюрприза, а вот чем заменить кубик? И я решил сделать электронный кубик на микроконтроллере.

Схема "кубика" получилась простая, применил я в ней микроконтроллер ATTINY13, и собирается буквально за полчаса.

Всё работает проще простого. После подачи питания, "кубик" приветствует игроков перемигиванием точек, считая от 1 до 6 и опосля ещё троекратным морганием. Можно нажимать кнопку "START", после чего высветится число для количества шагов. Следующий "бросок" можно сделать только через 1,5 секунды. Хоть в алгоритме и применяется псевдослучайность, но для процесса игры выпадающие числа можно считать случайными. Двух одинаковых чисел подряд не выпадает, чего не скажешь о физическом кубике, на котором одинаковые числа могут выпадать и два раза подряд и даже три.

Что же, подберём детали, возьмём кусок макетной платы и приступим к сборке.

-2

Для такой схемы даже печатную плату разрабатывать не стОит. Всё собирается навесным монтажом. В качестве "питашки" используем трёхпосадочный отсек для батареек АА, а с обратной стороны на двухсторонний толстый скотч приклеим саму плату. В результате чего батарейки будут служить одновременно и подставкой. После сборки платы остаётся прошить микроконтроллер, вставить его в панельку и включить наш "кубик". При программировании никакие фьюзы трогать не нужно! Вставляем микроконтроллер в программатор, грузим прошивку и шьём.

Вот таким получился наш электронный кубик!

-3

Демонстрация работы "кубика":

Материалы по сборке электронного кубика можно скачать по ссылке https://disk.yandex.ru/d/_1ZwPwVFuupOhg

До новых встреч!