Добавить в корзинуПозвонить
Найти в Дзене

Гаплогруппа C (Y-днк)

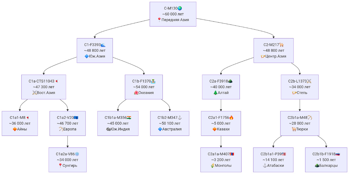
Гаплогруппа C — одна из древнейших и наиболее широко распространённых Y-хромосомных гаплогрупп, связанная с мужской линией наследования. Она , предположительно возникла около 50–60 тысяч лет назад в Восточной Азии или Южной Сибири и сыграла ключевую роль в заселении Евразии, Океании и Америки. Гаплогруппа C делится на несколько основных субкладов, наиболее значимые из которых: - **C1** (C-M8, C-M38, C-M347, C-M356) – встречается у японцев, австронезийцев, австралийских аборигенов. - **C2** (C-M217) – распространена среди монголов, казахов, бурят, калмыков, коренных народов Сибири и Северной Америки. - **C3** (C-M93) – редкая ветвь, обнаружена у японцев. - **C4** (C-M210) – встречается у австралийских аборигенов. - **C5** (C-M356) – обнаружена в Индии и Центральной Азии. 1. C1 (C-M8, C-M38, C-M347, C-M356)** - **C1a1 (C-M8)** – встречается у **японцев** (около 5–10%), возможно, связана с древним населением Японии (дзимон). - **C1a2 (C-M38)** – обнаружена у **восточных
Оглавление

Гаплогруппа C — одна из древнейших и наиболее широко распространённых Y-хромосомных гаплогрупп, связанная с мужской линией наследования. Она , предположительно возникла около 50–60 тысяч лет назад в Восточной Азии или Южной Сибири и сыграла ключевую роль в заселении Евразии, Океании и Америки.

Распространение
Распространение

Гаплогруппа C делится на несколько основных субкладов, наиболее значимые из которых:

- **C1** (C-M8, C-M38, C-M347, C-M356) – встречается у японцев, австронезийцев, австралийских аборигенов.

- **C2** (C-M217) – распространена среди монголов, казахов, бурят, калмыков, коренных народов Сибири и Северной Америки.

- **C3** (C-M93) – редкая ветвь, обнаружена у японцев.

- **C4** (C-M210) – встречается у австралийских аборигенов.

- **C5** (C-M356) – обнаружена в Индии и Центральной Азии.

Основные субклады и их распространение

Древо гаплогруппы C
Древо гаплогруппы C

1. C1 (C-M8, C-M38, C-M347, C-M356)**

- **C1a1 (C-M8)** – встречается у **японцев** (около 5–10%), возможно, связана с древним населением Японии (дзимон).

- **C1a2 (C-M38)** – обнаружена у **восточных индонезийцев** и **полинезийцев**.

- **C1b (C-M347)** – доминирует у **австралийских аборигенов** (до 60%).

- **C1b1 (C-M356)** – встречается в **Южной Азии** (Индия, Шри-Ланка).

2. C2 (C-M217) – самая распространённая ветвь

- **C2a (C-L1373)** – встречается у **кочевников Центральной Азии** (монголы, казахи, буряты).

- **C2b (C-F3830)** – распространена среди **маньчжуров** и некоторых тунгусо-маньчжурских народов.

- **C2c (C-F1699)** – обнаружена у **калмыков** и **сибирских народов**.

- **C2d (C-P39)** – **коренные народы Северной Америки** (навахо, алгонкины).

3. C3 (C-M93)

- Редкая ветвь, встречается у японцев.

4. C4 (C-M210)

- В основном у австралийских аборигенов.

5. C5 (C-M356)

- Встречается в Индии и Пакистане (около 1–3%).

Исторический контекст

- Гаплогруппа C связана с древними миграциями из Восточной Азии в Сибирь, Америку и Океанию.

- C2 (C-M217) сыграла ключевую роль в формировании **монгольских, тюркских и тунгусо-маньчжурских народов**.

- **C1b (C-M347)** – маркер **австралийских аборигенов**, что указывает на их древнее происхождение.

- **C2d (C-P39)** – связана с **миграциями в Северную Америку** через Берингию.

Современное распространение

Центральная Азия и Сибирь

- Монголы – до 60%

- Буряты – 50–70%

- Калмыки – 40–50%

- Казахи – 30–40%

- Якуты – 10–20%

-3

Восточная Азия

- Японцы – 5–10% (C1a1, C3)

- Корейцы – 5–10% (C2)

- Маньчжуры – 15–20% (C2b)

Северная Америка

- Навахо – до 25% (C2d)

- Алгонкины – 10–15% (C2d)

Океания и Австралия

- Австралийские аборигены – до 60% (C1b, C4)

- Полинезийцы – 5–10% (C1a2)

Южная Азия

- Индийцы – 1–3% (C5)

Вывод

Гаплогруппа C – одна из древнейших и наиболее разнообразных Y-хромосомных гаплогрупп, отражающая **миграции древних популяций** из Восточной Азии в Сибирь, Америку и Океанию. Её основные ветви (C1, C2, C3, C4, C5) связаны с:

- **Кочевниками Центральной Азии** (монголы, казахи).

- **Коренными народами Сибири и Америки** (якуты, навахо).

- **Австралийскими аборигенами**.

- **Некоторыми народами Восточной Азии** (японцы, корейцы).

Эта гаплогруппа остаётся важным маркером для изучения истории заселения Евразии и Америки.

Гаплогруппы | Генезис с Александром Лазаревым | Дзен