Добавить в корзинуПозвонить
Найти в Дзене

Жизнь и математика Илариона Попугайского. Часть 5. Попугайская система счисления. 38 попугаев и одно попугайское крылышко.

Продолжаю публикацию, со своими примечаниями, книги И.Т. Беломорского "Жизнь и математика Илариона Попугайского". Л., 1989. Из-за плохого качества печати и состояния страниц не стал делать сканы рисунков и таблиц автора, а перерисовал их, как смог Предыдущая Ч.4. СПб Университет. Открытие неизвестного распределения вероятностей Иларион, называя созданные им математические объекты «Попугаями» и предложенную им систему счисления «Попугайской», как мне представляется, мечтал сделать свое имя не менее известным, чем у своих предков, представителей древнего франко-швабского рода цу Папенхайм , принадлежавшего к высшей аристократии Священной Римской Империи. Загадочные события, послужившие причиной ранней гибели и забвения гениального математика, привели к тому, что в памяти миллионов людей остался только один из упомянутых мат. объектов, благодаря детской книжке Г.Остера и одноименному мультфильму. Но, какая ирония судьбы, имя И. Попугайского осталось неизвестным, и я хочу это исправить. Дл
Оглавление
Рисунок: Александр Савин
Рисунок: Александр Савин
Продолжаю публикацию, со своими примечаниями, книги И.Т. Беломорского "Жизнь и математика Илариона Попугайского". Л., 1989. Из-за плохого качества печати и состояния страниц не стал делать сканы рисунков и таблиц автора, а перерисовал их, как смог

Предыдущая Ч.4. СПб Университет. Открытие неизвестного распределения вероятностей

Иларион, называя созданные им математические объекты «Попугаями» и предложенную им систему счисления «Попугайской», как мне представляется, мечтал сделать свое имя не менее известным, чем у своих предков, представителей древнего франко-швабского рода цу Папенхайм , принадлежавшего к высшей аристократии Священной Римской Империи.

Загадочные события, послужившие причиной ранней гибели и забвения гениального математика, привели к тому, что в памяти миллионов людей остался только один из упомянутых мат. объектов, благодаря детской книжке Г.Остера и одноименному мультфильму. Но, какая ирония судьбы, имя И. Попугайского осталось неизвестным, и я хочу это исправить.

Для понимания нескольких последующих научно-популярных глав более чем достаточно знаний, полученных из курса математики технического ВУЗа.

8. Попугай как внесистемная единица измерения, попугайская система счисления.

В метрических системах - СИ, СГС, МКГСС, в отличие от традиционных систем (русская, английская, японская, древневавилонская, и т.д.) используются десятичные приставки (например, нано-; микро-; санти-; деци-; кило-; мега- и т.д.), указывающие на то, что значение основной или производной единицы должно быть уменьшено или увеличено в кратное десяти число раз.

И. Попугайский предложил использовать т.н. е-приставки для увеличения или уменьшения единицы измерения в e. e². e³ и т.д. раз. Они могут использоваться с любыми единицами любых систем измерений.

Для применения е-приставок им была введена внесистемная единица измерения «Попугай» (Пг), от которой, в свою очередь, могут быть образованы внесистемные производные единицы измерения любых величин, например, Попугай-масса, Попугай-сила, и т.п.

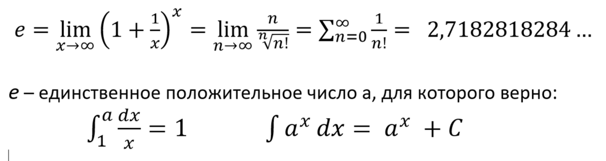
Основание натурального логарифма, число Эйлера (е), является одной из фундаментальных математических констант, иррациональным и трансцедентным. Определяется как сумма ряда, через предел и как единственное число, при котором экспоненциальная функция (е в степени х) интегрируется и дифференцируется сама в себя.

-2

Система счисления, основанная на использовании e-приставок может дать массу преимуществ для применения в качестве матаппарата для различных областей знаний и открывает захватывающие перспективы для теоретической работы.

Примеры образованных с помощью е-приставок единиц:

Большой Попугай (БПг); 1 БПг = еПг

Попугайское крылышко (ПгК); 1ПгК = Пг/е

Попугайское перышко (ПгП); 1ПгП=Пг/е²

-3

«Попугайская» система счисления – позиционная, напоминает одновременно десятичную и троичную несимметричную (1) Как и в десятичной системе для отделения дробной части от целой используется запятая. Как и в троичной несимметричной используются числа 0,1,2.

В Попугайской системе каждое число в позиции может принимать значение 0, еᶰ, 2еᶰ, где N – номер позиции. При этом слева от нулевой позиции (N=0) N>0, справа от нее N<0. В качестве примера рассмотрим число в попугайской системе и выразим его через сумму степеней е.

-4

Иларион нашел простое доказательство, что любое число с бесконечным количеством знаков после запятой в «Попугайской» системе может быть выражено в виде сходящегося ряда. Не буду приводить это доказательство (2), оставив его в качестве развлечения или сложной задачи (тут уж зависит от уровня подготовки) моих будущих читателей.

Очевидным практическим применением, на которое указал Иларион, является шкала измерений, которая является равномерной, одновременно имея некоторые свойства абсолютной логарифмической.

Кроме того, предложенная система счисления дает большие возможности для вычислений. Особенно актуально это сейчас, во время быстрого развития электронно-вычислительных машин. Для вычислений с числами, представленными в системе Попугайского, может быть использована ЭВМ на основе троичной логики (3).

Его работа тем более важна, что И. Попугайский создал не только свою оригинальную систему счисления, но и алгебру логики, о которой я расскажу в одной из следующих глав.

Примечания автора блога к главе 8 «Попугай как внесистемная единица измерения, попугайская система счисления».

1) Троичная система счисления - позиционная система счисления с целочисленным основанием, равным 3. а в троичной симметричной системе счисления знаки {−,0,+}, {−1,0,+1}, {1,0,1} и т.п. Троичные цифры можно обозначать любыми тремя знаками {A,B,C}, но при этом дополнительно нужно указать старшинство знаков, например, A<B<C.
2) Вспомнился Пьер Ферма, несколько строк которого на полях «Арифметики» Диофанта поставили математикам задачу, на решение которой потребовалось более 300 лет. Здесь все не так, простой путь для доказательства (возможно не очень корректный) я нашел, но на последнем этапе, каюсь, воспользовался он-лайн калькулятором сходимости рядов. Но я-то обычный инженер, а не математик, и даже до любительского уровня мне далеко..
3) Малая ЭВМ «Сетунь» на основе троичной логики была разработана в 1959 г. в ВЦ МГУ под руководством Н.П. Брусенцова (1925 - 2014). Выпускалась Казанским заводом математических машин, всего было произведено 49 ЭВМ, включая опытный образец. 1967–1970 гг. в МГУ была разработана новая троичная ЭВМ «Сетунь-70», которая в серию не пошла.

9. Измерение длины удава.

В мультфильме «38 попугаев» (1) показан простой пример использования попугайской системы счисления. Читатель задаст вопрос – а чему же равна единица длины расстояния «Попугай» ?

Раз я об этом ещё не сказал, то может читатель сам уже догадался ? Использование «Попугев» (2) - это метод, поэтому можем приравнять его к любой единице, например, 1Пг = 1 дм. Что-то мелкий у нас попугай получается (а в мультфильме он был такой … упитанный). Давайте, для примера, приравняем его к единице из старой русской системы мер – пяди. 1 Пядь = 17,78 см.

Если 1Пг = 17,78 см, то для вычисления длины 1ПгК (попугайское крылышко) надо эту цифру поделить на е, получаем 1ПгК = 6,55 см (с округлением до второго знака после запятой).

Сделав несложный расчет, пересчитываем длину удава из попугаев (38 Пг + 1 ПгК) в метрические единицы и получаем 6,8295 м.

Примечания автора блога к главе 9 «Измерение длины удава».

1) «38 попугаев» (режиссер Иван Уфимцев, художник Леонид Шварцман) – первый мультфильм из серии про Мартышку, Слонёнка, Попугая и Удава, снятый по книге Григория Остера. Премьера на телевидении состоялась 12 июля 1976 г. Всего до 1991 года было снято 10 серий.
2) Не стоит путать использование попугая как единицы измерения и попугайской системы счисления. Общего между ними – только использование в качестве соотношения между единицами измерения и единицами разрядов числа e.

Продолжение Часть 6. Небинарная, не Булева алгебра логики.

Птицы
1138 интересуются