Добавить в корзинуПозвонить
Найти в Дзене
Сайт психологов b17.ru

Психология эффективного поиска партнера: научный подход

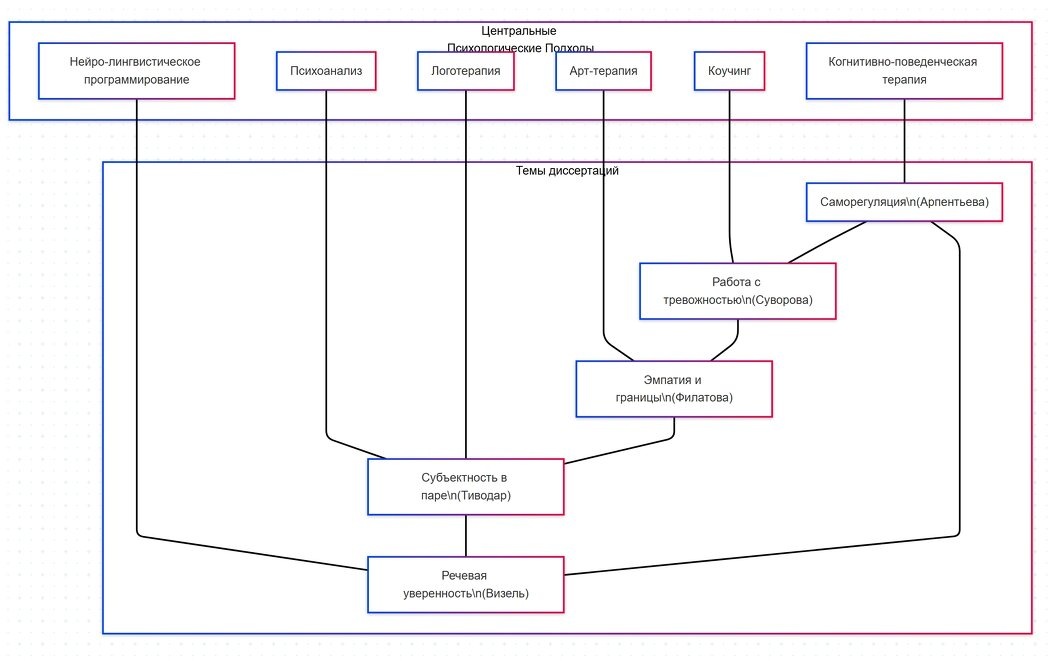
Психология эффективного поиска партнера: научный подход к уверенности, речевому влиянию и построению отношений Методы поиска партнера и коучинг уверенности требуют не просто техник, а глубокого понимания психологии личности, речевого поведения и механизмов взаимодействия. В своей практике я опираюсь не только на опыт, но и на научные исследования в области психологии (на науку, а не на ничем не обоснованные домыслы). Ниже я покажу, как выводы из пяти академических диссертаций по психологии могут быть полезны для формирования зрелого и этичного подхода к знакомствам, коммуникации и отношениям. 1. Речевая уверенность и автоматизм (по Т.Г. Визель) "Нейролингвистическая концепция языка, речи и афазии... существенно отличается от классических подходов. Дифференцированные виды и функции речи рассматриваются в связи с мозговыми структурами" (Визель, 2002). Работа Визель помогает понять, как автоматизируются речевые паттерны, как формируются речевые блоки, и как с ними можно работать. Это напр

Психология эффективного поиска партнера: научный подход к уверенности, речевому влиянию и построению отношений

Методы поиска партнера и коучинг уверенности требуют не просто техник, а глубокого понимания психологии личности, речевого поведения и механизмов взаимодействия. В своей практике я опираюсь не только на опыт, но и на научные исследования в области психологии (на науку, а не на ничем не обоснованные домыслы). Ниже я покажу, как выводы из пяти академических диссертаций по психологии могут быть полезны для формирования зрелого и этичного подхода к знакомствам, коммуникации и отношениям.

1. Речевая уверенность и автоматизм (по Т.Г. Визель)

"Нейролингвистическая концепция языка, речи и афазии... существенно отличается от классических подходов. Дифференцированные виды и функции речи рассматриваются в связи с мозговыми структурами" (Визель, 2002).

Работа Визель помогает понять, как автоматизируются речевые паттерны, как формируются речевые блоки, и как с ними можно работать. Это напрямую связано с устранением речевых зажимов, стеснительности и развитием флюидной, уверенной речи.

2. Стиль саморегуляции и внутреннее состояние (по М.Р. Арпентьевой)

"Стили саморегуляции отражают устойчивые способы управления вниманием, мотивацией и поведением субъекта в условиях неопределённости" (Арпентьева, 2007).

Саморегуляция — ключ к внутренней стабильности во время знакомств, отказов, ожидания отклика. Осознанный выбор стиля (эмоционально-волевого, рационального и пр.) позволяет адаптировать поведение к ситуации.

3. Психология взаимодействия в трудной среде (по Л.Н. Суворовой)

"Психологические особенности личности проявляются в профессиональной деятельности в условиях неопределённости, риска и высокой ответственности" (Суворова, 2009).

Хотя тема касается профессиональной среды, она прекрасно ложится на темы публичных подходов, общения с высокостатусными женщинами, или работы с собственной тревожностью в новых социальных контекстах.

4. Отношенческое мышление и субъект в паре (по А.Р. Тиводар)

"Личность как субъект со-бытия в браке — это активный участник, способный к рефлексии, ответственности и сотворчеству" (Тиводар, 2013).

Это основа для перехода от поиска партнера к построению зрелых отношений. Осознание своей субъектности и субъектности другого человека позволяет выстроить не манипуляцию, а живой контакт.

5. Консультативное взаимодействие и эмпатия (по О.А. Филатовой)

"Успех консультативного взаимодействия обусловлен не техниками, а способностью к эмпатии, доверию и точной калибровке состояния собеседника" (Филатова, 2015).

Эти принципы критически важны для поиска партнера без манипуляций: чтение обратной связи, уважение границ, работа с невербальными сигналами.

Заключение

Современный подход к поиску партнера — это не набор трюков, а дисциплина, основанная на психологии и уважении. Использование научных подходов позволяет глубже понимать как себя, так и партнёршу. Это путь к зрелой мужской субъектности, коммуникативной гибкости и построению осмысленных отношений.

Литература

  1. Визель Т.Г. Нейролингвистический анализ атипичных форм афазии. — Дисс. д.пс.н. — Москва, 2002. — Специальность: 19.00.04.
  2. Арпентьева М.Р. Индивидуальные стили саморегуляции субъектов образовательного процесса. — Дисс. д.пс.н. — 2007. — Специальность: 19.00.01.
  3. Суворова Л.Н. Личностно-психологические особенности субъектов профессиональной деятельности. — Дисс. д.пс.н. — 2009. — Специальность: 19.00.01.
  4. Тиводар А.Р. Личность как субъект со-бытия в брачных отношениях. — Дисс. д.пс.н. — 2013. — Специальность: 19.00.01.
  5. Филатова О.А. Психологические механизмы и условия эффективности консультативного взаимодействия. — Дисс. д.пс.н. — 2015. — Специальность: 19.00.05.

Автор: Сергей Румянцев
Психолог, КПТ-НЛП-Психоаналитик-Кандидат-наук

Получить консультацию автора на сайте психологов b17.ru