Добавить в корзинуПозвонить
Найти в Дзене
Х-СХЕМА

Схема повышающего преобразователя с 12 на 220 своими руками

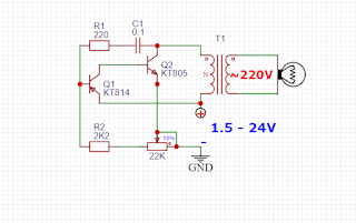
Данная схема повышающего преобразователя может работать как на высоких частотах так и на низких поэтому можно применять как железный так и ферритовый трансформатор. Частоту можно изменять переменным резистором а так же подбором конденсатора C1 Данный повышающий преобразователь работает не только от 12 вольт но и от низкого питания в 3.7-5 вольт так и от 30 вольт. При желании данную схему можно доработать регулятором выходного напряжения с обратной связью для этого понадобится всего несколько радиокомпонентов что сделает данную схему экономной в холостом ходу. Источник: https://x-cxema.blogspot.com/2025/02/12-220.html

повышающего преобразователь
повышающего преобразователь

Данная схема повышающего преобразователя может работать как на высоких частотах так и на низких поэтому можно применять как железный так и ферритовый трансформатор.

Частоту можно изменять переменным резистором а так же подбором конденсатора C1

Данный повышающий преобразователь работает не только от 12 вольт но и от низкого питания в 3.7-5 вольт так и от 30 вольт.

При желании данную схему можно доработать регулятором выходного напряжения с обратной связью для этого понадобится всего несколько радиокомпонентов что сделает данную схему экономной в холостом ходу.

Источник: https://x-cxema.blogspot.com/2025/02/12-220.html