Добавить в корзинуПозвонить
Найти в Дзене
Х-СХЕМА

Повышающий dc-dc преобразователь напряжения без микросхем

Схема мощного повышающего преобразователя напряжения построенная на транзисторах и без специальных микросхем. Питается данный преобразователь в широком диапазоне питающего напряжения и начинает уже работать с питанием ниже 3-х вольт и до 35 вольт (ограниченно стабилизатором напряжения L7805 который стабилизирует напряжение которым питается генератор). Выходное напряжение можно регулировать в широком диапазоне от 0 до максимума и это в моем случаи до 400 вольт Мощность зависит от мощности силового ключа транзистора Q1 и выходного трансформатора Выпрямительный диод надо использовать быстрый или ультрабыстрый, если преобразователь планируется питать от стабильного источника например аккумулятора то стабилизатор L7805 можно исключить из схемы. Данную схему можно использовать как повышающий так и понижающий преобразователь напряжения с регулировкой выходного напряжения Так же в схему можно добавить управляющий стабилизатор напряжения TL431 Источник: https://x-cxema.blogspot.com/2025/03/dc

dc-dc
dc-dc

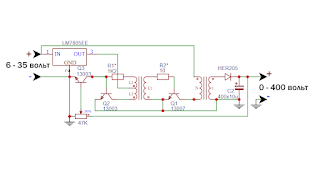
Схема мощного повышающего преобразователя напряжения построенная на транзисторах и без специальных микросхем.

Питается данный преобразователь в широком диапазоне питающего напряжения и начинает уже работать с питанием ниже 3-х вольт и до 35 вольт (ограниченно стабилизатором напряжения L7805 который стабилизирует напряжение которым питается генератор).

Выходное напряжение можно регулировать в широком диапазоне от 0 до максимума и это в моем случаи до 400 вольт

Мощность зависит от мощности силового ключа транзистора Q1 и выходного трансформатора

Выпрямительный диод надо использовать быстрый или ультрабыстрый, если преобразователь планируется питать от стабильного источника например аккумулятора то стабилизатор L7805 можно исключить из схемы.

Данную схему можно использовать как повышающий так и понижающий преобразователь напряжения с регулировкой выходного напряжения

Так же в схему можно добавить управляющий стабилизатор напряжения TL431

Источник: https://x-cxema.blogspot.com/2025/03/dc-dc.html