Добавить в корзинуПозвонить
Найти в Дзене
Теллур Электроникс

Поступление на склад DC/DC-преобразователя MIK45419

Компания Теллур Электроникс сообщает о поступлении на склад DC/DC-преобразователя MIK45419, разработанного и произведенного АО "Микрон". Этот высокоэффективный модуль с высокой частотой преобразования (600 кГц) позволяет использовать миниатюрные компоненты в обвязке, что особенно актуально для компактных электронных устройств. MIK45419 планируется к внесению в реестр российской радиоэлектронной продукции (РЭП) во втором квартале 2025 года, что открывает дополнительные возможности для отечественных производителей электроники. Для микросхемы разработана математическая модель компонентов обвязки, доступная в excel-расчетах, опубликована статья по применению и реализована оценочная плата (схема и гербер-файлы доступны по ссылке). Подробная информация и документация доступны на нашем сайте. Больше новостей на сайте Теллур Электроникс
Оглавление

Компания Теллур Электроникс сообщает о поступлении на склад DC/DC-преобразователя MIK45419, разработанного и произведенного АО "Микрон". Этот высокоэффективный модуль с высокой частотой преобразования (600 кГц) позволяет использовать миниатюрные компоненты в обвязке, что особенно актуально для компактных электронных устройств.

Основные характеристики:

  • диапазон входного напряжения: 5 – 30 В
  • выходной ток: до 2.5 А (пиковый ток через ключ ~ 4.5 А)
  • возможность установки частоты ШИМ в диапазоне 100 – 600 кГц
  • вход EN с прецизионным порогом срабатывания (1.27 В)
  • защита от высоковольтных импульсных помех по входу (load dump) до 60В (10мс)
  • рабочий диапазон температур: - 40°С ... + 125°С
  • корпус ESOP-8 с теплоотводящим контактом

Преимущества:

  • обратная связь по току позволяет быстро реагировать на изменение нагрузки и использовать керамические SMD конденсаторы меньшей емкости
  • наличие входа EN позволяет переводить преобразователь в режим ожидания тем самым снижая энергопотребление устройства

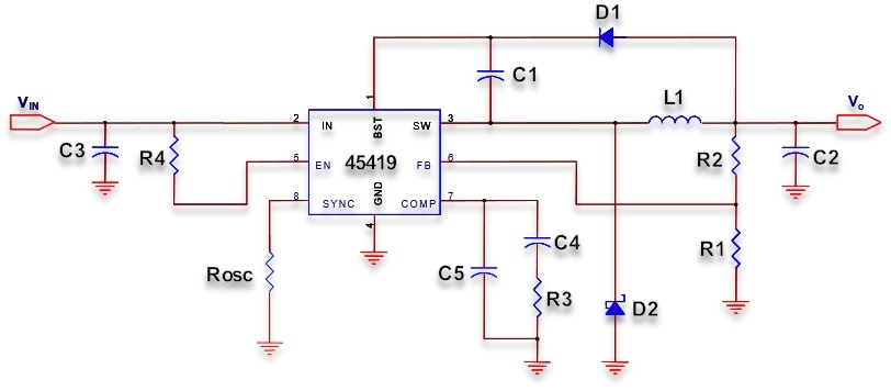
Типовая схема применения
Типовая схема применения

Сферы применения:

  • Промышленная автоматика (питание контроллеров и датчиков)
  • Системы телекоммуникаций (стабилизация питания сетевого оборудования)
  • Автомобильная электроника (использование в бортовых системах)
  • Портативные устройства (снижение энергопотребления и увеличение времени автономной работы)

MIK45419 планируется к внесению в реестр российской радиоэлектронной продукции (РЭП) во втором квартале 2025 года, что открывает дополнительные возможности для отечественных производителей электроники.

Для микросхемы разработана математическая модель компонентов обвязки, доступная в excel-расчетах, опубликована статья по применению и реализована оценочная плата (схема и гербер-файлы доступны по ссылке).

Подробная информация и документация доступны на нашем сайте.

Больше новостей на сайте Теллур Электроникс