Найти в Дзене
ИФБиБТ СФУ

Микропластик и растения

Современный мир сталкивается с растущей проблемой загрязнения окружающей среды микропластиком. Эти небольшие пластиковые частицы, диаметром менее 5 мм, образуются в результате разложения более крупных пластиковых изделий и находят свое место в различных средах, включая почву, воду и воздух. Недавние исследования показывают, что микропластик не только могжет загрязнять окружающую среду, но и накапливаться в растениях, что требует дополнительного внимания при оценке общего влияния микропластика. Микропластик распространён практически повсеместно: он попадает в природу через множество источников: при деградации пластиковых изделий, при производстве и использовании синтетических материалов. Наиболее распространенные источники включают текстиль, упаковку и автомобильные колесные шины (при истирании шин и разметки на дорогах). Исследования свидетельствуют о том, что микропластик может находиться в почве, воде и даже воздухе, что делает его вездесущей проблемой. Так как же растения могут «впи
Оглавление

Введение

Современный мир сталкивается с растущей проблемой загрязнения окружающей среды микропластиком. Эти небольшие пластиковые частицы, диаметром менее 5 мм, образуются в результате разложения более крупных пластиковых изделий и находят свое место в различных средах, включая почву, воду и воздух. Недавние исследования показывают, что микропластик не только могжет загрязнять окружающую среду, но и накапливаться в растениях, что требует дополнительного внимания при оценке общего влияния микропластика.

Микропластик и его источники

Микропластик распространён практически повсеместно: он попадает в природу через множество источников: при деградации пластиковых изделий, при производстве и использовании синтетических материалов. Наиболее распространенные источники включают текстиль, упаковку и автомобильные колесные шины (при истирании шин и разметки на дорогах). Исследования свидетельствуют о том, что микропластик может находиться в почве, воде и даже воздухе, что делает его вездесущей проблемой.

Поглощение микропластика растениями

Так как же растения могут «впитывать» микропластик? Ранее было показано, что он может аккумулироваться в растениях через корневую систему. Также известно, что важную роль в поглощении микропластика играют листья, так как они могут поглощать частицы через устьица или кутикулу. Для растений отмечена возможность транслокации таких частиц в сосудистую ткань через апопластный путь, и даже последующее накопление в трихомах.

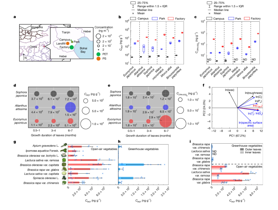
Так, например, полиэтилентерефталат был обнаружен в листьях всех растений, собранных из 3 разных локаций в Тяньцзине (Китай, завод по производству дакрона, парк и университетский городок).

В ходе работы был обнаружен полимер PS (полистирол) методом пиролизно-газовой хроматографии-масс-спектрометрии (Py-GC-MS – метод, сочетающий термическое разложение образца с последующим хроматографическим разделением и масс-спектрометрическим анализом) во всех листьях, собранных в трех разных местах: на полигоне, в парке и кампусе.

Механизм листового поглощения оказался сложным и многоступенчатым. В листьях (n = 36 – где n обозначает количество исследованных образцов), собранных на полигоне — зоне высокого риска загрязнения PS – было обнаружено от 3,10×10³ до 1,24×10⁴ нг на г сухой массы PS (медиана 6,39×10³ нг/г сухой массы). При этом наноразмерный PS также наблюдался с помощью АСМ-ИК (атомно-силовой микроскопии, совмещенной с инфракрасной спектроскопией) в анализируемом растворе из листьев. Для сравнения, в листьях из парка (n = 36) и кампуса (n = 36) концентрации PS составляли соответственно 7,46×10²-2,91×10³ (медиана 1,61×10³) и 1,98×10²-5,10×10² (медиана 3,77×10²) нг на г DW (dry weight — сухой массы).

Но полистирол оказался не единственным полимером, обнаруженным в растительных тканях. Методом Py-GC-MS в листьях растений с полигона были также идентифицированы: нейлон 6 (PA6 — полиамид-6), поливинилхлорид (PVC – поливинилхлорид) и полиметилметакрилат (PMMA – полиметилметакрилат). Примечательно, что предполагаемые сигналы смеси PA6 и PVC были обнаружены в анализируемом растворе из листьев с помощью AFM-IR (атомно-силовой микроскопии, совмещенной с инфракрасной спектроскопией).

Помимо листьев растений, ПЭТ также был обнаружен в девяти овощах в Тяньцзине, а концентрации ПЭТ в овощах, высаженных на открытом воздухе, и тепличных овощах составляли. Кроме того, полимер PS и олигомеры ПЭТ и PS также были широко обнаружены в трех листовых овощах, высаженных на открытом воздухе, Brassica rapa var. glabraL. sativa var. ramosa и B. rapa var. chinensis.

Рис. 1 – a , Расположение мест отбора проб в Тяньцзине, Китай, и концентрация в атмосфере (нг на м 3 сухой массы) полимеров ПЭТ и ПС. b , c , Концентрации (нг на г сухой массы) полимера ПЭТ ( b ) и олигомера [TPA-EG] 3 ( c ) в листьях шести независимых растений на трех разных участках (кампус, парк и фабрика). d – f , Различные концентрации ПЭТ ( d ) и [TPA-EG] 3 ( e ) в листьях с разной продолжительностью роста, а также связь между концентрацией ПЭТ в листьях и физиологическими характеристиками листьев, выявленными с помощью анализа главных компонент (PCA) ( f ). g – i , Средние концентрации (нг на г) ПЭТ в овощах, высаженных на открытом воздухе ( g ) и в тепличных овощах ( h ), а также разница между внешними и внутренними листьями овощей ( i ). Для d – f показаны средние значения. n  = 6 независимых биологических особей Brassica oleracea var. botrytis L., Ipomoea aquatica Forssk. и Apium graveolens L. как в условиях открытого воздуха, так и в теплицах в g и h ; n  = 9 независимых биологических особей B. rapa var. chinensis , Spinacia oleracea L., L. sativa var. capitata , B. rapa var. glabra , B. oleracea var. capitata и L. sativa var. ramosa как в условиях открытого воздуха, так и в теплицах в g и h . Образцы овощей были собраны у 6 независимых биологических особей ( n  = 6) ( i ). Данные представляют собой среднее значение ± sd ( g – i ). IQR, межквартильный размах; ND, не обнаружено. Карты в a взяты из Natural Earth ( https://www.naturalearthdata.com/ ).
Рис. 1 – a , Расположение мест отбора проб в Тяньцзине, Китай, и концентрация в атмосфере (нг на м 3 сухой массы) полимеров ПЭТ и ПС. b , c , Концентрации (нг на г сухой массы) полимера ПЭТ ( b ) и олигомера [TPA-EG] 3 ( c ) в листьях шести независимых растений на трех разных участках (кампус, парк и фабрика). d – f , Различные концентрации ПЭТ ( d ) и [TPA-EG] 3 ( e ) в листьях с разной продолжительностью роста, а также связь между концентрацией ПЭТ в листьях и физиологическими характеристиками листьев, выявленными с помощью анализа главных компонент (PCA) ( f ). g – i , Средние концентрации (нг на г) ПЭТ в овощах, высаженных на открытом воздухе ( g ) и в тепличных овощах ( h ), а также разница между внешними и внутренними листьями овощей ( i ). Для d – f показаны средние значения. n  = 6 независимых биологических особей Brassica oleracea var. botrytis L., Ipomoea aquatica Forssk. и Apium graveolens L. как в условиях открытого воздуха, так и в теплицах в g и h ; n  = 9 независимых биологических особей B. rapa var. chinensis , Spinacia oleracea L., L. sativa var. capitata , B. rapa var. glabra , B. oleracea var. capitata и L. sativa var. ramosa как в условиях открытого воздуха, так и в теплицах в g и h . Образцы овощей были собраны у 6 независимых биологических особей ( n  = 6) ( i ). Данные представляют собой среднее значение ± sd ( g – i ). IQR, межквартильный размах; ND, не обнаружено. Карты в a взяты из Natural Earth ( https://www.naturalearthdata.com/ ).

Экологические последствия

Поглощение микропластика растениями может иметь некоторые последствия, так как его проникновение в надземные части растений, может дополнительно влиять на физиологию растений. Например, воздействие нано- и микропластика привело к регуляции генов дифференциальной экспрессии, связанных с реакциями растений на стресс, включая те, которые связаны с взаимодействием растений и патогенов и сигнальным путем митоген-активируемой протеинкиназы в растениях. Некоторые первичные метаболиты и вторичные метаболиты листьев также были значительно изменены после воздействия нанопластика. Более того, поскольку листья растений являются основным звеном пищевой цепи, пластиковые полимеры, накопленные в листьях, с большей вероятностью попадут в пищевую цепь. Токсическое воздействие МП и нанопластика на организмы часто отмечается в современных статьях. Именно поэтому изучение данного вопроса является очень важным аспектом при анализе экологических и медицинских рисков.

Источник: Li Y. et al. Leaf absorption contributes to accumulation of microplastics in plants //Nature. – 2025. – С. 1-8.