Добавить в корзинуПозвонить
Найти в Дзене
Олег Привалов

Схемы усилителей и платы для них. Часть II.

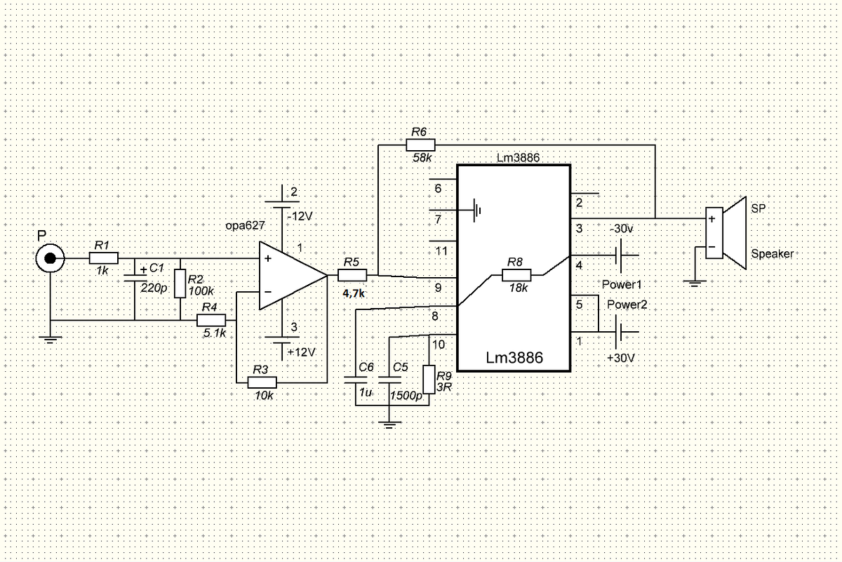
Продолжаем ссылки на схемы и платы. Начало тут. 15. LM3886 "Сказка" - усилитель для основной массы начинающих радиолюбителей с которым накосячить ну очень сложно. Даже я б сказал так: если накосячил, на следующий уровень не переходи, пока не разберешься. Впрочем, и разбираться тут не с чем, всё примитивно. Ссылка на lay Большинство, собрав этот усилитель, закроют вопрос на многие годы. Некоторые - навсегда. PS^ Плата сделана универсальной, чтоб можно было быстро собрать из того, что есть в тумбочке (трухол ли это или смд). 16. ZD50-VSE Кому покажется этого мало, есть вариант композитного усилителя на основе ZD-50, но упрощенного по питанию. Нет полной стабилизации питания, только операционника. Ссылка на архив с Lay. Плата сделана c 7812\7912 в качестве стабилизаторов питания оу. ТАК И НЕ СОБРАЛ ДО КОНЦА, не мешало б проверить. 17. TDA7293 "Фантом" - примерно то же, что и "Сказка" на 3886. Схема простая, усилитель хороший. Напортачить сложно. Ссылка на Lay. 18. Mauro (3886) - у

Продолжаем ссылки на схемы и платы. Начало тут.

15. LM3886 "Сказка" - усилитель для основной массы начинающих радиолюбителей с которым накосячить ну очень сложно. Даже я б сказал так: если накосячил, на следующий уровень не переходи, пока не разберешься. Впрочем, и разбираться тут не с чем, всё примитивно.

Ссылка на lay Большинство, собрав этот усилитель, закроют вопрос на многие годы. Некоторые - навсегда.

PS^ Плата сделана универсальной, чтоб можно было быстро собрать из того, что есть в тумбочке (трухол ли это или смд).

16. ZD50-VSE Кому покажется этого мало, есть вариант композитного усилителя на основе ZD-50, но упрощенного по питанию. Нет полной стабилизации питания, только операционника.

Ссылка на архив с Lay. Плата сделана c 7812\7912 в качестве стабилизаторов питания оу. ТАК И НЕ СОБРАЛ ДО КОНЦА, не мешало б проверить.

17. TDA7293 "Фантом" - примерно то же, что и "Сказка" на 3886. Схема простая, усилитель хороший. Напортачить сложно.

Ссылка на Lay.

18. Mauro (3886) - усилитель на микросхеме Lm3886, сделанный по схеме итальянца Mauro. В основе схемы — схема токовой помпы Бредфорда Хауленда, которая преобразует напряжение в ток. Для корректной работы усилителя необходима высокая точность резисторов обеих обратных связей микросхемы Lm3886. В схему добавлен операционный усилитель, который охвачен общей компонентной отрицательной обратной связью, коэффициент усиления которой равен 1.

Ссылка на Lay (в архиве версия СМД и ТруХол).

PS^ По отзывам некоторых пользователей, усилитель производит звук, похожий на ламповый, но при этом не имеет присущих им сильных искажений. По-моему же - плохо справляется с многополосной акустикой в фазоинверторном оформлении (появляется бубнеж или излишне выпяченный бас). В идеале, корпус акустики ему нужен ЗЯ. То есть широкополосный (или чуть хуже коаксиальный) динамик в оформлении закрытый ящик - идеальная для него ак. система.

PSS^ четыре резистора (47k, 22k) нужно тонкопленочные высокоточные. В идеале MELF.

19. Walter 7293 - усилитель назван по нику пользователя с Вегалаб, предложившему эту схему. Схема с пониженным коэффициентом усиления, благодаря чему увеличивается глубина обратной связи и снижаются искажения.

Cсылка на архив с Lay. Плата версии Zumwalt проверена, рекомендую. Версия Nimitz по идее тоже должна быть рабочей (на её основе делал "Зумвальта", просто отрубая всё, без чего можно обойтись). Вертикалка не собиралась.

20. VX80 - усилитель c выходом на полевиках. Не знаю, зачем разводил платы, но вот они есть, кому-то если нужны такого плана, пожалуйста.

Ссылка на Lаy.

21. TDA7294 Phantom платы похожи на TDA7293 за исключением необходимых отличий.

Cсылка на архив с LAY. Я б рекомендовал R3 понизить до 5,1к ибо нафиг такое усиление не нужно, а С1 понизить до 470-680p, чтоб расширить вч.