Найти в Дзене
Кубельвиль

Секреты лабораторий в S.T.A.L.K.E.R и их история.

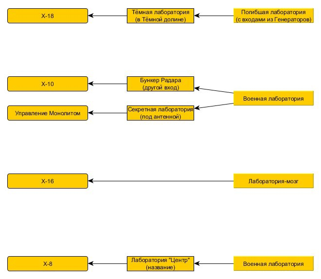
Преображения и смена расположения лабораторий на этапе разработки игры S.T.A.L.K.E.R. Также под одним названием могли побывать разные лаборатории. То, что называлось «Погибшей лабораторией», являлось по сути геометрией старой Х-18, которая сперва была под «Генераторами». В 2004 году она получила редизайн и и была перенесена под «Темную Долину», став «Темной лабораторией» и позже уже получила название Х-18. X-18 — подземная лаборатория, расположенная под Тёмной Долиной, в которой, предположительно, проводились эксперименты над различными животными и человеком для создания «суперсолдата». На нижнем этаже есть помещение с разбитыми колбами, в которых находятся какие-то зародыши, которые напоминают физические тела полтергейстов. В некоторых помещениях можно найти облучающую аппаратуру и клетки для подопытных, непонятные автоклавы, похожие на те, в которых находятся члены «О-Сознания», также в этой лаборатории можно найти подтверждение, что лаборатории серии «Х» относятся к «О-Сознанию». Пр
Оглавление

Преображения и смена расположения лабораторий на этапе разработки игры S.T.A.L.K.E.R. Также под одним названием могли побывать разные лаборатории.

Погибшая лаборатория (X-18)

То, что называлось «Погибшей лабораторией», являлось по сути геометрией старой Х-18, которая сперва была под «Генераторами». В 2004 году она получила редизайн и и была перенесена под «Темную Долину», став «Темной лабораторией» и позже уже получила название Х-18.

билдовский и релизный вариант
билдовский и релизный вариант

X-18 — подземная лаборатория, расположенная под Тёмной Долиной, в которой, предположительно, проводились эксперименты над различными животными и человеком для создания «суперсолдата».

-3

На нижнем этаже есть помещение с разбитыми колбами, в которых находятся какие-то зародыши, которые напоминают физические тела полтергейстов.

-4

В некоторых помещениях можно найти облучающую аппаратуру и клетки для подопытных, непонятные автоклавы, похожие на те, в которых находятся члены «О-Сознания», также в этой лаборатории можно найти подтверждение, что лаборатории серии «Х» относятся к «О-Сознанию».

-5

Профилем лаборатории было исследование мутаций и экспериментирование над генами для создания мутантов с необычными физическими способностями.

Билдовский и релизный вариант
Билдовский и релизный вариант

Судя по всему, в лаборатории работала часть группы учёных «О-Сознания», которые после завершения удачных экспериментов часть результатов по контролёрам вместе с оборудованием передали в лабораторию X-16, исследовавшую пси-поле и возможность создания искусственного излучателя этого поля.

-7

Уже после этого, а также после создания опытного излучателя Кайманова в лаборатории X-16 и улучшенной установки на Радаре, по-видимому, начались эксперименты с ноосферой, в итоге образовавшие Зону. Лаборатория X-18 была повреждена и многие её сотрудники погибли, а часть подопытных вырвалась на волю. Это подтверждает версию о искусственном возникновении мутантов.

Военная лаборатория (X-10 и Бункер управления)

«Военных лабораторий» изначально было две штуки. Одна из них была под «Радаром» и представляла из себя раннюю Х-10, совмещенную с тем, что в релизе было «Бункером управления Монолитом».

-8

Лаборатория X-10 — бункер управления «Выжигателем мозгов», подземная локация на Радаре.

-9

На минус первом этаже располагается система управления установкой. В лаборатории сыро и царит полумрак — излюбленное место кровососов. Здесь находится аварийный выключатель «Выжигателя». До пульта управления обстановка в бункере относительно спокойная (из опасностей — всего три кровососа). Добравшись до пульта, игрок выключает его с помощью рубильника. Далее он теряет сознание и видит сон, состоящий из обрывков его воспоминаний. Очнувшись, он слышит зов Монолита и обнаруживает большую группу проникнувших в лабораторию бойцов «Монолита», среди которых восемь мастеров, вооруженных винтовками ГП37, но до этого, кроме трёх кровососов, никто охранять установку не будет. Отстреливаясь от фанатиков, игрок прорывается обратно на поверхность.

-10

Потом её разделили, сделав одну бункером под «Радаром» (в финале Х-10), а другую «Секретной лабораторией», обе которые были под «Радаром». Позже, «Секретную лабораторию» перенесли под Саркофаг и назвали уже «Бункером управления» к релизу.

-11

Бункер управления монолитом представляет собой старую лабораторию, предназначенную для технического обслуживания пси-установки.

Военная лаборатория №2 (Х-8)

Другая «Военная лаборатория» была под «Темной долиной» и в 2004 тоже после редизайна сменила свое местоположение и была перенесена под «Генераторы». В ЗП она оказалась под Припятью и стала Х-8, тоже в очередной раз получив редизайн.

-12

Локация находится под КБО «Юбилейный» и представляет собой маленькую лабораторию, со множеством дверей, лестниц, лифтов и прочих предметов.

Центральная лаборатория, упоминающаяся в документации по «изделию № 62», где описаны принцип работы и основные технические характеристики электромагнитной установки.

-13

Лаборатория в основном предназначена для проведения теоретических исследований и хранения отчётных бумаг.

-14

Всего в лаборатории можно найти шесть документов — когда они все будут найдены, то в обновлении задания не будет предложения дальше искать документы.

-15

Во время поиска документов в лаборатории, главный герой почти всегда будет находиться в поле зрения спрятавшегося полтергейста, который будет бросать в него предметы, создавая таким образом немало проблем, поэтому логично уничтожить его в первую очередь. Для этого нужно идти по стрелке «Лаборатория», вниз по лестнице, потом вверх по другой, и снова вверх по вертикальной лесенке — там маленькая комната, в ней можно будет расправиться с мутантом. В этой же комнате можно найти пулемёт РП-74, но он будет не полностью заряженным.

-16

Также если собрать все документы то можно найти в них упоминания о лабораториях Х7, X10, X16, X18.

Есть оружейная комната, в которой довольно много хабара. Чтобы попасть в неё, сразу после спуска в лабораторию X8, стоя спиной ко входу, нужно повернуться направо и будет видна запертая дверь справа от входа в столовую. Для открывания двери необходимо убить Сербина в задании «Один выстрел», и взять с его трупа красную ключ-карту, но можно ещё попробовать кинуть в дверь любое, хотя бы средней длины оружие. В оружейной находится невидимая для глаз химическая аномалия (её легко обнаружить болтами или с помощью прототипа детектора «Сварог»).

-17

В столовой около двери, ведущей в ванную комнату, слышен детский плач. Когда дверь откроется, то игрока оттолкнёт бюрер и запрёт дверь — так что нужно или вбежать внутрь и сражаться лицом к лицу, или у игрока будет время лишь на один выстрел.

-18

Если не успеть его убить, он будет из-за закрытой двери швыряться тяжёлым холодильником и другими предметами. Дверь можно открыть прямым выстрелом из подствольника или РПГ-7у. В самой столовой в холодильниках хранятся внушительные запасы консервов, но их может разбросать бюрер.

-19

В одном из помещений на стене висит фотография молодого Лебедева, можно заметить, что он одет в военный мундир с петлицами советского образца, что подтверждает создание лабораторий ещё во времена СССР.

-20

В лаборатории X8 можно найти сильно фонящий макет установки «Подавитель агрессии „Радуга“», являющийся прототипом Выжигателя мозгов. «Радуга» — это искажённое название ЗГРЛС «Дуга».

-21

В лаборатории есть аномалия «тесла», она летает по закрытой комнате, а если дверь открыть — аномалия начнёт летать и по коридору. Если же потом закрыть дверь, то аномалия будет проходить сквозь закрытую дверь. Из прочих аномалий здесь есть только 3 «трамплина», 6 «газировок» (2 средних и 4 сильных) и 2 слабых аномалии «кисель». Аномалий, образующих артефакты, нет.

-22

Под лестницей, на которую указывают стрелки на стенах, можно найти люк, спустившись в который, ГГ окажется тоннеле с несколькими тушканами.

-23

Лаборатория-мозг (X-16)

Насчет «Лаборатории-мозг» – изначально была смоделена в конце 2004 - начале 2005 для «Генераторов» (таким образом под «Генераторами» одно время было две лабы, в сливе обектов 2012 года есть даже переход, соединяющий обе лаборатории), мозга в огромном зале небыло, а была просто колонна. Затем локация была урезана и перенесена в 2005 году под финальный «Янтарь» как X-16.

-24

Экспериментальный пси-излучатель Кайманова является удачной попыткой изучить и использовать возможности контролёра по подчинению сознания, однако имеет ряд конструктивных проблем. Принцип действия установки основан на многократном увеличении мозга контролёра в размерах, учёные не смогли внушить органике нужные им программы, поэтому включенная пси-установка непрерывно зомбирует попадающих в зону её действия и концентрирует их вокруг себя, копируя поведение контролёра.

-25

Излучатель не так мощен, как его аналог на Радаре, к тому же, из-за органической составляющей требует периодического охлаждения колбы с мозгом. В дальней части комплекса можно наткнуться на отсек с клетками, где содержались подопытные. В отсеке обитает контролёр. Клетки примечательны тем, что выложены кафелем и имеют по углублению со штангой в центре, видимо, к ним фиксировали заключённых. В крайней секции у двери располагается пост мониторинга подопытных, в дальнем же углубление пробито и виден подкоп.

-26

В самой лаборатории можно увидеть много декоративных трупов военных и монолитовцев, исходя из этого, можно предположить, что за контроль над лабораторией шла битва между этими группировками. В зале с «Пси-мозгом» часто можно обнаружить двух зомбированных в костюме «Страж свободы». С первого вида — ничего особенного. Они очень редки, и обнаружить их можно в лаборатории только один раз. Что они там делали — неизвестно. Появление зомби в комбинезоне «Свободы» объясняет Лукаш в момент выдачи квеста по поиску «Лечебного Берилла» — на поиски этой брони уже отправляли группу свободовцев, но те не вернулись. Там же, недалеко от первого рубильника есть лестница, ведущая вниз. Если спуститься по ней, то можно обнаружить труп учёного в ССП-99. Возможно, это остатки предыдущей группы, попытавшейся отключить пси-установку, а может быть, остатки от отменённого квеста.

-27

Ещё больше про лаборатории вы можете найти в нашей подборке секреты лабораторий.

Секреты Лабораторий Х | Kybel'vile | Дзен
БИЛДЫ S.T.A.L.K.E.R. | Kybel'vile | Дзен

Спасибо за прочтение!

#шутер #стелс #ведьмак #skyrim #quake #StarCitizen #выживание #хоррор #гта #припять #rpg #сюжет #сталкер #лор #разработка #лаборатория #секреты