Добавить в корзинуПозвонить
Найти в Дзене

Разработка устройства синхронного пуска пылесоса вместе с инструментом или очередного "велосипеда"

Эта история - зарисовка процесса разработки устройства.
Само по себе устройство не что-то необычное. И есть масса вариантов реализации.
Здесь же хочу просто для наглядности оставить процесс, когда хочется "сделать свое".
Показать примерно, как это выглядит и происходит.
Конечно же не забыв про "велосипед". Попросили собрать устройство синхронного пуска пылесоса с инструментом (перфоратора и т.п.). Просто так взять плату релейного модуля ZMCT103C для защиты от перегрузки 5А не интересно. Туда еще блок питания нужен. И кабель. И вилка. И розетки тоже придется покупать. В корпус еще какой-то засунуть... Хотя по простоте и цене - самое то. По сути, только монтаж. Но я давно хотел поэкспериментировать с датчиками тока, а тут такая простая задача! Линейность и точность значений тока не нужна. Только детектирование. Почему бы не слепить что-то свое?! Определимся с тем, что нужно.
А нужно: детектирование тока импульсной нагрузки и управление питанием аналогичной.
Чуть детальнее это: источник п
Оглавление

Эта история - зарисовка процесса разработки устройства.
Само по себе устройство не что-то необычное. И есть масса вариантов реализации.
Здесь же хочу просто для наглядности оставить процесс, когда хочется "сделать свое".
Показать примерно, как это выглядит и происходит.
Конечно же не забыв про "велосипед".

Начинается все с идеи

Попросили собрать устройство синхронного пуска пылесоса с инструментом (перфоратора и т.п.).

Просто так взять плату релейного модуля ZMCT103C для защиты от перегрузки 5А не интересно.

Изображение товара "Релейный модуль ZMCT103C для защиты от перегрузки 5А" со страницы продавца https://aliexpress.ru/item/1005003161182187.html
Изображение товара "Релейный модуль ZMCT103C для защиты от перегрузки 5А" со страницы продавца https://aliexpress.ru/item/1005003161182187.html

Туда еще блок питания нужен. И кабель. И вилка. И розетки тоже придется покупать. В корпус еще какой-то засунуть...

Хотя по простоте и цене - самое то. По сути, только монтаж.

Но я давно хотел поэкспериментировать с датчиками тока, а тут такая простая задача! Линейность и точность значений тока не нужна. Только детектирование. Почему бы не слепить что-то свое?!

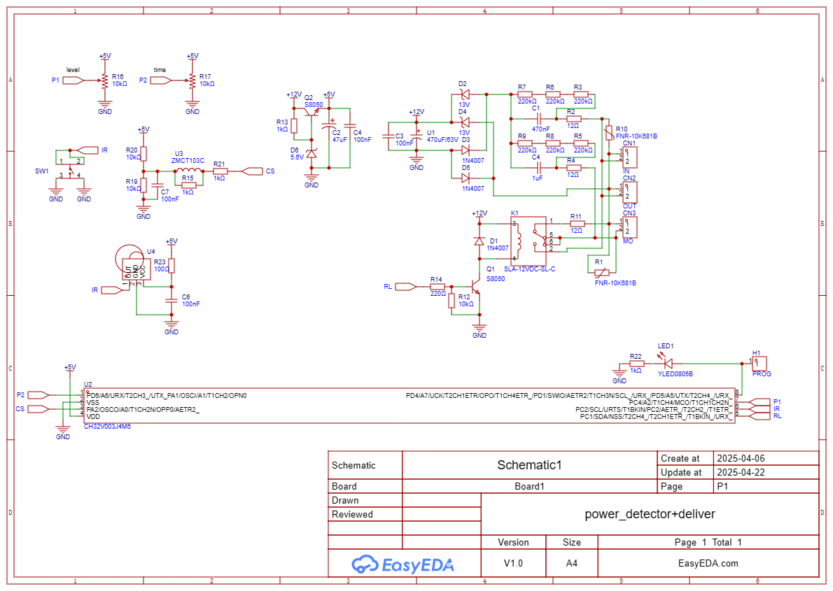
Электрическая принципиальная схема

Определимся с тем, что нужно.
А нужно: детектирование тока импульсной нагрузки и управление питанием аналогичной.
Чуть детальнее это: источник питания, реле (для коммутации ведомого), датчик тока (для детектирования тока мастера), нечто связующее части схемы.

В качестве связующего (и "мозгов" схемы) я решил использовать CH32V003J4M6. Дешевый и избыточный для этой схемы микроконтроллер. Давно хотел применить его в чем-то интересном.

За пару вечеров были подобраны компоненты и разработана схема.

-2

В схему было заложено:

  1. Детектирование тока нагрузки через токовый трансформатор (ZMCT103C)
  2. Управление нагрузкой до 30А 250В (реле SLA-12VDC-SL-C)
  3. Управление кнопкой или по ИК-каналу (экземпляр собирался только с кнопкой, код под ИК-управление не был реализован)
  4. Индикация режима работы и состояния (светодиодом)
  5. Регулировка чувствительности
  6. Регулировка времени отключения ведомого (задержка отключения ведомого после пропадания тока мастера)
  7. Разрядка высоковольтных конденсаторов после отключения от сети для защиты от поражения электрическим током от вилки
  8. Гашение выбросов напряжения на ведомом и мастере (т.к. работа предполагается с импульсными потребителями)
  9. Защита от наличия разности потенциалов на выходе для ведомого (предполагается, что может предотвращать образование дуги во время/после переключения контактов реле)

Из интересного здесь разве что схема бестрансформаторного блока питания. Она является гибридной и можно выделить четыре основные части:

  1. Конденсатор C1 - гасящий конденсатор для режима ожидания.
  2. Конденсатор C2 - гасящий конденсатор для режима включенного реле.
  3. Диодный мост из пары диодов и пары стабилитронов (D3-D5).
  4. Линейный понижающий стабилизатор на Q2, R13, D6.

С последним думаю все понятно. Он нужен для 5В питания МК.

Диодный мост из пары диодов и пары стабилитронов выпрямляет переменное напряжение и одновременно стабилизирует его на уровне 12-13В.

С п.1-2 интереснее. Пока реле неактивно гасящий конденсатор один (C1) и небольшой емкости. Тока с ним недостаточно для срабатывания реле.

Потому в схеме присутствует большой конденсатор на 470 мкФ. Во время ожидания он заряжается до 12В.
При подаче сигнала с МК на Q1 последний открывается и подключает соленоид реле к линии 12В. Запасенной энергии в конденсаторе достаточно для перекидывания контактов.
При этом контакты подключают в добавок к C1 более емкий конденсатор C2, который обладает меньшим реактивным сопротивлением и обеспечивает схему бестрансформаторного блока питания бОльшим током.

-3

Такой "финт" позволяет работать стабилитронам с меньшим током во время стабилизации напряжения и соответственно меньше растрачивать энергии на преобразование в тепло.

В остальном все вполне обычное и знакомое.

Хотя не могу не оставить критики к схеме:

  • Емкости гасящих конденсаторов велики (470нФ и 1мкФ), для уменьшения можно было бы использовать реле на большее напряжение, например 24В
  • Линейный стабилизатор для МК переводит много энергии в тепло, можно использовать импульсный, особенно в случае с 24В питанием
  • Блок питания можно тоже сделать более технологичным - импульсным, на чем-то вроде BP2525, с 5В реле это значительно упростит схему и улучшит КПД
  • Резисторы регулировки здесь не обязательный момент дизайна, можно убрать их совсем. А выбор чувствительности сделать одним из, например, 4х вариантов, выбираемых долгим нажатием на кнопку. Время, например, оставить фиксированным, допустим на 5 секунд.

Печатная плата

Трассировка

-4

Хотелось изготовить максимально простой, на одностороннем стеклотекстолите. Пришлось добавить одну перемычку.

Правда одной перемычкой не обошлось. При финальной проверке, когда уже плата была собрана и вот-вот была бы подключена к сети я обнаружил, что запутал сам себя и подключил один проводник не туда.
Пришлось перерезать дорожку, убрать кусок и отрезком одножильного провода соединить с правильной точкой (красный толстый проводник на картинке выше).

В рендере было так:

-5
-6

На ножки резистора, протыкающего плату мимо посадочных, не обращайте внимания. Я подправил футпринт, т.к. было нужно иное расстояние между контактами, а 3д модель осталась прежней.

Изготовление платы

Здесь все пошло наперекосяк.

Мой 3д-принтер, на котором я фрезерую, гравирую, печатаю стал зависать через 2-5 минут после запуска кода.

Сверло делает 2-3 отверстия и зависает плата управления.
На 70% мощности лазера зависание было гарантированно через минуту. На 50% примерно через 3.

Да он же к Новому Году почти пачку бумаги изрезал на 100% мощности! Как? Почему? Что делать?

Каждый день у меня всего около часа на хобби. Нет времени разбираться! Вывел провода от питания платы и запитал от лабораторного блока питания весь принтер. Зависания прошли.

-7

Мой генератор g-кода для сверловки с первого раза не сработал. Обновился формат gerber-файлов вывода EasyEDA. Пришлось добавить поддержку обновленного формата. Ну и пару новых фич.

-8

После, по моему недосмотру, код "ошибочно" сместил отверстия относительно начала. Я дал ему задание сгенерировать сверловку без контура платы и проигнорировал его предупреждение о смещении.

-9

И зачем я прописывал в коде это предупреждение, если сам же проигнорировал?! Фейспалм. Часть проводников пришлось бы восстановить проводками.

Торопился. Решил сойдет. Развел раствор для травления и закинул плату. Вытащил и опустились руки.

-10

Слишком тонкий слой краски и допустил перегрев раствора. Маска пропустила раствор и дорожки подтравило. При промывке вместе с раствором смылась и маска.

Печально. Делать нечего.

Давай все по новой

После правки генератора g-кода пришлось повторно выполнить сверловку и вырезку новой платы.

-11

Снова создать маску.

-12

Здесь тоже было не без сюрпризов. На тот момент принтер работал на своем блоке питания. Завис с включенным лазером. Слева вверху расплавилась краска. Думаю, вам 3 мм рваное пятно видно будет без выделения.

Пришлось прямо, не извлекая заготовки, убрать обуглившуюся и нанести слой свежей. Ну и снова повторить проход лазером для удаления лишнего.

После в ванночку, приготовление раствора, травление.

-13

Со второго раза получилось хорошо. Наконец-то!

Сборка

Здесь ничего замысловатого. Готовим детали, устанавливаем, поливаем флюсом, лудим, отмываем.

Подготовленные компоненты для сборки платы
Подготовленные компоненты для сборки платы

Хотя кое-что есть. Не замечаете, что здесь не так? Ага, датчика тока ZMCT103C и разъемов нет. Последние - не важно, припаяю напрямую. А вот с датчиком придется что-то придумать.

Доставка в две недели не уложилась, и посылка застряла где-то на границе.

Ну ладно, пока собираем так.

-15

Отмываем.

-16

Потемнение дорожки в центре из-за контакта с УЗ-излучателем ультразвуковой ванночки.

Ну а дальше цепляемся программатором и вперед писать код!

Код

Функционал достаточно простой. Потому кода всего строк на 200 без учета инициализации АЦП и портов ввода-вывода.

-17

Это, наверное, самый интересный кусок.

Чтение АЦП сделано в отдельную функцию, она обернута еще одной для усреднения с простым целочисленным фильтром:

if (millis() - timer_P >= 300) {
P2 = (P2 * 3 + Get_ADC_Val(1)) >> 2;
P1 = (P1 * 3 + Get_ADC_Val(2)) >> 2;
timer_P = millis();
}

Остальное показывать совсем скучно. Даже не уверен, что стоит размещать где-то весь код.

Проверка платы с подачей высоковольтного питания

Проще говоря подключение к электрической сети переменного тока 220В.

Перед подачей я решил перепроверить все цепи и нашел ошибку. Я писал о ней выше. Подрезал дорожку. Кинул отрезок сверху.

Нужно было установить датчик тока. А они еще не приехали. Сделать самому? Из чего?

После недолгих размышлений понял, что идеально подойдет понижающий трансформатор от радиоприемника. Удалил вторичную (низковольтную) обмотку и продел виток провода.

Одного витка вполне хватило, чтобы уверенно детектировать переменный ток в цепи примерно от 0.2А. Хотя можно было повысить чувствительность вторым витком. Окно от вторичной обмотки позволяло. Но для моей задачи вполне достаточно одного.

Но это было не все!

Я подключил схему через лампу накаливания. Послышалось тихое шипение и потрескивание. Быть не может!

После промывки платы я отправлял ее в сушилку примерно на 3 часа. Влаги не должно было остаться.

Подключил питание снова. Трещит. Гм. Отключил. Проверил. Ну нечему!

Подключил питание снова. Лампа начала вспыхивать. Ну нет. Пусть проблемное место сообщит свое местоположение!

Секунд 5 и из-под реле пошел дым. Мда. Зато место локализовано. Хорошо, что купил два.

-18

Я предполагал, что отверстие для компенсации давления как раз та пипка сверху реле (см. фото сборки платы, сторона реле с маркировкой). При промывке не допускал попадания воды выше половины высоты реле.

Внизу по краю корпуса оно было запечатано. А точку в центре дна я воспринял как канал впрыска пластика при производстве пластиковой детали. На самом деле это было то самое отверстие.

Попавшей влаги хватило, чтобы вывести реле из строя.

Пока перепаивал решил, что это было последним разом, когда я мыл плату с установленным реле.

Проектирование корпуса

Пару вечеров и проект корпуса был готов.

-19

Он состоит из 5 печатаемых частей. Основа (серая полупрозрачная деталь), дно с прижимами проводов, толкатель кнопки и пара заглушек для доступа к регулировке чувствительности и времени отключения реле.

По поводу корпуса тоже есть замечания. Поток воздуха идет непонятно где и непонятно как. Отверстия вверху со схемой без гальванической развязки - опасная штука. Упавший вертикально шуруп если и не закоротит ничего, то может привести к поражению электрическим током при попытке его вытащить без обесточивания прибора.

Правильнее было бы сделать решетку типа "жалюзи". Попадание внешних предметов стало бы менее вероятно. Но это усложнило бы модель, увеличив как время проектирования, так и время печати.

При сборке была добавлена синтетическая сеточка.

Печать. Сборка в корпус

В общей сложности печать деталей на 3д-принтере заняла около 6 часов.

-20

Были мысли разместить розетки в едином корпусе, но это привело бы к большему расходу пластика и времени печати.

Корпус и так получился сильно больше из-за трансформатора.

-21

О, заметили? Кроме отрезка на этой стороне появился конденсатор на 470нФ.

Это добавочный к 1мкФ C2. На практике оказалось, что после срабатывания реле на 12В линии от расчетных остается около 9.5В.

Этого напряжения было достаточно для удержания реле во включенном состоянии и можно было оставить и так, но как-то это неправильно :).

Для уверенности, что контакт будет прижат с номинальной силой и не переключится от легкого удара по корпусу добавил этот конденсатор на 470нФ.

Закрыл корпус второй половиной.

-22

Допечатал и установил заглушки и толкатель.

-23

Нижние шурупы утоплены в крышку. Дополнительно они скрылись под противоскользящими ножками, которые изобразили из себя пара отрезков от дверного уплотнителя.

-24

В итоге это все выглядит вот так:

-25

Тест

Наконец-то! Подключаем какую-нибудь нагрузку в качестве управляемой (розетка У), например лампочку, а в розетку Н (наблюдаемая) - перфоратор.

-26

Работает! Еще и как задумано. Успех!

Выводы

За 3 недели или за примерно 50 рабочих часов был получен работающий прототип.

Какой от этого смысл?
Очередная проверка знаний, навыков, отработка технологий, набор опыта.

Хотя приятно осознавать, что это не очередная безделушка или проект в ящик, а устройство, которое уже завтра заказчиком будет использоваться по назначению.

Если делать для коммерции я бы многое сделал иначе. И схемотехнику, и печатную плату, и ПО для микроконтроллера. Само собой и корпус. В данном проекте все подводилось под доступные мне компоненты, технологии и их особенности.

Ну а статья, как и упоминал в начале, просто зарисовка процесса разработки устройства. В принципе практически каждое устройство проходит через похожие этапы.

А у меня теперь +1 ответ на вопрос "А чего сложного сделать {какая-то_штука}?" :).

В мыслях есть хотелка приобрести станочек типа CNC 3018, чтобы оставить принтер в покое. Пока присматриваю варианты. Не нравится низкая жесткость. Быть может собрать (на его основе) свой?!
Хотя было бы круче заиметь мощный лазерный маркер, способный снимать медь со стеклотекстолита и резать в нем отверстия. Но об оправданности и окупаемости даже не стоит задавать вопросы.
Эх мечты... :)