Добавить в корзинуПозвонить
Найти в Дзене
Сергей

Сравнение схем апериодических ВЧ усилителей Часть 3-2.

Часть 3-2. Схемы с компенсацией емкости Сбк. Двух-транзисторные схемы Смотри также: Часть 1 Сравнение схем апериодических ВЧ усилителей
Часть 2 Моделирование в симуляторе схем рассмотренных в Части 1
Часть 2-1 Еще схемы
Часть 3-3 Схемы с компенсацией емкости Сбк. Трех-транзисторные схемы
Часть 3-4 Схемы с компенсацией емкости Сбк. Четырех-транзисторные схемы
Часть 3-5 Схемы с компенсацией емкости Сбк. Пяти-транзисторные схемы
Часть 4. Схемы на усилителях тока. Помимо ранее рассмотренных схем, во многом традиционных, есть и другие схемы, не столь распространенные. Вот их то как раз и хотелось бы опробовать. Что это за схемы? В этой части будут рассмотрены схемы усилителей из книги: Прокопенко Н.Н. "Схемотехника широкополосных усилителей". 2005г.
Схем различной сложности там огромное количество, и все они были проверены в симуляторе, а некоторые и промакетированы. Как оказалось, далеко не все схемы отличаются широкополосностью, имеют какие либо преимущества перед обычными традиционн

Часть 3-2. Схемы с компенсацией емкости Сбк. Двух-транзисторные схемы

Смотри также:

Часть 1 Сравнение схем апериодических ВЧ усилителей
Часть 2 Моделирование в симуляторе схем рассмотренных в Части 1
Часть 2-1 Еще схемы
Часть 3-3 Схемы с компенсацией емкости Сбк. Трех-транзисторные схемы
Часть 3-4 Схемы с компенсацией емкости Сбк. Четырех-транзисторные схемы
Часть 3-5 Схемы с компенсацией емкости Сбк. Пяти-транзисторные схемы
Часть 4. Схемы на усилителях тока.

Помимо ранее рассмотренных схем, во многом традиционных, есть и другие схемы, не столь распространенные. Вот их то как раз и хотелось бы опробовать. Что это за схемы? В этой части будут рассмотрены схемы усилителей из книги:

Прокопенко Н.Н. "Схемотехника широкополосных усилителей". 2005г.
Схем различной сложности там огромное количество, и все они были проверены в симуляторе, а некоторые и промакетированы. Как оказалось, далеко не все схемы отличаются широкополосностью, имеют какие либо преимущества перед обычными традиционными схемами УВЧ. Но есть там отдельные, весьма широкополосные (во всяком случае, так это показал симулятор). Теоретические взгляды автора на якобы "компенсацию" емкости Сбк в предложенных им схемах чаще всего не подтверждается практикой, т.е. отключение цепи "компенсации" чаще всего либо вообще никак не влияет на АЧХ, либо ухудшает АЧХ всего 10-15%. Чаще всего широкополосность предложенных схем объясняется вовсе не компенсацией Сбк, а совсем другими причинами. Кроме того, выяснилось что некоторые схемы вообще не заработали, поскольку не удалось установить даже рабочую точку по постоянному току для получения линейного режима усиления. А некоторые схемы имеют эту рабочую точку лишь в очень узком диапазоне номиналов, при очень ограниченных сочетаниях номиналов, что означает непригодность для работы в условиях изменяющегося питания и температуры.
Рассмотренные в этой книге токовые усилители на основе ячеек Джильберта оставим для части 4, это отдельный специфический тип усилителей.

Итак, рассмотрим сначала самые простые двух-транзисторные схемы. (Это без учета дополнительного каскада согласования ОК на выходе для реально собранных схем).

-----------------------------------------------

Схемы рис. 4.11а и рис. 4.100а

-2

2N3906-2N3904___К=154____Fв=21 МГц___(Rэ=1, Сэ=0)
2N3906-2N3904___К=153____Fв=12 МГц___(Rэ=1, Сэ=0)______
реально собрано
2N3906-2N3904___К=133____Fв=25 МГц___(Rэ=2, Сэ=0)
2N3906-2N3904___К=96_____Fв=39 МГц___(Rэ=5, Сэ=800)
2N3906-2N3904___К=66_____Fв=52 МГц___(Rэ=10, Сэ=100)
2N3906-2N3904___К=67_____Fв=24 МГц___(Rэ=10, Сэ=0)_____
реально собрано
2N3906-2N3904___К=36_____Fв=74 МГц___(Rэ=24, Сэ=0)
2N3906-2N3904___К=36_____Fв=98 МГц___(Rэ=24, Сэ=0) Ri=0
КТ361-КТ315______К=125____Fв=5 МГц____(Rэ=1, Сэ=0)_______
реально собрано
КТ361-КТ315______К=63_____Fв=15 МГц___(Rэ=10, Сэ=2000)__реально собрано

В этой схеме сигнал на с базы первого транзистора подается на его коллектор с помощью второго транзистора. Т.е. теоретически емкость Сбк первого транзистора находится под одинаковыми потенциалами и не влияет на АЧХ. Заявлено что данная схема за счет компенсации емкости Сбк позволяет расширить АЧХ в 3-10 раз (!!!), это по сравнению с исходной схемой без компенсации рис. 4.99а. Но так ли это? Заявления автора в книге не подтверждены конкретными данными моделирования или макетирования. На схеме и на графиках там даже не указано для каких именно транзисторов эти графики справедливы. Можно лишь догадываться что там было, что там как и ранее, были применены какие то низкочастотные транзисторы. Более того, сказано что это справедливо для случая когда сопротивление источника сигнала равно 0 , т.е. это чисто теоретический случай, тогда ведь и никакой компенсации не надо, ведь в этом случае ООС через емкость Сбк не действует. Говоря прямо и без дипломатии - это научное шулерство, мошенничество.

Видим что для этой схемы каскад ОК установленный перед каскадом ОЭ заметно расширяет АЧХ. Это было рассмотрено ранее в части 2.
По сравнению с исходной схемой без компенсации Сбк Рис. 4.99а здесь нет никакого расширения АЧХ. Про якобы "расширение" полосы АЧХ в 3-10 раз при введении компенсации Сбк – это блеф, нет ничего подобного в реальной схеме, нет этого в симуляторе, и не должно быть даже теоретически.

---------------------------------------------------------

Схемы рис. 4.11 б, рис. 4.68 б, рис. 4.86, рис. 4.13

-3
-4

2N3904-2N3906___К=156___Fв=10 МГц__(Rэ=1, Сэ=0)
2N3904-2N3906___К=140___Fв=4 МГц___(Rэ=1, Сэ=0)________
реально собрано
2N3904-2N3906___К=135___Fв=10 МГц__(Rэ=2, Сэ=0)
2N3904-2N3906___К=97____Fв=20 МГц__(Rэ=5, Сэ=2000)
2N3904-2N3906___К=66____Fв=33 МГц__(Rэ=10, Сэ=500)
2N3904-2N3906___К=65____Fв=10 МГц__(Rэ=10, Сэ=3300)__
реально собрано
2N3904-2N3906___К=36____Fв=54 МГц__(Rэ=24, Сэ=70)
2N3904-2N3906___К=36____Fв=57 МГц__(Rэ=24, Сэ=70) Ri=0
КТ315-КТ361______К=120___Fв=6 МГц___(Rэ=1, Сэ=0)________
реально собрано
КТ315-КТ361______К=63____Fв=12 МГц__(Rэ=10, Сэ=1300)___реально собрано

Что здесь интересно по сравнению с предыдущей схемой - те же самые транзисторы, но включенные в противоположном порядке дают заметно худшую АЧХ. И, конечно, эта схема не дает никакого выигрыша в АЧХ по сравнению с исходной схемой ОК-ОЭ Рис. 4.99а, здесь АЧХ гораздо хуже.

-------------------------------------------------------

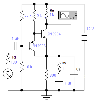
Схема рис. 4.99а

-5
-6

2N3906-2N3904___К=180___Fв=25 МГц___(Rэ=1, Сэ=0)
2N3906-2N3904___К=140___Fв=12 МГц___(Rэ=1, Сэ=0)_____
реально собрано
2N3906-2N3904___К=152___Fв=35 МГц___(Rэ=2, Сэ=3300)
2N3906-2N3904___К=105___Fв=47 МГц___(Rэ=5, Сэ=1000)
2N3906-2N3904___К=70____Fв=61 МГц___(Rэ=10, Сэ=400)
2N3906-2N3904___К=70____Fв=24 МГц___(Rэ=10, Сэ=200)__
реально собрано
2N3906-2N3904___К=37____Fв=86 МГц___(Rэ=24, Сэ=160)
КТ361-КТ315______К=153___Fв=4 МГц____(Rэ=1, Сэ=0)______
реально собрано
КТ361-КТ315______К=70____Fв=15 МГц___(Rэ=10, Сэ=3300)_реально собрано

В этой традиционной схеме ОК-ОЭ второй каскад ОЭ работает от каскада ОК с низким выходным импедансом. Поэтому эффект Миллера во втором каскаде ОЭ очень слабо влияет на АЧХ. Сравнение АЧХ показывает что нет каких либо преимуществ у предыдущих двух схем, с заявленной якобы "компенсацией" Сбк.
Эта же схема ОК-ОЭ, но на однотипных транзисторах была проверена в симуляторе в Части 2 (см. модифицированную схему 1 ), и там была получена частота Fв=23 МГц, что близко к частоте Fв= 25 МГц, полученную здесь.
В отличие от симулятора, реально собранные схемы показали существенно меньшую ширину АЧХ, возможно по причине неучтенных в симуляторе емкостей монтажа. К такому сужению реальной полосы АЧХ могут привести всего лишь емкости монтажа Сбк=Сэк=1.5 пФ второго транзистора. Это вполне реальные емкости монтажа. Увы, но проверка не подтвердила это предположение.

------------------------------------------------

Схема рис. 4.67а и рис. 4.43

-7
-8

2N3904___К=144___Fв=30 МГц___(Rэ=1, Сэ=0)
2N3904___К=146___Fв=16 МГц___(Rэ=1, Сэ=0)_____
реально собрано
2N3904___К=126___Fв=35 МГц___(Rэ=2, Сэ=0)
2N3904___К=92____Fв=48 МГц___(Rэ=5, Сэ=400)
2N3904___К=65____Fв=59 МГц___(Rэ=10, Сэ=0)
2N3904___К=67____Fв=26 МГц___(Rэ=10, Сэ=0)____
реально собрано
2N3904___К=70____Fв=22 МГц___(Rэ=10, Сэ=0)____реально собрано, без цепей компенсации Сбк
2N3904___К=38____Fв=80 МГц___(Rэ=24, Сэ=0)
КТ306_____К=60____Fв=28 МГц___(Rэ=10, Сэ=680)__
реально собрано
КТ306_____К=60____Fв=28 МГц___(Rэ=10, Сэ=680)__реально собрано, без цепей компенсации Сбк
КТ315_____К=130___Fв=5 МГц____(Rэ=1, Сэ=0)______
реально собрано
КТ315_____К=63____Fв=12 МГц___(Rэ=10, Сэ=2200)_реально собрано

В этой схеме емкость Сбк первого транзистора работает при одинаковых синхронно меняющихся потенциалах на базе и на коллекторе. Поэтому теоретически эта емкость не участвует в формировании АЧХ. Но основное влияние на АЧХ должен иметь второй каскад ОЭ, и у него нет компенсации Сбк, однако он работает от низкого выходного сопротивления первого каскада ОК, поэтому емкость Сбк второго каскада тоже должна слабо влиять на АЧХ.

Какого либо заметного выигрыша в АЧХ от компенсации Сбк здесь не наблюдается. Обычно автором книги заявляется о расширении полосы АЧХ в 3-10 раз, но ничего подобного по сравнению с исходной схемой ОК-ОЭ без компенсации здесь не наблюдается.
Реально собранные схемы показывают существенно худшую по сравнению с симулятором АЧХ. Причины могут быть разные – неучтенные паразитные емкости монтажа, худшие по сравнению с datasheet параметры транзисторов производства Китая (что наблюдается часто)… Влияние емкостей монтажа было проверено переходом на объемный монтаж без контактных площадок и печатных проводников, и это влияние оказалось незначительным. Влияние качества транзисторов нашло свое подтверждение в том что были опробованы транзисторы MPS3904, которые показали значительно худшую АЧХ, несмотря на то что по datasheet их параметры близки к транзисторам 2N3904. К сожалению, Китай научился делать лишь подделки под качественный товар.

-----------------------------------------------

Схема рис. 4.70а, видоизмененная схема ОЭ-ОБ (с "компенсацией" Сбк)

-9
-10

2N3904____К=147___Fв=23 МГц___(Rэ=1)
2N3904____К=150___Fв=10 МГц___(Rэ=1)__
реально собрано
2N3904____К=150___Fв=10 МГц___(Rэ=1)__реально собрано, без цепей компенсации Сбк
2N3904____К=128___Fв=27 МГц___(Rэ=2)
2N3904____К=93____Fв=38 МГц___(Rэ=5)
2N3904____К=65____Fв=51 МГц___(Rэ=10)
2N3904____К=65____Fв=24 МГц___(Rэ=10)_
реально собрано
2N3904____К=65____Fв=24 МГц___(Rэ=10)_реально собрано, без цепей компенсации Сбк
2N3904____К=21____Fв=81 МГц___(Rэ=50)
2N3904____К=13____Fв=95 МГц___(Rэ=100)
MPS3904__К=60____Fв=15 МГц___(Rэ=10)_
реально собрано
КТ306_____К=60_____Fв=30 МГц___(Rэ=10)_реально собрано
КТ315_____К=147____Fв=8 МГц____(Rэ=1)__реально собрано
КТ315_____К=63_____Fв=15 МГц___(Rэ=10)_реально собрано

Модифицированная схема ОЭ-ОБ*. Схема ОЭ-ОБ уже была рассмотрена ранее, в части 2. Здесь не работает никакая компенсация емкости Сбк, эта емкость просто слабо влияет на АЧХ из-за особенностей включения каскадов ОЭ-ОБ, это было рассмотрено ранее в части 2. Автор утверждает что компенсация становится эффективна при Rэ/h11б~10, т.е. при Rэ~100. Но в этом случае происходит просто расширение полосы АЧХ за счет снижения усиления каскада, за счет глубокой ООС по току эмиттера. При таких значениях Rэ усиление по напряжению составляет всего К=13. Есть схемы гораздо более широкополосные, и с большим усилением.

Итого - какого либо выигрыша в АЧХ по сравнению с исходной схемой 6 (см. часть 2) без "компенсации" Сбк здесь нет. То же самое можно сказать сравнивая со схемой рис.4.99а. Никакой "компенсации" в этой схеме нет, отключение цепи компенсации в реально собранной схеме НИКАК не влияет на АЧХ.

--------------------------------------------------------------------

Реально собранные схемы, сравнение:

-11

Вывод:

Большинство этих схем имеют неплохую ширину АЧХ, но это далеко не лучшие результаты, и они в разы хуже того что показывает симулятор. Несмотря на то что для этих схем в книге декларируется компенсация емкости Сбк и расширение АЧХ в разы, компенсация даже если она и есть, то она далеко не полная, и есть не везде. Компенсация если и есть, то только для одного каскада усиления, второй каскад ОЭ остается без компенсации. Так, например, в схемах рис. 4.43 и 4.67а компенсация Сбк осуществляется лишь для входного каскада ОК, а последующий каскад ОЭ дающий основное усиление, у него Сбк не компенсировано. Особого смысла в компенсации Сбк в каскаде ОК нет, эта емкость очень слабо влияет на АЧХ. В схеме каскад ОЭ работает от каскада ОК с низким выходным импедансом, поэтому емкость Сбк каскада ОЭ слабо влияет на АЧХ. Именно наличие каскада ОК перед каскадом ОЭ работает на расширение полосы, а не мнимая "компенсация".

Результаты сравнения схем без компенсации и с компенсацией - какого либо заметного выигрыша в ширине АЧХ от компенсации Сбк в этих рассмотренных схемах не наблюдается.