Добавить в корзинуПозвонить
Найти в Дзене
Перевозка пациентов

Новая модель клетки показывает, как вирусы гепатита Е влияют на нервные клетки.

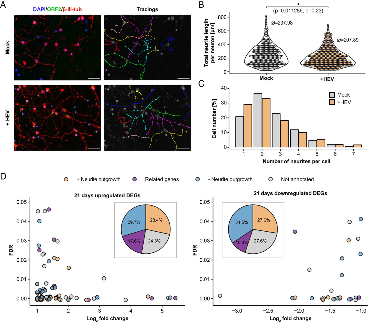
Вирусы гепатита E (HEV) обычно вызывают инфекции печени. Однако они также могут поражать другие органы и вызывать неврологические расстройства. Пока мало что известно о том, как работает этот процесс. Впервые исследовательская группа во главе с Мишель Ягст и профессором Эйке Штайнманном из кафедры молекулярной и медицинской вирусологии Рурского университета в Бохуме, Германия, в сотрудничестве с исследовательской группой доктора Барбары Гизевиус из исследовательского отдела нейронауки профессора Ральфа Голда разработали клеточную модель для изучения взаимодействия вируса с нервными клетками. Используя эту модель, исследователи доказали, что вирус может напрямую инфицировать клетки и что клетки не могут защитить себя от него с помощью иммунного ответа. Исследователи опубликовали свои выводы в Трудах Национальной академии наук. Используя эту модель, исследователи доказали, что вирус может напрямую инфицировать клетки и что клетки не могут защитить себя от него с помощью иммунного отв

Гепатит Е.
Гепатит Е.

Вирусы гепатита E (HEV) обычно вызывают инфекции печени. Однако они также могут поражать другие органы и вызывать неврологические расстройства. Пока мало что известно о том, как работает этот процесс.

Впервые исследовательская группа во главе с Мишель Ягст и профессором Эйке Штайнманном из кафедры молекулярной и медицинской вирусологии Рурского университета в Бохуме, Германия, в сотрудничестве с исследовательской группой доктора Барбары Гизевиус из исследовательского отдела нейронауки профессора Ральфа Голда разработали клеточную модель для изучения взаимодействия вируса с нервными клетками.

Используя эту модель, исследователи доказали, что вирус может напрямую инфицировать клетки и что клетки не могут защитить себя от него с помощью иммунного ответа. Исследователи опубликовали свои выводы в Трудах Национальной академии наук.

Гепатит Е.
Гепатит Е.

Используя эту модель, исследователи доказали, что вирус может напрямую инфицировать клетки и что клетки не могут защитить себя от него с помощью иммунного ответа. Исследователи опубликовали свои выводы в Трудах Национальной академии наук.

Гепатит E является распространенным заболеванием во всем мире, но часто остается необнаруженным. «Нет точных данных о том, как часто инфекция поражает нервную систему», — говорит Ягст. Известно, что до 11% пациентов с определенными неврологическими заболеваниями, такими как синдром Гийена-Барре и невралгическая амиотрофия, либо имеют антитела к вирусу гепатита Е, либо инфицированы этим вирусом.

Подписывайтесь на наш Телеграм канал об инсульте:

Инсульт Реабилитация Помощь Перевозка Онмк