Найти в Дзене
Юрий Мигалко

Оптимизация процесса найма: Как автоматизация сокращает сроки и повышает качество подбора персонала

Каждый управленец знает: люди — это сердце компании. Но как эффективно находить и привлекать таланты в условиях высококонкурентного рынка труда? Без четкой системы процесс найма превращается в хаос. Ручное управление задачами, потеря времени на согласования и ошибки при коммуникации — всё это приводит к упущенным возможностям и дополнительным затратам. Процессный подход с использованием современных инструментов автоматизации, таких как ПланФикс, позволяет решить эти проблемы. Внедрение автоматизации помогает сократить издержки, повысить производительность и создать конкурентное преимущество. В этой статье я расскажу, как структурировать процессы найма, автоматизировать их и использовать визуализацию через BPMN для максимальной эффективности. Большинство компаний сталкиваются с типичными сложностями в процессе найма. Вот наиболее распространённые из них: Пример из реальной жизни: в компании из сферы услуг средний срок закрытия вакансии составлял 40 дней, а до 30% задач HR-отдела выполня
Оглавление

Каждый управленец знает: люди — это сердце компании. Но как эффективно находить и привлекать таланты в условиях высококонкурентного рынка труда? Без четкой системы процесс найма превращается в хаос. Ручное управление задачами, потеря времени на согласования и ошибки при коммуникации — всё это приводит к упущенным возможностям и дополнительным затратам.

Процессный подход с использованием современных инструментов автоматизации, таких как ПланФикс, позволяет решить эти проблемы. Внедрение автоматизации помогает сократить издержки, повысить производительность и создать конкурентное преимущество. В этой статье я расскажу, как структурировать процессы найма, автоматизировать их и использовать визуализацию через BPMN для максимальной эффективности.

Как выглядит проблема

Большинство компаний сталкиваются с типичными сложностями в процессе найма. Вот наиболее распространённые из них:

  1. Отсутствие прозрачности и контроля
    Руководители не понимают, на каком этапе находится их заявка. HR-отделу сложно контролировать нагрузку и сроки выполнения задач, а сотрудники теряют время, разыскивая информацию в переписке и таблицах.
  2. Разрозненная коммуникация
    Использование мессенджеров, почты и звонков затрудняет обмен информацией. Кандидаты получают неактуальную информацию, а руководители и HR-специалисты постоянно пересогласовывают детали.
  3. Длительные сроки закрытия вакансий
    Ручное выполнение рутинных задач (например, проверка заявок, обновление статусов, отчёты) приводит к задержкам. Ошибки на этапе согласования и недостаток данных увеличивают сроки.

Пример из реальной жизни: в компании из сферы услуг средний срок закрытия вакансии составлял 40 дней, а до 30% задач HR-отдела выполнялись с опозданием. Результат — потеря высококвалифицированных кандидатов и снижение клиентской удовлетворённости.

Как улучшение бизнес-процессов влияет на рост компании

Когда компания внедряет процессный подход и автоматизацию, это даёт ощутимые результаты:

  1. Прозрачность
    Все участники видят статус задач, а процесс становится контролируемым. Это снижает риски ошибок и дублирования работы.
  2. Скорость и производительность
    Исключение лишних этапов и автоматизация рутинных операций (например, уведомлений и отчётов) сокращают сроки выполнения задач.
  3. Улучшение взаимодействия
    Единая система для работы с вакансиями устраняет проблемы разрозненной коммуникации, снижая риск недопонимания.
  4. Снижение издержек
    Оптимизация ресурсов и времени повышает рентабельность HR-процессов.

Компании, которые внедрили автоматизацию в подбор персонала, сокращают сроки закрытия вакансий в среднем на 20–30%, улучшая качество найма и уровень вовлечённости сотрудников.

Как проблемы решаются с помощью ПланФикс

ПланФикс — это инструмент для управления процессами, который идеально подходит для оптимизации подбора персонала. Вот как его можно использовать:

  1. Шаблоны задач и автоматизация
    Настройка формы для подачи заявок на вакансию с обязательными полями (должность, требования, сроки).
    Автоматическая маршрутизация заявки HR-специалисту для проверки и согласования.
  2. Прозрачность процессов
    Настройка доступа к задачам для руководителей, HR-специалистов и других участников.
    Визуализация статусов задач и этапов работы через дашборды.
  3. Уведомления и контроль сроков
    Напоминания об истечении сроков задач.
    Автоматическое уведомление всех участников при изменении статуса задачи.
  4. Аналитика и отчёты
    Создание отчётов по времени закрытия вакансий, количеству заявок и эффективности сотрудников.

Пример: Компания внедрила автоматизацию в ПланФикс, сократив сроки согласования вакансий с 5 до 2 дней. Загрузка HR-отдела снизилась на 30%, а количество закрытых вакансий за месяц увеличилось на 20%.

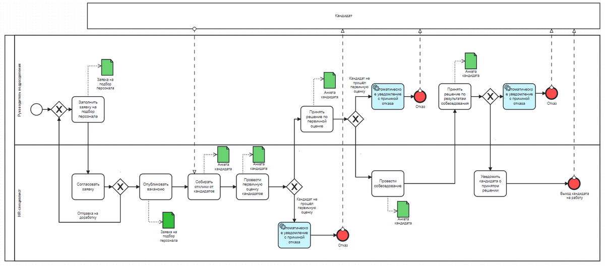
Пример схемы BPMN: Оптимизированный процесс найма

-2

Этапы процесса:

  • Заполнить заявку на подбор персонала
    Процесс начинается с создания заявки на подбор персонала. Это может быть инициировано руководителем подразделения, когда появляется потребность в новом сотруднике. В системе ПланФикс создаётся задача с указанием должности, требований, сроков.
  • Согласовать заявку
    Заявка направляется на согласование руководителям. Все ключевые участники получают уведомления, и процесс проходит через согласования для проверки на соответствие бизнес-потребностям.
  • Опубликовать вакансию
    После утверждения заявки HR-отдел размещает вакансию на внешних ресурсах, таких как сайты по поиску работы или социальные сети.
  • Собирать отклики от кандидатов
    Все отклики кандидатов поступают в систему, где создаются задачи для каждого кандидата. Информация о кандидатах, их резюме и контактные данные сохраняются в одном месте, что позволяет быстро просматривать и анализировать отклики.
  • Провести первичную оценку кандидатов
    HR-специалист или рекрутер проводит первичную оценку на основе резюме и сопроводительных писем. В системе можно настроить шаблоны для оценки, чтобы обеспечить объективность и единый подход при первом отборе.
-5
  • Принять решение по первичной оценке
    На основе первичной оценки принимается решение о том, кто из кандидатов проходит на следующий этап. Решение фиксируется в системе и автоматически уведомляет кандидатов о статусе их заявки.
-6
  • Уведомить кандидатов с причиной отказа
    Кандидаты, не прошедшие первичный отбор, получают уведомления с подробным объяснением причины отказа. Это важный момент для поддержания положительного имиджа компании. В ПланФикс можно настроить автоматическую отправку таких уведомлений.
  • Провести собеседование
    При положительном результате первичной оценки с кандидатами назначаются собеседования. В ПланФикс можно интегрировать календарь для планирования собеседований и отслеживания статусов каждого кандидата на этапе интервью.
  • Принять решение по результатам собеседования
    После собеседования HR-специалист и руководитель принимают решение о кандидате. В системе фиксируется окончательное решение, и определяется, какой кандидат будет принят на работу.
  • Уведомить кандидатов с причиной отказа по результатам собеседования
    Все кандидаты, не прошедшие собеседование, получают уведомления с объяснением причины отказа. Это помогает поддерживать хорошую репутацию компании и уменьшает недовольство кандидатов.
  • Уведомить кандидата о принятом решении
    Принятый кандидат получает уведомление о принятии на работу. В уведомлении указывается информация о следующих шагах: подготовка документов, начало трудовой деятельности и прочее.

Итоги оптимизации процесса через ПланФикс

Каждый из этих этапов можно автоматизировать с помощью системы ПланФикс:

  • Заявки, задачи и уведомления автоматически создаются и отслеживаются в системе.
  • Процесс подбора персонала становится прозрачным, с чётким контролем на каждом этапе.
  • Система позволяет автоматически уведомлять кандидатов о результатах на разных этапах процесса, повышая уровень удовлетворенности соискателей.

Внедрение автоматизации через ПланФикс сокращает время на подбор персонала и улучшает качество выбора кандидатов. Вы можете контролировать каждый шаг, получать аналитику и адаптировать процессы под конкретные потребности бизнеса.