Добавить в корзинуПозвонить
Найти в Дзене
Паяльник

LED Dimmer - контроллер светодиодных лент

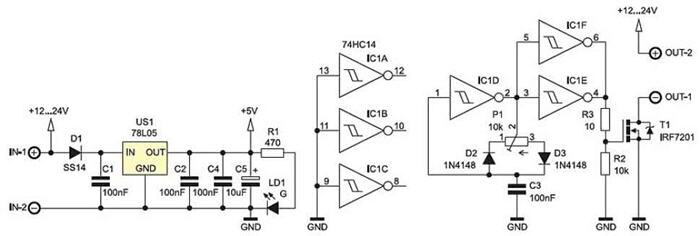
Основная задача контроллера – регулирование яркости светодиодных лент и модулей. Благодаря использованию ползункового потенциометра ширина модуля ненамного больше популярных светодиодных лент и составляет всего 14 мм, а длина – 95 мм. Диммер также можно использовать для регулировки яркости лампочек на 12 В и управления скоростью двигателей постоянного тока. На рис. 1 представлена принципиальная схема контроллера светодиодного диммера. Инвертор U1D работает как генератор прямоугольных импульсов. Его рабочая частота определяется емкостью С3 и сопротивлением потенциометра Р1. Инверторы U1E и U1F, соединенные параллельно, управляют МОП-транзистором Т1. Входы неиспользуемых вентилей подключены к минусу (земле) источника питания. Потенциометр P1 позволяет изменять скважность генерируемого сигнала (ШИМ) в очень широких пределах, примерно от 2% до 99%. Импульсный сигнал, подаваемый на затвор транзистора Т1, циклически открывает и закрывает его, а средняя мощность, подаваемая на приемник, подкл

Основная задача контроллера – регулирование яркости светодиодных лент и модулей. Благодаря использованию ползункового потенциометра ширина модуля ненамного больше популярных светодиодных лент и составляет всего 14 мм, а длина – 95 мм. Диммер также можно использовать для регулировки яркости лампочек на 12 В и управления скоростью двигателей постоянного тока.

На рис. 1 представлена принципиальная схема контроллера светодиодного диммера. Инвертор U1D работает как генератор прямоугольных импульсов. Его рабочая частота определяется емкостью С3 и сопротивлением потенциометра Р1. Инверторы U1E и U1F, соединенные параллельно, управляют МОП-транзистором Т1. Входы неиспользуемых вентилей подключены к минусу (земле) источника питания.


Рис. 1. Принципиальная схема светодиодного диммера
Рис. 1. Принципиальная схема светодиодного диммера

Потенциометр P1 позволяет изменять скважность генерируемого сигнала (ШИМ) в очень широких пределах, примерно от 2% до 99%.

Импульсный сигнал, подаваемый на затвор транзистора Т1, циклически открывает и закрывает его, а средняя мощность, подаваемая на приемник, подключенный к разъему OUT, зависит от рабочего цикла сигнала от генератора. Таким образом, потенциометр PR1 обеспечивает плавное регулирование мощности, подаваемой на приемник. Благодаря импульсному режиму потери в транзисторе Т1 невелики и он не требует дополнительного теплоотвода.

При работе с индуктивной нагрузкой, на практике с двигателями постоянного тока (коллекторными), необходимо параллельно выходу подключать диод Шоттки. Без диода D на стоке транзистора Т1 при его выключении появлялись бы положительные импульсы с напряжением, значительно превышающим напряжение питания. Они имели бы амплитуду в несколько десятков вольт, что могло бы повредить транзистор.

При управлении яркостью «обычных» лампочек нет необходимости подключать диод Шоттки.

Изготовление контроллера.

Печатная плата диммера представлена на рис. 2.

В Sprint Layout плата представлена верхней и нижней стороной:

-2

Рис. 2. Печатная плата диммера
Рис. 2. Печатная плата диммера

Монтаж начинаем с пайки SMD компонентов. Следующим шагом будет пайка винтовых разъемов, отмеченных как IN и OUT. Последним элементом будет пайка ползункового потенциометра. Для улучшения теплоотвода от стабилизатора US1 и транзистора Т1 на плате имеются медные поля, которые следует дополнительно залудить. При сборке особое внимание обратите на способ пайки полярных элементов: конденсатора С5, диодов, транзистора, стабилизатора и интегральной схемы.

После монтажа схемы нужно очень внимательно проверить, нет ли короткого замыкания мест пайки между элементами. После проверки правильности установки можно подключить блок питания и светодиодную ленту. Правильно собранная из исправных компонентов схема работает сразу. Индикатором подключенного источника питания является светодиод LD1. Представленный диммерный модуль корректно работает и при напряжении 24 В. Способы подключения вышеупомянутых нагрузок показаны на рис. 3.


Рис. 3. Подключение нагрузок к светодиодному диммеру
Рис. 3. Подключение нагрузок к светодиодному диммеру

Внешний вид:

-5

ELEKTRONIKA PRAKTYCZNA 5/2014 (Перевел: alik19)

Скачать список элементов (PDF)

Прикрепленные файлы: