Добавить в корзинуПозвонить
Найти в Дзене

Еще (не)много о стилях танго 💃

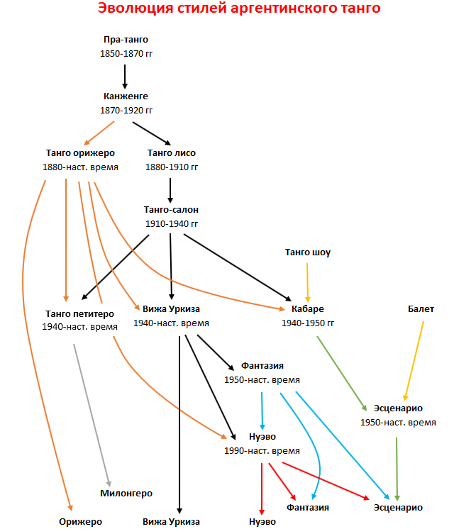
В моей предыдущей статье я немного рассказал об основных стилях танго, но тему раскрыл не до конца. Сейчас дополню, но вообще, о стилях танго можно рассказывать долго, ведь это — история танго, это то, что нужно знать всем, кто хочет понять философию этого танца, понять его изнутри. Начало читайте здесь: Ну, идём дальше! По-хорошему, ярко-выраженных стилей в танго нет, так как любой из стилей сочетает в себе элементы другого, границы между стилями размыты и кроме того, каждая пара — это свой стиль, именно двое людей в паре придают новую окраску своему танцу. Чтобы было наглядней, посмотрите эту табличку со стилями — этот пример хорошо показывает, в какое время зарождался определенный стиль и что сейчас с ним стало. Мы уже говорили, что Канженге — это историческая форма танго, в основной бывшая в ходу в 20-30х годах прошлого века. Этому стилю предшествовало так называемое пра-танго — то есть те самые танцы в конце 19 века из аргентинских трущоб, исполняемые эмигрантами. Афрокубинскую ха
Оглавление

В моей предыдущей статье я немного рассказал об основных стилях танго, но тему раскрыл не до конца. Сейчас дополню, но вообще, о стилях танго можно рассказывать долго, ведь это — история танго, это то, что нужно знать всем, кто хочет понять философию этого танца, понять его изнутри.

Начало читайте здесь:

Ну, идём дальше!

Классификация стилей танго

По-хорошему, ярко-выраженных стилей в танго нет, так как любой из стилей сочетает в себе элементы другого, границы между стилями размыты и кроме того, каждая пара — это свой стиль, именно двое людей в паре придают новую окраску своему танцу.

Чтобы было наглядней, посмотрите эту табличку со стилями — этот пример хорошо показывает, в какое время зарождался определенный стиль и что сейчас с ним стало.

Эволюция стилей аргентинского танго
Эволюция стилей аргентинского танго

Пра-танго

Мы уже говорили, что Канженге — это историческая форма танго, в основной бывшая в ходу в 20-30х годах прошлого века. Этому стилю предшествовало так называемое пра-танго — то есть те самые танцы в конце 19 века из аргентинских трущоб, исполняемые эмигрантами.

Предшественниками танго считают:

Афрокубинскую хабанеру. Этот танец появился примерно в первой четверти XIX века в Гаване и представлял собой смесь ритмов африканских рабов с испанскими мелодиями.

Хабанера (исп. Habanera, от названия города Гаваны, буквально «гаванская») — кубинский танец, который по своему ритму приближён к танго.

Особенности танца:

  • Размер двухдольный (2/4).
  • Темп умеренный или умеренно подвижный.
  • Отличительная деталь — постоянная ритмоформула аккомпанемента с пунктирным ритмом на 1-й доле, выдерживаемая в басу на протяжении всей пьесы.
  • Мелодическая линия обычно содержит синкопы и триоли.

История танца:

  • Генетически восходит к европейскому контрдансу, завезённому на Кубу в конце XVIII века.
  • На протяжении первых десятилетий XIX века, он трансформировался в кубинский контрданс с характерными местными чертами в музыке и хореографии.
  • Как танец довольно быстро вышла из употребления, песенная же форма сохраняла своё значение до начала XX века.

Очень красивое исполнение, правда? И действительно, весьма похоже на танго (для танго есть интересные аранжировки хабанеры)

Танго Андалуз. Появилось в середине XIX века и было близко к фламенко. Исполнялось под звуки гитары.

Первыми сведениями об этом танго мы обязаны журналу «Андалузский фольклор», издававшемуся в Севилье в 1882-1883 годах обществом того же названия и опубликовавшему на своих страницах ряд стихотворных текстов андалузское танго и несколько посвященных ему заметок. Благодаря им нам известно, что андалусийское танго представляло собой сольную песню, исполнявшуюся под гитару. Тексты ее состояли из серии куплетов с восьми- или шестисложными стихами.

Многие считают, что именно из андалузского танго произошло фламенко, но конечно же, это не так😎 Фламенко появился задолго до танго и известен практически с XV века.

Милонгу. Была медленной танцевальной формой, сопровождала песни. Городской вариант милонги был намного живее, его танцевали быстрее. В этом танце заметны черты фольклора Аргентины.

Милонга — быстрый, жизнерадостный и озорной южноамериканский парный социальный танец с линейным продвижением. Родственный танго, однако более стремительный.

Музыкальный размер милонги — 2/4 или 4/4. Считается, что её происхождение имеет итальянские, испанские и африканские корни.

Существует несколько стилей исполнения милонги:

Милонга-лиса. Технически относительно простая, с ритмом один шаг на такт.

Милонга-траспье. Относительно новый стиль, для которого характерно большее число прерванных шагов, ускорений и аналогичных приёмов. Реже применяется замедление по отношению к основному ритму.

Канженге

Про канженге я уже говорил в предыдущей статье, добавлю, что канженге в активной форме просуществовало примерно до 1920 года, параллельно разделившись на танго-орижеро и танго-лисо, которые стали основой современных видов танго. При этом танго-орижеро существует и в настоящее время, а танго-лисо около 1910 года трансформировалось в танго-салон.

Танго-орильеро (орижеро)

Орилльеро — стиль, зародившийся на окраинах Буэнос Айреса, "орилльях". Таким образом, он находился "за пределами" распространенного в то время стиля танго. В начале 20 века появлялись хорошие, просторные танцевальные площадки, которые позволяли применять в танце более сложные фигуры и развивать скорость.

Сегодня орилльеро характеризуется быстрыми движениями и большим количеством украшений, для исполнения которых необходимо свободное пространство.

Для танца характерны:

  • Закрытая позиция. Партнёры наклонены друг к другу, при этом существует небольшое давление партнёрши на грудь партнёра.
  • Быстрые движения с большим количеством «украшений».
  • Необходимость свободного пространства.
  • Стиль орильеро произошёл из мест, где у танцоров было много места для маневрирования, что позволяло им держать большие расстояния до партнёров и делать шаги вне объятия.
  • Орильеро исполняется и в открытых, и в близких объятиях.

Танго-лисо

Когда в начале 1900-х танго вошло в приличные дома, установились строгие правила. Никаких фигур, только элегантные шаги и повороты. Никаких прижиманий: между стройными корпусами остается небольшой просвет. Никакой кабатчины – стопа не показывает подошву, «ласкает пол». Никакого фанфаронства – только качество и деликатность. Это называлось танго лисо (исп. гладкое, вылизанное). Ограничение «стопа не выше колена» даже включено в правила российского этапа чемпионата мира по категории «танго-салон».

В отличие от танго-орижеро танго-лисо кажется более простым. Серия определенных шагов и что-то наподобие прогулки, которая получила название каминада. Здесь нет ничего сложного. Этот стиль предпочитает простоту и ясность. Его основа – базовые шаги и фигуры. Лисо лишено сложных поворотов и фигур.

Из танго-лисо и появился танго-салон. Да, сейчас мы танцуем салон несколько вальяжно, не так сдержанно, как лисо, но все основы идут именно из него😎

Прекрасный пример танго-лисо в исполнении Ricardo Vidort и Liz Haight:

А что происходило с танго дальше — расскажу в следующей статье!

-2