Добавить в корзинуПозвонить
Найти в Дзене
Электрик VShch

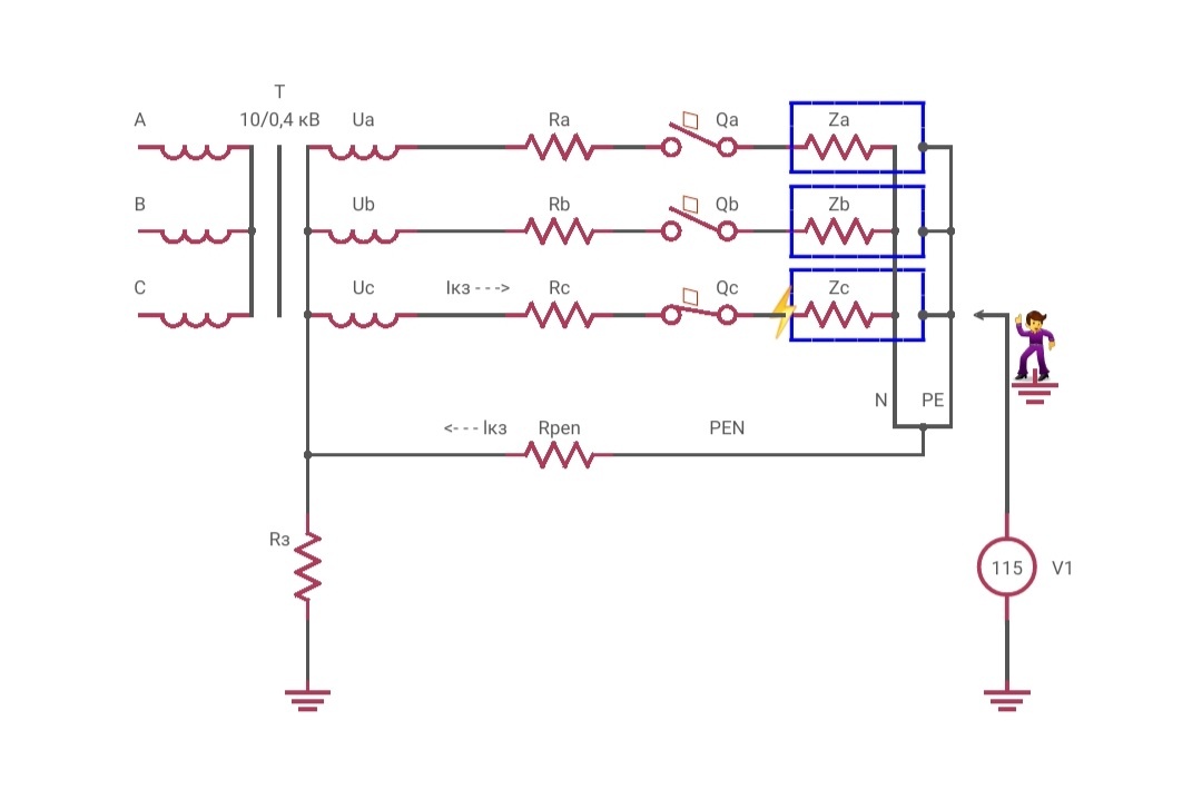
36. Система TN - C - S.

На сегодняшний день трёхфазные электросети напряжением 400/230 В с системой заземления TN - С - S являются наиболее распространёнными. Система TN - система, в которой нейтраль источника питания глухо заземлена (общая точка фазных обмоток присоединена непосредственно к заземляющему устройству), а открытые проводящие части электроустановки присоединены к глухозаземлённой нейтрали источника посредством нулевых защитных проводников. Система TN - C - S – это система TN , в которой функции нулевого защитного РЕ и нулевого рабочего N проводников совмещены в одном PEN проводнике в какой-то её части, начиная от источника питания (ПУЭ п.1.7.3). В сети с системой заземления TN - С - S замыкание фазы на корпус электроустановки вызывает однофазное короткое замыкание. Ток короткого замыкания Iкз должен обеспечить срабатывание автоматического выключателя (предох

На сегодняшний день трёхфазные электросети напряжением 400/230 В с системой заземления TN - С - S являются наиболее распространёнными. Система TN - система, в которой нейтраль источника питания глухо заземлена (общая точка фазных обмоток присоединена непосредственно к заземляющему устройству), а открытые проводящие части электроустановки присоединены к глухозаземлённой нейтрали источника посредством нулевых защитных проводников.

Система TN - C - S – это система TN , в которой функции нулевого защитного РЕ и нулевого рабочего N проводников совмещены в одном PEN проводнике в какой-то её части, начиная от источника питания (ПУЭ п.1.7.3).

В сети с системой заземления TN - С - S замыкание фазы на корпус электроустановки вызывает однофазное короткое замыкание.

рис.1  Ra, Rb, Rc - сопротивления фазных проводников; Rpen - сопротивление PEN проводника; Za, Zb, Zc - сопротивления нагрузки; Rз - заземление нейтрали источника.
рис.1 Ra, Rb, Rc - сопротивления фазных проводников; Rpen - сопротивление PEN проводника; Za, Zb, Zc - сопротивления нагрузки; Rз - заземление нейтрали источника.

Ток короткого замыкания Iкз должен обеспечить срабатывание автоматического выключателя (предохранителя), благодаря чему произойдёт отключение повреждённой установки от питающей сети. До момента срабатывания автоматического выключателя Qc корпус электроустановки будет находиться под напряжением. При равенстве сечений нейтрального и фазного проводников, их сопротивления Rc и Rpen также будут равны.

Uc = Iкз Rc + Iкз Rреn = Urc + Urреn = 2 Urреn.

Показания вольтметра V1: Urреn = Uc/2 = 230/2 = 115 B.

Это есть ожидаемое напряжение прикосновения к корпусу электроустановки стоящего на земле человека. Такое же напряжение на корпусах электрооборудования по отношению к земле будет в фазах А и В. Чем быстрее произойдёт автоматическое отключение повреждённого участка сети, тем больший ток сможет выдержать человек.

Для улучшения безопасности в электроустановках выполняют повторное заземление совмещённого нулевого защитного и нулевого рабочего РЕN - проводника.

рис.2     Rпз - сопротивление заземлителя повторного заземления.
рис.2 Rпз - сопротивление заземлителя повторного заземления.

Коснувшись корпуса электроустановки человек оказывается подключенным параллельно сопротивлению заземляющего устройства повторного заземления Rпз. Ожидаемое напряжение прикосновения при замыкании фазы на корпус в этом случае будет равно падению напряжения Uпз на сопротивлении заземляющего устройства Rпз.

Примем значение сопротивления заземляющего устройства нейтрали Rз = 4 Ом, а сопротивление заземлителя повторного заземления Rпз = 10 Ом (ПУЭ п. 1.7.101 – 1.7.103). Ток короткого замыкания Iкз разветвляется на ток Iреn и ток Iз.

Uпз = Iз Rпз, Uз = Iз Rз, Uз / Uпз = Iз Rз/ Iз Rпз, Uз = Uпз Rз/ Rпз = 0,4 Uпз,

Urреn = Uпз + Uз = 1,4 Uпз.

Общее сопротивление заземляющих устройств (Rз + Rпз) значительно превосходит сопротивление нейтрального проводника Rреn, поэтому без большой доли погрешности можно принять Urреn = 115 В как и в первом случае. Тогда Uпз = 115/1,4 = 82 В.

С уменьшением сопротивления заземляющего устройства Rпз, уменьшается и ожидаемое напряжение прикосновения при замыкании фазы на корпус электроустановки. Ток через тело человека, коснувшегося корпуса, также уменьшится и будет тем меньше, чем больше сопротивление человека.

Заземление нейтрали осуществляет защиту от перехода высшего напряжения на сторону низшего напряжения; снижает напряжение фазного провода относительно земли при замыкании на землю другого фазного провода; не позволяет сохранять и накапливать электростатический заряд в воздушной ЛЭП. Повторные заземления снижают напряжение на корпусе повреждённого оборудования до момента срабатывания защиты.

Сопротивления заземляющих устройств Rз + Rпз подключается параллельно сопротивлению PEN проводника Rpen, что уменьшает их общее сопротивление. Увеличивается ток однофазного короткого замыкания, тем самым обеспечивается более быстрое срабатывание защиты. Кроме того уменьшается искажение звезды фазных напряжений на нагрузке, как в условиях нормальной эксплуатации, так и при потере PEN – проводника (см. на канале статью № 31).

При потере PEN проводника и кз (рис.2) ток в фазе С, даже если пренебречь сопротивлением фазного проводника Rс, сопротивлением обмотки трансформатора и индуктивным сопротивлением в петле «фаза – земля»,

Iс = Uc/(Rз + Rпз ) = 230/(4 + 10) = 16,4 А.

Этот ток намного меньше тока короткого замыкания. Автоматический выключатель может совсем не сработать либо отключиться через значительный промежуток времени. На корпусе оборудования относительно земли длительно сохранялось бы напряжение Uпз = Iс Rпз = 16,4 х 10 = 164 В.

Если потеря PEN проводника произошла во время нормального режима работы потребителя, то потенциал будет вынесен на корпуса электрооборудования через сопротивление нагрузки Zc. Ожидаемое напряжение прикосновения будет зависеть от включенных последовательно сопротивлений Rз, Rпз и Zс. При нагрузке во всех фазах, напряжения на сопротивлениях Za, Zb, Zc перераспределится и изменится ожидаемое напряжение прикосновения.

В любом случае, за исключением симметричной нагрузки в фазах, что практически не возможно, это напряжение будет присутствовать на корпусах электрооборудования и представлять реальную опасность. При отсутствии повторных заземляющих устройств напряжение прикосновения увеличится.