Добавить в корзинуПозвонить
Найти в Дзене

Блок управления речевого оповещения Рокот 2

Рокот 2 это прибор управления речевым оповещением В этом приборе есть чытере выхода подключения линий оповещения,разделенный на две зоны К каждой из линий можно подключить до 10 АС Есть возможность записи пользовотельского сообщения В данном приборе есть три заводских звука это Первое это тревожное сообщение, всеми знакомый звук в начале записи два громких звука в начале " Внимание ,пожарная тревога ,всем сотрудникам и посетитилям срочно покинуть здание! " Второй звук с английским языком , принудительное сообщение,немного отличается текстом и звуком в начале,идет непродолжительный звон *может быть как на 1 сообщений два громких звука " Внимание ,сработала система пожарной сигнализации,всем сотрудникам,приготовиться к срочной эвакуации! " И тестовое сообщение " Внимание ,проверка системы автоматического речевого пожарного оповещения рокот" И так мы разобрались с сообщениями На приборе есть функция записи и транслирование сообщений Сейчас я покажу фото схемы рокота Для того чтобы

Рокот 2 это прибор управления речевым оповещением

Фото рокота
Фото рокота

В этом приборе есть чытере выхода подключения линий оповещения,разделенный на две зоны

К каждой из линий можно подключить до 10 АС

Есть возможность записи пользовотельского сообщения

В данном приборе есть три заводских звука это

Первое это тревожное сообщение, всеми знакомый звук в начале записи два громких звука в начале

" Внимание ,пожарная тревога ,всем сотрудникам и посетитилям срочно покинуть здание! "

Второй звук с английским языком , принудительное сообщение,немного отличается текстом и звуком в начале,идет непродолжительный звон *может быть как на 1 сообщений два громких звука

" Внимание ,сработала система пожарной сигнализации,всем сотрудникам,приготовиться к срочной эвакуации! "

И тестовое сообщение

" Внимание ,проверка системы автоматического речевого пожарного оповещения рокот"

И так мы разобрались с сообщениями

На приборе есть функция записи и транслирование сообщений

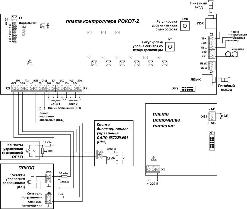
Сейчас я покажу фото схемы рокота

фото старой схемы рокота 2
фото старой схемы рокота 2

Для того чтобы поменять сообшений с 1 на 2 нужно снять перемычку C

Что бы включить свое пользовательское сообщение нужно замкнуть перемычку Е

Перемычки D F отвечают за линию светогого оповещения.

фото схемы нового рокота 2
фото схемы нового рокота 2

На этом все ,прибор рокот 2.