Добавить в корзинуПозвонить
Найти в Дзене
Старый радио любитель

Л.Р. Генератор с эмиттерной связью на транзисторах, работающих в барьерном режиме.

Очень интересную ссылку на 9-10 номер за 2024 год журнала "Радиолоцман" дал уважаемый Старый Мао-электроника. Там на стр. 12 напечатана статья Михаила Шустова из Томска "LC-генераторы с эмиттерной связью". В этой статье описывался способ стабилизации частоты генераторов с эмиттерной связью. По словам автора, добавление к схеме одного транзистора повышает стабильность частоты генерируемых колебаний. Сначала решил посмотреть, так ли это, на модели. В статье сказано, что при использование катушки 240 мГн и конденсатора 2 нФ, частота колебаний меняется от 225 до 206 кГц в диапазоне изменения напряжения питания от 1 до 10 В. У меня при моделировании получились практически те же результаты. Частота практически точно совпала (222 кГц при напряжении питания), да изменения частоты были такие же. Конечно, 20 кГц дрейфа при 200 кГц это не так уж мало - целых 10%. Решил посмотреть стабильность при параметрах как на рис. 2. Вот что получилось. Что тут сказать: вроде дрейф большой (около 60 кГц пр

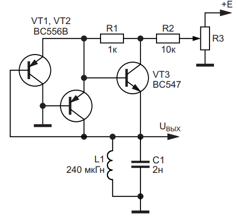
Очень интересную ссылку на 9-10 номер за 2024 год журнала "Радиолоцман" дал уважаемый Старый Мао-электроника. Там на стр. 12 напечатана статья Михаила Шустова из Томска "LC-генераторы с эмиттерной связью". В этой статье описывался способ стабилизации частоты генераторов с эмиттерной связью.

По словам автора, добавление к схеме одного транзистора повышает стабильность частоты генерируемых колебаний.

Рис. 1. Из журнала «РадиоЛоцман», 2024, 09-10
Рис. 1. Из журнала «РадиоЛоцман», 2024, 09-10

Сначала решил посмотреть, так ли это, на модели.

Рис. 2.
Рис. 2.

В статье сказано, что при использование катушки 240 мГн и конденсатора 2 нФ, частота колебаний меняется от 225 до 206 кГц в диапазоне изменения напряжения питания от 1 до 10 В.

У меня при моделировании получились практически те же результаты.

Рис. 3.
Рис. 3.

Частота практически точно совпала (222 кГц при напряжении питания), да изменения частоты были такие же. Конечно, 20 кГц дрейфа при 200 кГц это не так уж мало - целых 10%.

Решил посмотреть стабильность при параметрах как на рис. 2. Вот что получилось.

Рис. 4.
Рис. 4.

Что тут сказать: вроде дрейф большой (около 60 кГц при изменении напряжения питания на 2 В), но в реальной конструкции, где напряжение стабилизировано, вряд ли уход частоты будет определяться только изменением питания (+/- сотня мВ, и то в худшем случае).

Ну а что в реале? С самодельной катушкой и конденсатором 47 пФ (рис. 5) получились вот такие результаты.

Рис. 5.
Рис. 5.
Рис. 6.
Рис. 6.

Результат получился очень интересный: без стабилизации частота была почти на МГц ниже, чем со стабилизацией (рис. 1). Кроме того, без стабилизации частота при повышении напряжения питания уменьшалась, а со стабилизацией - увеличивалась. Причем изменение частоты без стабилизации коррелировало с данными на рис. 4, а без стабилизации ... Единственно, что оставалось стабильным - это амплитуда колебаний на контуре: от сотен кГц до 40 МГц при напряжении питания 5 В амплитуда была практически одинаковой - от 620 до 650 мВ.

Можно, конечно, свалить это дело, на то, что транзисторы у меня были другие (КТ361), а у них h21э в два - три раза выше, но, что получилось, то и получилось.

Еще одна проблема этого генератора - искажение формы сигнала. Я все думал о том, что добавить еще один контур исправит форму, но его нужно будет перестраивать. Идея пришла неожиданно: а если включать контур не полностью, а лишь частично? Запустил модель - и все получилось.

Рис. 7.
Рис. 7.

Как видите, это оказало просто волшебное действие: на выходе хоть и меньшее напряжение сигнала. зато он практически синусоидальный. Это при частоте около 4,36 кГц, а вот что получилось на частоте около 29 МГц.

Рис. 8.
Рис. 8.

На высоких частотах добротность выше, поэтому контур работает как трансформатор и на нем размах колебаний в 2 раза выше, чем в точке подключения к транзисторам.

На практике все получилось как в теории.

Рис. 9.
Рис. 9.

Внизу - сигнал на отводе катушки, вверху - на контуре.

Вроде бы все, но в статье есть еще одна схема стабилизации - с помощью токового зеркала.

Рис. 10.
Рис. 10.

Непременно испытаю эту схему, а вдруг ... :)).

Всем здоровья и успехов!