Добавить в корзинуПозвонить
Найти в Дзене
Алена Бонд

Структурируем данные для стратсессии: шаблон плана сбора аналитики с примерами

Первый шаг подготовки к стратегической сессии (СС) — это сбор и обработка аналитических данных. Для эффективной работы на этом этапе важно провести декомпозицию, которая поможет сформировать список необходимых данных и упорядочить задачи. Это обеспечит структурированную информацию и понятный процесс подготовки для всей команды. Обычно, на первых встречах я использую интеллект-карты (MindMap, см. на картинке выше), которые помогают структурировать типы информации и синхронизировать команду. Далее, если команде необходим более детализированный план — оформляем в виде таблицы или диаграммы Ганта с указанием ответственных и сроков. Шаблон плана сбора аналитики с примерами доступен по ссылке. Интересуетесь темой управления бизнесом? Загляните в мой Telegram-канал — буду рада поделиться своими опытом и инсайтами от оптимизации процессов до выхода на новые рынки.

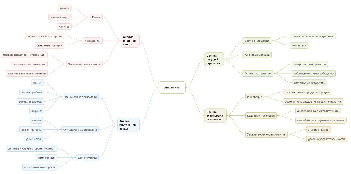
Первый шаг подготовки к стратегической сессии (СС) — это сбор и обработка аналитических данных. Для эффективной работы на этом этапе важно провести декомпозицию, которая поможет сформировать список необходимых данных и упорядочить задачи. Это обеспечит структурированную информацию и понятный процесс подготовки для всей команды.

Обычно, на первых встречах я использую интеллект-карты (MindMap, см. на картинке выше), которые помогают структурировать типы информации и синхронизировать команду.

Далее, если команде необходим более детализированный план — оформляем в виде таблицы или диаграммы Ганта с указанием ответственных и сроков.

Шаблон плана сбора аналитики с примерами доступен по ссылке.

Интересуетесь темой управления бизнесом? Загляните в мой Telegram-канал — буду рада поделиться своими опытом и инсайтами от оптимизации процессов до выхода на новые рынки.