Добавить в корзинуПозвонить
Найти в Дзене
Меандр Радиолюбитель

Семь раз отмерь, всеравно запилишь криво...

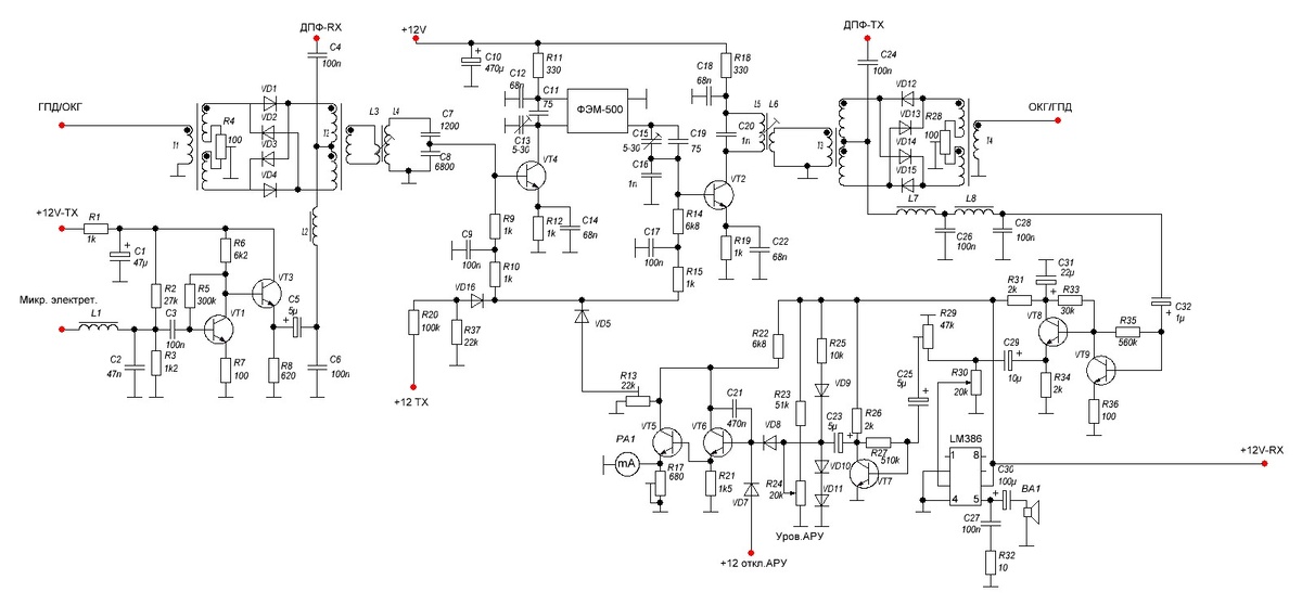
Всем доброго, кто бы мог подумать, дело было не в бобине... Начало тут. Из-за того, что я купил какие-то безродные кольца на Авите, доверившись описанию продавца, трансформаторы получились все разные. Один трансформатор обладал индуктивностью, не поддающейся измерению китайским тестером, а это значит - меньше 10мкГн, хотя должен бы быть не менее 45!!! Снял все трансформаторы и оказалось, что они все сильно разные, а проницаемость у отказавшегося измеряться прибором, всего-то 10 против заявленной продавцом 1000! Не стал испытывать судьбу и намотал новые трансформаторы на проверенных 10ти миллиметровых колечках. Вопреки ожиданиям, картина не изменилась. Полез дальше. Оказалось, что я тупень, неправильно прочитал маркировку дросселя и на место L7, запаял дроссель с индуктивностью 5мкГн, вместо 500!!! А ведь когда запаивал еще мелькнула мысль "какой-то он мелкий для такой индуктивности". После замены дросселя, амплитуда ВЧ на выходе смесителя немного подросла, но по прежнему была слиш

Всем доброго, кто бы мог подумать, дело было не в бобине... Начало тут.

Из-за того, что я купил какие-то безродные кольца на Авите, доверившись описанию продавца, трансформаторы получились все разные. Один трансформатор обладал индуктивностью, не поддающейся измерению китайским тестером, а это значит - меньше 10мкГн, хотя должен бы быть не менее 45!!!

Снял все трансформаторы и оказалось, что они все сильно разные, а проницаемость у отказавшегося измеряться прибором, всего-то 10 против заявленной продавцом 1000!

Не стал испытывать судьбу и намотал новые трансформаторы на проверенных 10ти миллиметровых колечках.

Вопреки ожиданиям, картина не изменилась. Полез дальше. Оказалось, что я тупень, неправильно прочитал маркировку дросселя и на место L7, запаял дроссель с индуктивностью 5мкГн, вместо 500!!! А ведь когда запаивал еще мелькнула мысль "какой-то он мелкий для такой индуктивности".

-2

После замены дросселя, амплитуда ВЧ на выходе смесителя немного подросла, но по прежнему была слишком мала. Что-то около 150-200мВ.

Еще раз пробежался по всем номиналам - всё в порядке, ошибок не нашел.

Отчаявшись решил заменить электро-механический фильтр, заменил маленький, аккуратный, на огромный круглый, с ишачими выводами, заточенными под ламповые конструкции. Пришлось удлинять выводы и заводить их под корпус фильтра. Вопреки ожиданиям получилось не так уж и уродливо.

-3

Трансивер сразу же зацвёл новыми красками! Амплитуда сразу же поднялась до 400-500мВ, а УМ стал раскачиваться до той мощи, которую он пока-что может выдать.

-4

При продувке микрофона, лампа подключенная параллельно антенне разогревается в пол накала, это где-то вольт 30 примерно. Ток от 12В источника 1,5А, что при КПД усилителя 50% примерно 10Вт.

Основную плату можно считать завершенной, если бы не на вахту завтра, на неделе запилил бы статью со ссылками на актуальные печатку и схему.

Ну прошу извинить, кому интересна тема, придется чуток обождать...

Спасибо за внимание и до новых встреч!

Пы.Сы. Кто знает, почему электро-механические фильтры стоят как чугунный мост, и ладно бы только у барыжников из Чип и Дип, они дорогие везде где их только продают! Хотел прикупить парочку для будущих проектов, увидал цены и передумал!