Добавить в корзинуПозвонить
Найти в Дзене
DiVAN1

Как быстро раcсчитать трассы и площади по изображению

Изображением может быть как чертеж с размерами так и любое фото, например спутниковый снимок. Главное знать хотя бы одно точное расстояние/размер. Полезно использовать для расчета: площади теплых полов, длин проводов и кабельных лотков и т.д. и т.п. Будем использовать бесплатную программу FreeCAD версии 0.21 и выше. 1. Запускаем FreeCAD и создаем новый документ. Открываем верстак DRAFT 2. Выбираем вид СВЕРХУ. Жмем в меню "Файл - Импортировать...", выбираем изображение. Масштабирование чертежа производится колесом мыши. Перетаскивание чертежа с зажатым колесом мыши. 3. На имени загруженного изображения нажать правую кнопку мыши и в меню выбрать "Изменить изображение..." 4. В открывшейся вкладке "Задачи" нажать внизу кнопку "Калибровать". Указать размер известного расстояния. Чем больше выбрать расстояние, тем точнее будет калибровка. Установить прозрачность 75%(или около того по вкусу). Нажать "ОК". Масштабировать(как, смотри п.2) изображение до приемлемого вида. 5. И теперь самое сл

Изображением может быть как чертеж с размерами так и любое фото, например спутниковый снимок. Главное знать хотя бы одно точное расстояние/размер.

Полезно использовать для расчета: площади теплых полов, длин проводов и кабельных лотков и т.д. и т.п.

Будем использовать бесплатную программу FreeCAD версии 0.21 и выше.

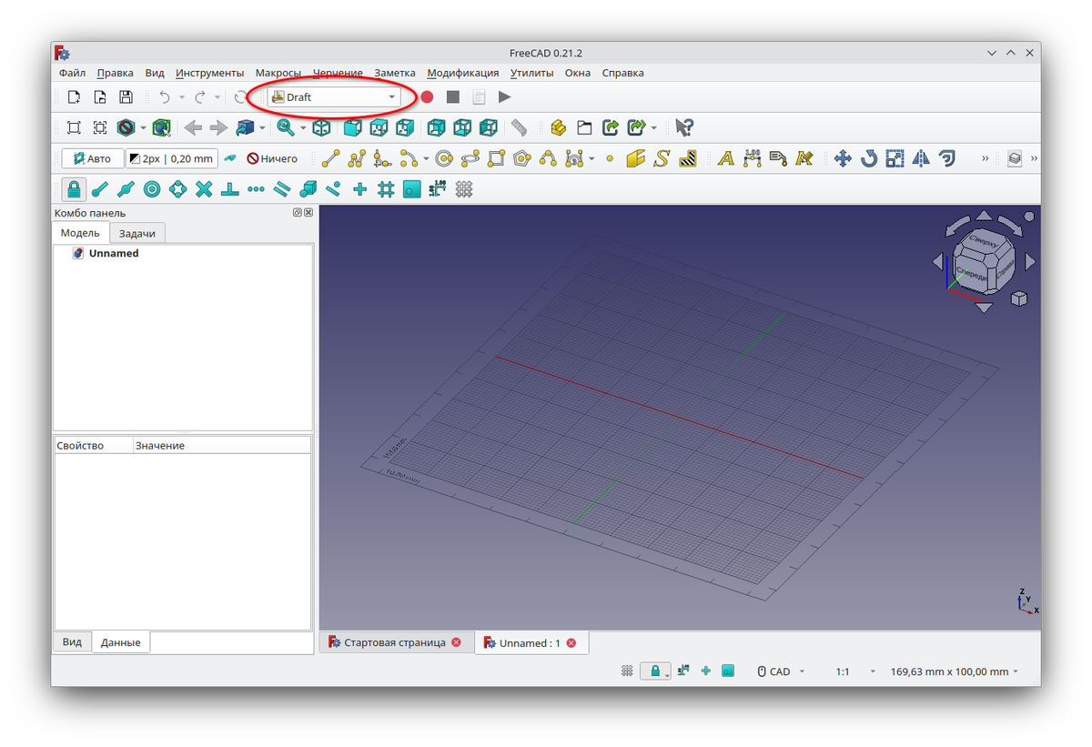
1. Запускаем FreeCAD и создаем новый документ. Открываем верстак DRAFT

Открываем верстак DRAFT
Открываем верстак DRAFT

2. Выбираем вид СВЕРХУ. Жмем в меню "Файл - Импортировать...", выбираем изображение.

Масштабирование чертежа производится колесом мыши. Перетаскивание чертежа с зажатым колесом мыши.
вид СВЕРХУ
вид СВЕРХУ

3. На имени загруженного изображения нажать правую кнопку мыши и в меню выбрать "Изменить изображение..."

Изменить изображение...
Изменить изображение...

4. В открывшейся вкладке "Задачи" нажать внизу кнопку "Калибровать". Указать размер известного расстояния. Чем больше выбрать расстояние, тем точнее будет калибровка. Установить прозрачность 75%(или около того по вкусу). Нажать "ОК". Масштабировать(как, смотри п.2) изображение до приемлемого вида.

Калибровка
Калибровка

5. И теперь самое сложное. Потребуется наработать определенную сноровку. Используя инструмент ПОЛИНИЯ(2) нарисуйте кривую линию по точкам. Далее два варианта: нажмите кнопку "Завершить" и получите трассу, либо нажмите кнопку "Закрыть" и получите площадь.

Вычисляем площадь
Вычисляем площадь

Соответственно в полях (3) и (4) будут площадь и длина линии. Для тех кто впервые это делает потребуется определенное терпение.

В процессе рисования полилинией удобно пользоваться кнопкой Shift.

PS На этом все, продолжения не будет. Что делать дальше изучайте сами. FreeCAD мощное и функциональное приложение.