Добавить в корзинуПозвонить
Найти в Дзене
Илья 'Nem0' Стельмах

Пьяная колонка 2.0

Начнём с терминов, чтобы сразу было понятно о чем в данной публикации пойдет речь. Пьяная колонка - это активная акустическая система (акустическая система со встроенным усилителем и прочей электроникой), которая предназначена для озвучивания всяких-разных веселых посиделок, сопровождающихся употреблением шашлыков, алкоголя и прочих блюд :) Как видно из названия статьи, речь в ней пойдет о второй версии пьяной колонки. Где первая часть? - спросите вы. Дело в том, что в пылу одной из веселых посиделок, первая пьяная колонка частично вышла из строя: замкнуло катушку низкочастотного динамика и сгорел питающий его усилитель. Защита от короткого замыкания в усилителе была предусмотрена и она сработала, но из-за слишком долгого нахождения усилителя с замкнутым выходом, перегрелись и сгорели его выходные транзисторы. Однако, вечеринка от этого не стала менее веселой, поскольку другой усилитель, работающий на СЧ и ВЧ динамики, остался жив и невредим, поэтому вечеринка продолжилась, пускай и бе
Оглавление

Начнём с терминов, чтобы сразу было понятно о чем в данной публикации пойдет речь.

Пьяная колонка - это активная акустическая система (акустическая система со встроенным усилителем и прочей электроникой), которая предназначена для озвучивания всяких-разных веселых посиделок, сопровождающихся употреблением шашлыков, алкоголя и прочих блюд :)

Внешний вид пьяной колонки второй версии
Внешний вид пьяной колонки второй версии

Как видно из названия статьи, речь в ней пойдет о второй версии пьяной колонки.

Где первая часть? - спросите вы. Дело в том, что в пылу одной из веселых посиделок, первая пьяная колонка частично вышла из строя: замкнуло катушку низкочастотного динамика и сгорел питающий его усилитель. Защита от короткого замыкания в усилителе была предусмотрена и она сработала, но из-за слишком долгого нахождения усилителя с замкнутым выходом, перегрелись и сгорели его выходные транзисторы. Однако, вечеринка от этого не стала менее веселой, поскольку другой усилитель, работающий на СЧ и ВЧ динамики, остался жив и невредим, поэтому вечеринка продолжилась, пускай и без низкочастного диапазона, но все таки не в тишине.

Уже после этой вечеринки пришлось заниматься восстановлением колонки. Эта работа была сопряжена с внесением некоторых изменений в конструкцию пьяной колонки, таким образом она стала пьяной колонкой второй версии. Вот почему в этой публикации речь пойдет сразу о второй версии пьяной колонки.

Акустическое оформление

История начинается с того, как один хороший знакомый подарил мне акустическую систему JBL LX-300 Mk II. Сергей, если ты это читаешь, то спасибо тебе еще раз за это ;)

Акустическая система JBL LX-300 Mk II
Акустическая система JBL LX-300 Mk II

Нет, на фото не те самые колонки, которые мне подарили, на фото вы видите колонки такими, какими они выходили с завода. Те, что подарили мне, выглядели немного иначе, состояние их было мягко говоря - потрепанное: динамики НЧ/СЧ не имели подвесов, один из ВЧ динамиков имел помятую мембрану, а другой ВЧ динамик хотя и имел внешне ровную мембрану, на деле оказался с заклинившей катушкой, звукопоглащающий поролон на передней панели колонок рассохся, как и местами корпуса колонок.

Конечно же, мною было принято решение восстанавливать колонки, что и было сделано в меру моих возможностей: рассохшиеся места корпуса был подклеены, подвесы НЧ/СЧ динамиков заменены на новые, остатки звукопоглощающего поролона удалены с передней панели колонок.

Такими колонки были, когда мне их подарили:

Подаренные мне колонки JBL LX-300 Mk II
Подаренные мне колонки JBL LX-300 Mk II
ВЧ динамик колонок JBL LX-300 Mk II
ВЧ динамик колонок JBL LX-300 Mk II
НЧ/СЧ динамик колонок JBL LX-300 Mk II
НЧ/СЧ динамик колонок JBL LX-300 Mk II

А такими они стали, после того, как я их немного облагородил:

Одна из колонок JBL LX-300 Mk II после восстановления
Одна из колонок JBL LX-300 Mk II после восстановления

Казалось бы, можно радоваться новым колонкам (почти новым), но к сожалению - нет. Как показало первое же испытание восстановленных колонок - одна из колонок звучала заметно громче другой. Все из-за заклинившей катушки одного из ВЧ динамиков, о чем я узнал далеко не сразу. Можно было бы конечно заменить ВЧ динамики на другие, но делать я этого не стал, просто на какое-то время забыл об этих колонках.

Не помню уже как и почему мне пришла в голову такая идея, но как-то она пришла. Суть идеи заключалась в том, чтобы используя корпуса колонок JBL и исправные динамики от этих же колонок, изготовить активную колонку для озвучивания наши веселых посиделок - пьяную колонку. И не просто колонку, а трехполосную, то есть - с тремя динамиками: низкочастотным, среднечастотным и высокочастотным, тогда как исходные JBL LX-300 были двухполосными и имели лишь по два динамика.

Кто-то подумает, а кто-то и в комментариях напишет: "вандализм!", "надо было восстанавливать до конца!", "лучше бы мне отдал!"... И все таки я это сделал - распилил корпуса колонок JBL LX-300 и сделал из двух корпусов колонок - один корпус для будущей пьяной колонки. Благо, все к этому располагало, так как, одна из колонок имела рассохшийся корпус в верхней своей части, а другая в нижней части.

Половины корпуса были склеены при помощи столярного клея ПВА с применением деревянных шкантов и дополнительно скреплены изнутри вставками из фанеры.

С корпусов колонок была полностью удалена декоративная пленка, сняв которую, обнаружилось, что скругления лицевой панели сделаны не из цельного куска ДСП, а набраны из отдельных тонких полос материала, между которыми пустота (сегментированное скругление).

Пример сегментированного скругления угла
Пример сегментированного скругления угла

Сегментированные углы добавили лишней работы: пришлось полностью удалить сегментированные участки и заменить их вставками из цельного материала соответствующей толщины.

Кроме того, были изготовлены две накладки на переднюю панель: первая, выпиленная вручную при помощи электрического лобзика из ДСП, предназначенная для отдаления защитной решетки от динамиков, другая вырезанная лазером из фанеры, которая предназначена для того, чтобы скрыть торцы защитной решетки.

В задней панели корпуса колонки было вырезано прямоугольное отверстие для установки электронной начинки, а также увеличен диаметр посадочного отверстия для НЧ динамика с 6,5" до 8". В итоге получился вот такой ящик:

Корпус будущей пьяной колонки в процессе изготовления
Корпус будущей пьяной колонки в процессе изготовления
Корпус будущей пьяной колонки в процессе изготовления
Корпус будущей пьяной колонки в процессе изготовления
Корпус будущей пьяной колонки в процессе изготовления
Корпус будущей пьяной колонки в процессе изготовления

После завершения всех столярных работ, корпус будущей пьяной колонки был зашпатлеван, отшлифован, загрунтован и покрашен аэрозольной краской в яркий желтый цвет.

Электроника пьяной колонки

Теперь перейдем к электронной начинке второй версии пьяной колонки, которая в сборе выглядит следующим образом:

Электронная начинка пьяной колонки
Электронная начинка пьяной колонки

А таким образом электроника размещается в корпусе колонки:

Задняя часть пьяной колонки, с размещенной на ней панелью, на которой установлена вся электроника, разъемы и радиатор охлаждения
Задняя часть пьяной колонки, с размещенной на ней панелью, на которой установлена вся электроника, разъемы и радиатор охлаждения

На задней панели, сделанной из стали толщиной 2 мм, скромно разместились: две пары гнезд RCA - AUX вход и линейный выход, кнопка выбора источника сигнала - встроенные Bluetooth-модуль или AUX, светодиод индикации выбранного источника сигнала, радиатор охлаждения для усилителя класса AB (он ему такой большой не нужен, просто остался от первой версии пьяной колонки), а также кнопка включения питания и светодиод индикации включения колонки.

Не обращайте внимания на то, что на фотографии саморезы металлического цвета - они уже заменены на саморезы черного цвета.

Перечень электроники пьяной колонки:

- 1" ВЧ динамики JBL A026TS от колонок JBL LX-300 Mk II;

- 6,5" СЧ динамик JBL A606 от колонок JBL LX-300 Mk II

- 8" НЧ динамик Deaf Bonce Machete LW-80A4;

- Bluetooth 5.0 модуль VHM-314 v2.0;

- Линейный источник питания 5 В для питания Bluetooth модуля от Nem0.

- LC-резонансный источник питания на базе IR2156 от Nem0;

- Активный Bi-amp кроссовер от Nem0;

- Пассивный кроссовер от колонок JBL LX-300 Mk II;

- Усилитель мощности "Падик Б" (класс AB);

- Усилитель мощности класса D базе микросхемы IRS2092;

- Защита динамиков от постоянного напряжения на выходах усилителей - DEF 2021 от Nem0;

Далее более подробно пройдемся по всем электронным составляющим пьяной колонки.

Динамики

Начнем описание электронных составляющих колонки с пары слов о динамиках, примененных в ней. В качестве СЧ и ВЧ динамиков, применены динамики от колонок JBL LX300 MK II. Модель СЧ динамика - JBL A606. Модель ВЧ динамика - JBL A026TS.

Динамик Deaf Bonce Machete LW-80A4
Динамик Deaf Bonce Machete LW-80A4

Низкочастотный динамик - Deaf Bonce Machete LW-80A4, который встал на место НЧ динамика во второй версии пьяной колонки, после выхода из строя предыдущего НЧ динамика. До него, в первой версии пьяной колонки, в качестве НЧ динамика использовался динамик от сабвуфера 5.1 акустической системы Odeon AV-100.

Сабвуфер аудиосистемы Odeon AV-100 и его динамик
Сабвуфер аудиосистемы Odeon AV-100 и его динамик

Этот динамик имел номинальную мощность 50 Вт (указанную на его магните), поэтому вовсе не удивительно, что данный динамик, питаемый 100 Вт'ным усилителем мощности, сгорел на работе.

Bluetooth модуль

В качестве Bluetooth модуля используется дешевый и хорошо зарекомендовавший себя БТ-модуль из Китая - VHM-314 второй версии. Данный модуль поддерживает Bluetooth 5.0, обладает большим радиусом действия и приемлемым качеством.

Bluetooth модуль VHM-314 V2.0
Bluetooth модуль VHM-314 V2.0

Данный БТ-модуль работает хорошо, нареканий не вызывает.

Источник питания Bluetooth модуля

Источник питания представляют собой классический, линейный блок питания со стабилизированным выходным напряжением 5 В.

Источник питания Bluetooth модуля
Источник питания Bluetooth модуля
Источник питания Bluetooth модуля
Источник питания Bluetooth модуля

Использование отдельного источника питания для Bluetooth модуля обосновано необходимостью исключить земляную петлю через БТ-модуль. Теоретически можно было бы предусмотреть отдельную линию питания 5 В в основном источнике питания, но на практике сделать это не представлялось возможным, так как, каркас трансформатора, применённый в основном источнике питания, не имел для этого достаточного количества выводов.

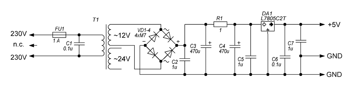
Схема источника питания 5 В:

Электрическая принципиальная схема источника питания Bluetooth модуля
Электрическая принципиальная схема источника питания Bluetooth модуля

Немного об элементной базе. FU1 - SMD предохранитель типоразмера 2410. Конденсатор C1 - помехоподавляющий, типа X2, рассчитанный на переменное рабочее напряжение 275 В. T1 - маломощный силовой трансформатор с двумя вторичными обмотками на 12 и 24 В. Последняя из вторичных обмоток не задействована. Диодный мост собран на четырех диодах M7 в корпусах SMA. Конденсаторы C2, C5 и C7 - SMD конденсаторы типоразмера 1206, температурный коэффициент емкости - X7R. C3 и C4 - электролитические конденсаторы. В качестве резистора R1 использован SMD резистор типоразмера 1206. Микросхема DA1 - линейный стабилизатор напряжения на 5 В, корпус - D2PAK. Конденсатор C6 - пленочный.

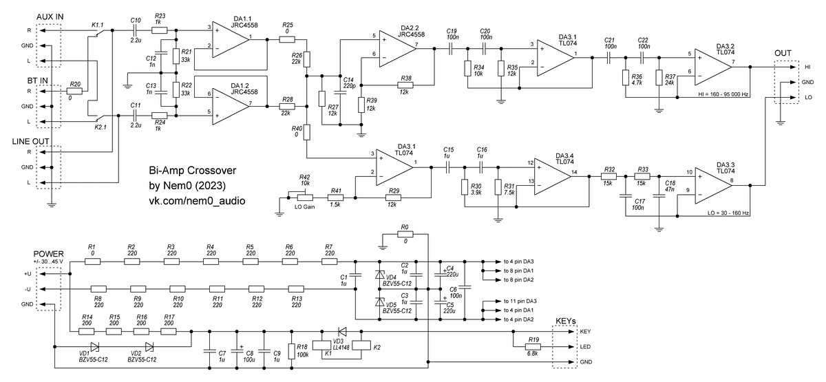
Активный Bi-amp кроссовер

О чем действительно есть что рассказать - Bi-amp кроссовер, который занимается тем, что делит частотный диапазон на НЧ и СЧ/ВЧ полосы частот, обрезает инфранизкие частоты, а также выполняет функцию селектора источников сигнала.

Активный Bi-amp кроссовер с установленным на нем Bluetooth модулем
Активный Bi-amp кроссовер с установленным на нем Bluetooth модулем
Активный Bi-amp кроссовер, вид со стороны дорожек
Активный Bi-amp кроссовер, вид со стороны дорожек

Выше на фотографиях показан активный Bi-amp кроссовер с установленным на нем Bluetooth модулем, который позже пришлось убрать подальше, так как, слишком близкое его расположение к кроссоверу, давало слышимый высокочастотный шум в динамиках.

Кто-то особо внимательный может заметить не соответствие номиналов и расположения некоторых электронных компонентов на фотографии и на приведенной ниже схеме: дело в том, что на фотографиях показан кроссовер таким, каким он был в первой версии пьяной колонки, во второй версии колонки были внесены некоторые изменения в схему кроссовера.

Схема кроссовера со всеми изменениями:

Электрическая принципиальная схема активного Bi-Amp кроссовера
Электрическая принципиальная схема активного Bi-Amp кроссовера

Кроссовер имеет два стерео входа: BT IN - для Bluetooth модуля, AUX IN - для подключения внешнего источника сигнала.

Имеется линейный стерео выход - LINE OUT, на который поступает сигнал с выбранного входа. Выход можно использовать для подключения других колонок или усилителей для их совместно работы с пьяной колонкой.

Входной стерео сигнал с выбранного источника проходит через токовый буфер на сдвоенном операционном усилителе DA1. После чего сигналы левого и правого каналов суммируются, превращаясь в моно сигнал, который раздваивается и поступает на входы другого сдвоенного усилителя DA2, который усиливает сигнал для низкочастотного (LO), и высокочастотного (HI), каналов кроссовера. В низкочастотном канале кроссовера имеет подстроечный резистор R42 (LO Gain), которым настраивается усиление НЧ канала.

В высокочастотном канале сигнал проходит через фильтр высоких частот 4-го порядка, собранный на двух усилителя DA3.1 и DA3.2, которые входят в состав счетверенного операционного усилителя DA3. Частота среза ФВЧ - 160 Гц. Далее сигнал поступает на выход кроссовера - HI.

В низкочастотном канале сигнал сначала проходит через фильтр высоких частот 2-го порядка, собранный на DA3.4, который обрезает частоты ниже 30 Гц. Затем сигнал проходит через фильтр низких частот 2-го порядка, собранный на DA3.3, с частотой среза 160 Гц. Далее сигнал поступает на выход кроссовера - LO.

Кроссовер питается от основных шин питания усилителей: допустимое питающее напряжение кроссовера +/-30...45 В. Питающее напряжение поступает с разъема POWER и при помощи параметрического стабилизатора напряжения понижается до +/- 12 В, необходимых для питания схемы кроссовера. Также, на плате кроссовера имеется еще один параметрический стабилизатор напряжения, понижающий напряжение до +24 В, которое необходимо для питания катушек реле K1 и K2, включенных последовательно.

При помощи сигнальных реле K1, K2, их контактов K1.1 и K2.1, происходит коммутация входов: когда катушки реле обесточены - на вход кроссовера сигнал поступает со входа BT IN, а когда на катушку реле подается напряжение +24 В, оба реле переключают свои контакты и на вход кроссовера сигнал поступает со входа AUX IN. Подача напряжения +24 В на катушке реле происходит путем замыкания контактов кнопки, подключенной к выводам кроссовера KEY и GND.

К выводам LED и GND кроссовера подключен светодиод (анодом к выводу LED), который выполняет функцию световой индикации выбранного источника сигнала: светодиод светится тогда, когда катушки реле обесточены и в качестве источника сигнала задействован встроенный Bluetooth модуль, а когда катушка реле запитана и выбран источник сигнала AUX - светодиод не светится.

Резистор R0 соединяет силовую и сигнальную земли, при необходимости, позволяет разорвать их. В моем случае земли соединены.

Несколько слов об элементной базе кроссовера. Кроссовер почти полностью собран на SMD элементах. Все безвыводные резисторы и конденсаторы, кроме R1 и R40, C10 и C11, имеют типоразмер 1206. Резисторы и конденсаторы R1 и R40, C10 и C11, имеют типоразмер 2010 и 1210, соответственно. Все SMD конденсаторы имеют температурный коэффициент емкости X7R. Конденсаторы C4, C5 и C8 - выводные, электролитические конденсаторы. K1 и K2 - миниатюрные, сигнальные реле типа NFD-23-024. Все сигнальные разъемы установлены типа B3B-XH-A, а все питающие разъемы - типа KLS2-128-5.00-03P-4S. Подстроечный резистор регулировки усиления НЧ канала установлен типа 3296W.

Пассивный кроссовер

В пьяной колонке используется полосовое усиление: раздельное усиление НЧ и СЧ/ВЧ полос частот, разделение которых осуществляется активным фильтром, а разделение СЧ/ВЧ диапазона на СЧ и ВЧ полосы частот осуществляется по старинке - пассивным кроссовером, который взят напрямую из колонок JBL LX-300 Mk II.

Пассивный кроссовер от колонок JBL LX-300 Mk II
Пассивный кроссовер от колонок JBL LX-300 Mk II

Рассказывать здесь особо нечего - типовой пассивный кроссовер, который работает со своими штатными динамиками, для работы с которыми он и был рассчитан.

Вот так кроссовер выглядит со стороны дорожек:

Пассивный кроссовер от колонок JBL LX-300 Mk II со стороны дорожек
Пассивный кроссовер от колонок JBL LX-300 Mk II со стороны дорожек

В него я не лазил, канифоль не отмыта еще с завода...

Схема пассивного кроссовера JBL LX-300 Mk II:

Электрическая принципиальная схема пассивного кроссовера JBL LX-300 Mk II
Электрическая принципиальная схема пассивного кроссовера JBL LX-300 Mk II

Усилители мощности

В пьяной колонке каждая полоса частот усиливается своим собственным усилителем, так как, фильтрация сигнала происходит до усилителей мощности при помощи активного кроссовера, поэтому, не смотря на то, что пьяная колонка работает в режиме моно, в ней используется два усилителя мощности: по одному для НЧ и СЧ/ВЧ полос.

В качестве усилителя НЧ полосы частот применен усилитель мощности класса D на базе микросхемы IRS2092, о данной микросхеме и усилителе на ее базе, имеется подробная статья на этом канале.

Усилитель мощности класса D на базе IRS2092
Усилитель мощности класса D на базе IRS2092

А в качестве усилителя для СЧ/ВЧ полосы частот, применен усилитель мощности класса AB - "Падик Б", о котором также имеется подробная статья на этом канале.

Усилитель мощности "Падик Б"
Усилитель мощности "Падик Б"

Если вам кажется странным соседство современного усилителя класса D с усилителем класса AB с советскими выходными транзисторами, то вам не кажется ;)

После того, как на одной из тусовок первая версия пьяной колонки вышла из строя, необходимо было ее максимально быстро восстановить, поскольку следующая вечеринка была уже запланирована и времени на восстановление музыки было в обрез, по этой причине решено было использовать то, что уже имеется в наличии. Таким образом, во второй версии пьяной колонки появились данные усилители, которые на тот момент уже были собраны и просто пылились без дела, дожидаясь своего часа, и этот час настал.

Надо сказать несколько слов об усилителе, который использовался в пьяной колонке первой версии, один из каналов которого сгорел из-за замыкания в катушке НЧ динамика - этим усилителем был безымянный усилитель, прародитель усилителя мощности TIPok x2. В этом усилителе, как и в TIPok, применялись выходные транзисторы TIP142/TIP147.

Прародитель усилителя мощности TIPok, который был установлен в первой версии пьяной колонки
Прародитель усилителя мощности TIPok, который был установлен в первой версии пьяной колонки
Прародитель усилителя мощности TIPok, который был установлен в первой версии пьяной колонки
Прародитель усилителя мощности TIPok, который был установлен в первой версии пьяной колонки

Причина выхода из строя усилителя - перегрев, вследствие замыкания катушки НЧ динамика, и соответственно - выхода усилителя. Так как, встроенная в усилитель защита от короткого замыкания не отключала усилитель, а лишь ограничивала ток через выходные транзисторы на относительно безопасном уровне, проработав какое-то время с замкнутым выходом, выходные транзисторы усилителя перегрелись и вышли из строя. Для исключения подобного в будущем, совместно с подобной защитой необходимо использовать защиту от перегрева или радиаторы с очень большим запасом по площади охлаждающей поверхности.

Защита динамиков от постоянного напряжения

В качестве защиты динамиков пьяной колонки от постоянного напряжения на выходах усилителей применяется проверенная защита от Nem0 - DEF 2021.

Внешний вид собранной платы защиты акустических систем DEF 2021
Внешний вид собранной платы защиты акустических систем DEF 2021

Каких-либо изменений в исходную схему или печатную плату не вносилось, поэтому рассказывать здесь не о чем - все уже изложено в соответствующей статье.

Основной LC-резонансный источник питания на базе IR2156

По теме IR2156 на моем канале имеется подробнейшая статья, в которой речь идет как о самой микросхеме, так и об источнике питания на ее базе. В пьяной колонке применен чуть другой источник питания, чем тот, который описан в статье: используется немного другая схема, другая печатная плата, и самое главное - источник питания работает в резонансном режиме с постоянной рабочей частотой. Возможно когда-нибудь в будущем об этом выйдет отдельная стать, здесь же просто вкратце опишу данный источник питания.

LC-резонансный источник питания на базе IR2156
LC-резонансный источник питания на базе IR2156

Мне не удалось найти фотографию именно того самого источника питания, который установлен в пьяной колонке, поэтому выше показана фотография его предшественника. Внешние отличия минимальны. А как выглядит тот самый источник питания, вы можете увидеть на общей фотографии, где показана вся электронная начинки колонки.

Как уже было только что сказано, основной источник питания пьяной колонки, от которого питаются усилители мощности, защита динамиков и кроссовер, собран на базе микросхемы IR2156. Источник питания работает в резонансном режиме с постоянной рабочей частотой, за счет чего обеспечивается мягкое переключение силовых транзисторов при нулевом напряжении (Zero Voltage Switching), близкая к синусоидальной форму тока в первичной обмотке силового трансформатора и как следствие - низкий уровень излучаемых помех и высокий КПД источника питания.

Переключение силовых транзисторов при нулевом напряжении (желтый луч - напряжение на выходе преобразователя, синий луч - напряжение на затворе ключа нижнего уровня)
Переключение силовых транзисторов при нулевом напряжении (желтый луч - напряжение на выходе преобразователя, синий луч - напряжение на затворе ключа нижнего уровня)

Долговременная выходная мощность источника питания - 200 Вт, кратковременная - до 300 Вт. Выходное напряжение основных шин источника питания +/- 40 В (при 230 В в сети), стабилизация выходного напряжения отсутствует. Также имеется дополнительная шина +12 В для питания защиты.

Габариты источника питания 126х70 мм, высота источника - не более 40 мм.

Разводка земель

Поскольку электронная начинка пьяной колонки имеет достаточно большое количество различных модулей, некоторые из которых работают на низких частотах - кроссовер и усилитель класса AB, высоких частотах - усилитель класса D и импульсный источник питания, а также Bluetooth-модуль, работающий на очень высокой частоте, разводка земли - задача не простая. Пришлось немало экспериментировать, чтобы найти оптимальное расположение модулей и оптимальный способ разводки земли, чтобы все устройство в целом работало как надо: не фонило, не шумело и не самовозбуждалось. А с этим были некоторое проблемы, вот некоторые из них :

- при близком расположение Bluetooth модуля к плате активного кроссовера, в динамиках был отчетливо слышен высокочастотный шум, поэтому пришлось убрать БТ-модуль подальше от кроссовера (об этом уже упоминалось ранее);

- при некоторых вариантах разводки земли в усилителе класса АВ возникало самовозбуждение при работе на высоких уровнях громкости, при этом на небольшой громкости все работало отлично, шума или фона не было.

В конечном итоге все трудности были преодолены и разводка земель обрела свой окончательный вид, который вы можете видеть на следующей схеме:

Схема разводки земель в пьяной колонке
Схема разводки земель в пьяной колонке

На схеме показаны только земляные провода.

В качестве эпилога

После восстановления и превращения первой версии пьяной колонки во вторую версию, она успешно отработала уже ни одну вечеринку и продолжает работать, озвучивая наши веселые, дружеские посиделки. А на этом у меня все!

Спасибо за внимание!

Файлы:

Авторская печатная плата источника питания Bluetooth модуля - https://disk.yandex.ru/d/3FBiHPoK9sofSQ

Авторская печатная плата Bi-amp кроссовера - https://disk.yandex.ru/d/48ua455Gi1WVTg

Дата первой публикации: 26 ноября 2024
Дата изменения: -