Добавить в корзинуПозвонить
Найти в Дзене
Волгаремсервис

Как выбрать ресивер для компрессора?

К выбору ресивера для компрессора следует подходить комплексно и с особым вниманием. Правило «чем больше, тем лучше» здесь не работает и может привести к пустым затратам, снижению КПД и перебоям в пневмосети. К тому же, воздухосборники, как и все компоненты воздушных магистралей, эксплуатируются под давлением и являются агрегатами повышенной опасности. А значит, подбирать их следует со всей ответственностью и грамотным экспертным подходом. Этим и займемся в нашей небольшой, но полезной статье. Что такое ресивер? Ресивер – это ёмкость, предназначенная для накопления сжатого воздуха, произведенного компрессором. Резервуар хранит постоянный воздушный запас для последующей подачи в пневматическую линию. Это своего рода аккумулятор сжатого воздуха, обеспечивающий бесперебойную работу компрессора и потребляющего оборудования. Зачем нужен ресивер? · Стабилизация давления. Одной из главных функций воздухосборника является поддержание стабильной компрессии в разных режимах эксплуатации пневмос

К выбору ресивера для компрессора следует подходить комплексно и с особым вниманием. Правило «чем больше, тем лучше» здесь не работает и может привести к пустым затратам, снижению КПД и перебоям в пневмосети. К тому же, воздухосборники, как и все компоненты воздушных магистралей, эксплуатируются под давлением и являются агрегатами повышенной опасности. А значит, подбирать их следует со всей ответственностью и грамотным экспертным подходом. Этим и займемся в нашей небольшой, но полезной статье.

Что такое ресивер?

Ресивер – это ёмкость, предназначенная для накопления сжатого воздуха, произведенного компрессором. Резервуар хранит постоянный воздушный запас для последующей подачи в пневматическую линию. Это своего рода аккумулятор сжатого воздуха, обеспечивающий бесперебойную работу компрессора и потребляющего оборудования.

Зачем нужен ресивер?

· Стабилизация давления. Одной из главных функций воздухосборника является поддержание стабильной компрессии в разных режимах эксплуатации пневмосети.

· Запас сжатого воздуха для гашения пиковых нагрузок потребления. Ресивер хранит постоянный воздушный запас и поддерживает работоспособность магистрали при большом моментальном расходе пневморесурсов.

· Охлаждение воздуха. В ресивере сжатый воздух имеет больше времени для охлаждения, что предотвращает перегрев системы.

· Базовая очистка от конденсата. В процессе сжатия воздуха влага активно конденсируется, и ресивер помогает частично отделить её под действием гравитации.

· Снижение частоты включения компрессора. Это уменьшает износ оборудования и увеличивает его ресурс.

Основные виды ресиверов

Воздухосборники представлены стальными или алюминиевыми резервуарами в вертикальном или горизонтальном форм-факторе. Вертикальные ресиверы занимают меньше пространства на полу, удобны в размещении на ограниченных площадях, не провоцируют избыточную конденсацию влаги. Горизонтальные модели обладают большей устойчивостью и легко обслуживаются. Для слива конденсата в воздухосборниках предусмотрено подключение герметичных конденсатоотводчиков, для контроля давления – аналоговых манометров.

Определяем оптимальный объем ресивера

Для подбора ресивера важно учитывать объем резервуара и максимально допустимые параметры давления. Расчет объема производится 2-мя способами:

1. Берется 1/3 часть производительности компрессорной станции. Например, если компрессор производит 1500 л/мин сжатого воздуха, то объем подключаемого к нему ресивера должен быть не менее 500 литров.

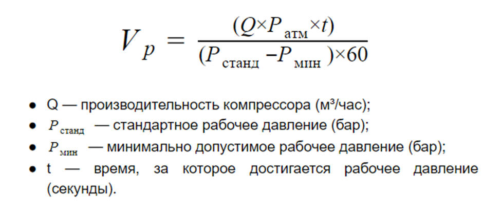
2. Более точный метод по специально разработанной формуле с учетом других важных параметров:

-2

5 базовых критериев выбора ресивера

1. Объем воздушного накопления. В каталогах современных производителей доступны модели объемом от 5 л. для решения бытовых задач до 2000 л. и более для крупных промышленных предприятий. Способы расчета необходимого объема указаны выше.

2. Конструктивные особенности. Включают вертикальное или горизонтальное размещение резервуара, стационарный тип или версии, интегрированные в компрессор.

3. Материал изготовления. Стандартное стальное исполнение или алюминиевые модификации с облегченной конструкцией и улучшенной антикоррозийной защитой.

4. Рабочее давление. Для объектов с непостоянным расходом сжатого воздуха достаточно ресивера, рассчитанного на давление до 10 бар. В промышленных условиях эксплуатации оптимальным выбором станут воздухосборники, выдерживающие 15 бар и более.

5. Пропускная способность. Позволяет определить, сколько воздушной массы ресивер способен пропустить через себя за единицу времени. Параметр измеряется в л/мин. Чем больше потребность производства в сжатом воздухе, тем выше должны быть характеристики пропускной способности резервуара. Если потребление сжатого воздуха превышает пропускные возможности ресивера, допустимо использовать сразу несколько параллельно подключенных воздухосборников.

-3

Последствия использования неправильно подобранного ресивера

· Избыточные нагрузки на компрессор и оборудование для воздухоподготовки, их ускоренный износ. Возникают при подключении как слишком большого, так и недопустимо маленького воздухосборника.

· Частые аварийные отключения воздушной станции. Происходят из-за частого пуска/останова оборудования и применения ресивера недостаточного объема.

· Высокие нагрузки на электрическую сеть. Следствием могут стать регулярные перепады напряжения, повышенный расход электричества и даже короткое замыкание.

· Недостаточное давление в пневмолинии при одновременном подключении нескольких потребителей.

Еще больше полезной информации о компрессорном и вспомогательном оборудовании доступно в нашем блоге на Яндекс.Дзен.

Источник: https://www.pnevmo-sklad.ru/