Добавить в корзинуПозвонить
Найти в Дзене
Изучаю с НОЛЯ.

РЕГУЛИРУЕМЫЙ БЛОК ПИТАНИЯ

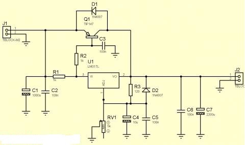
Универсальный блок питания, с помощью которого можно получить все напряжения, которые могут понадобиться в радиолюбительской и просто бытовой деятельности, должен быть в каждом доме. И конечно БП должен иметь хорошую мощность - обеспечивать ток выхода не 0,5 А, как у дешёвых китайских адаптеров, а несколько ампер, чтобы подключить даже свинцовые аккумуляторы от автомобиля для заряда, или электромоторы. Конечно при этом хочется чтоб диапазон напряжений так же имеет значение. Большинство схем блоков питания для начинающих ограничены 12 вольт, в лучшем случае 20. Но бывает нужно и 24, и 36 В. Сложно ли создать такой БП самому? Нет, ведь для схемы понадобится всего лишь десяток деталей. Вот очень простой, универсальный источник питания с регулируемым напряжением питания. Максимальное выходное напряжение 36 В - оно настраивается в диапазоне от 1,2 до (vcc - 3) вольт. Транзистор Q1 - это мощный PNP Дарлингтон, используется для увеличения тока микросхемы LM317. Сама LM317L без ра
Оглавление

Универсальный блок питания, с помощью которого можно получить все напряжения, которые могут понадобиться в радиолюбительской и просто бытовой деятельности, должен быть в каждом доме. И конечно БП должен иметь хорошую мощность - обеспечивать ток выхода не 0,5 А, как у дешёвых китайских адаптеров, а несколько ампер, чтобы подключить даже свинцовые аккумуляторы от автомобиля для заряда, или электромоторы. Конечно при этом хочется чтоб диапазон напряжений так же имеет значение. Большинство схем блоков питания для начинающих ограничены 12 вольт, в лучшем случае 20. Но бывает нужно и 24, и 36 В. Сложно ли создать такой БП самому? Нет, ведь для схемы понадобится всего лишь десяток деталей. Вот очень простой, универсальный источник питания с регулируемым напряжением питания. Максимальное выходное напряжение 36 В - оно настраивается в диапазоне от 1,2 до (vcc - 3) вольт.

Схема регулируемого блока питания

Транзистор Q1 - это мощный PNP Дарлингтон, используется для увеличения тока микросхемы LM317. Сама LM317L без радиатора может дать 100 мА, чего достаточно для управления транзистором. Элементы D1 и D2 являются защитными диодами, потому что при включении схемы заряд конденсаторов может повредить транзистор или стабилизатор.

-2

Параллельно электролитическим конденсаторам для устранения высокочастотных шумов ставим 100 нФ конденсаторы, потому что электролитические имеют большие значения ESR и ESL и не могут чётко устранить высокочастотные помехи.

Примечания

  • Транзистору Q1 нужен радиатор и лучше небольшой вентилятор.
  • Максимальная выходная мощность схемы - 125 ватт.
  • R1 - 2 Вт, другие резисторы - 0.25 ватт.
  • Все конденсаторы 50 В.
  • RV1 - 5 кОм регулятор.
  • Трансформатор требуется на 36 В 5 А. С мощностью от 150 ватт и выше.
  • Клеммы подключения выходных проводов - как для АС в усилителях, винтовые.

Обязательно поделись мнением после просмотра видео! :) Поддержите ролик лайком и репостом за старания. Вам несложно, а мне приятно!!!

*По вопросам сотрудничества и рекламы: Fetch74@mail.ru:

*Спасибо что смотрите! Не забываем подписаться на канал.