Добавить в корзинуПозвонить
Найти в Дзене
PRACTICAL ELECTRONICS

Ёмкостное реле для подсветки

Устройство предназначено для автоматического включения подсветки (светодиодной ленты с номинальным напряжением 12...24 В) при приближении, например, к умывальнику с зеркалом, кухонной мойке или другому предмету, требующему освещения. Ёмкостное реле собрано на специализированной микросхеме ТТР223-ВА6. Об этой микросхеме и конструкции на её основе было рассказано ранее на канале. Дополнительно были проведены эксперименты с этой микросхемой. К её входу (вывод 3) был подключён конденсатор переменной ёмкости. До ёмкости 300 пФ микросхема при подаче питающего напряжения калибровалась, но с увеличением ёмкости конденсатора чувствительность уменьшалась вплоть до того, что она срабатывала при непосредственном прикосновении к выводу 3. При ёмкости переменного конденсатора более 300 пФ работоспособность микросхемы нарушилась. По­этому сенсорный элемент может иметь сравнительно большие размеры, и на основе этой микросхемы можно сделать ёмкостное реле. Для уменьшения сетевых и других низкочастотны
Оглавление

Особенности устройства

Устройство предназначено для автоматического включения подсветки (светодиодной ленты с номинальным напряжением 12...24 В) при приближении, например, к умывальнику с зеркалом, кухонной мойке или другому предмету, требующему освещения.

Ёмкостное реле собрано на специализированной микросхеме ТТР223-ВА6. Об этой микросхеме и конструкции на её основе было рассказано ранее на канале.

Дополнительно были проведены эксперименты с этой микросхемой. К её входу (вывод 3) был подключён конденсатор переменной ёмкости. До ёмкости 300 пФ микросхема при подаче питающего напряжения калибровалась, но с увеличением ёмкости конденсатора чувствительность уменьшалась вплоть до того, что она срабатывала при непосредственном прикосновении к выводу 3.

При ёмкости переменного конденсатора более 300 пФ работоспособность микросхемы нарушилась. По­этому сенсорный элемент может иметь сравнительно большие размеры, и на основе этой микросхемы можно сделать ёмкостное реле.

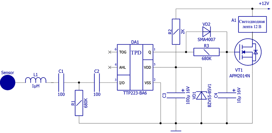
Схема электрическая

Схема электрическая принципиальная ёмкостного реле для подсветки
Схема электрическая принципиальная ёмкостного реле для подсветки

Для уменьшения сетевых и других низкочастотных наводок сенсорный элемент подключён к входу (вывод 3) микросхемы DA1 через ФНЧ C1R1C2. Для подавления высокочастотных наводок от сотовых телефонов, Bluetooth, Wi-Fi и других передающих устройств последовательно с сенсорным элементом включён дроссель L1. Эксперименты показали, что его установка практически не влияет на чувствительность реле.

Выходной сигнал микросхемы через цепь VD2R3C4 поступает на затвор мощного полевого транзистора, который и подаёт питающее напряжение на светодиодную ленту А1.

Микросхема питается от параметрического стабилизатора напряжения на элементах R2 и VD1, конденсатор С3 подавляет пульсации и помехи по цепи питания.

Выводы 4 и 6 микросхемы DA1 оставлены свободными, поэтому она работает в режиме «кнопки с самовозвратом, т. е. при приближении к сенсорному элементу освещение включается, а при удалении – выключается, но в данном случае не сразу.

При приближении к сенсорному элементу на выходе (вывод 1) микросхемы DA1 появляется напряжение около 5 В, в результате конденсатор С4 быстро заряжается через диод VD2 до напряжения около 4,5 В, а затем медленно – до 5 В. В результате транзистор VT1 открывается, на светодиодную ленту поступает напряжение – подсветка включается.

При удалении от сенсорного элемента на выходе микросхемы появляется низкий уровень, и конденсатор С4 начинает разряжаться через резистор R3. В результате несколько секунд яркость подсветки не изменяется, а затем она плавно уменьшается.

Время задержки выключения подсветки можно изменить подборкой резистора R3 и конденсатора С4, чем больше номинал – тем больше задержка.

Конструкция

Все детали схемы использованы для поверхностного монтажа. Транзистор VT1 APM2014N выпаян с системной платы компьютера, возможно использовать и другие со схожими параметрами, а если применить более мощные модели с установкой на теплоотвод, то можно управлять включением/выключением мощной нагрузки. Если задержка выключения не нужна, то конденсатор C4 не устанавливают.

Для изготовления сенсорного элемента была использована фольга (обёртка) и отрезки толстой бумаги (ватмана). Один конец соединительного изолированного провода зачищен на расстоянии 30…40 мм, завёрнут и зажат в фольге. Затем фольгу помещают между двумя отрезками ватмана соответствующего размера и скрепляют в нескольких местах с помощью степлера. Обязательно надо скрепить место, где провод зажат в фольге.

Следует отметить, что чем больше размеры сенсорного элемента, тем больше его чувствительность к большим объектам, но с другой стороны – тем больше его ёмкость, а значит, и меньше чувствительность самого реле. Поэтому можно подобрать оптимальные размеры элемента.

Печатная плата для схемы показана на рисунке ниже.

Печатная плата для схемы ёмкостного реле для включения LED-подсветки
Печатная плата для схемы ёмкостного реле для включения LED-подсветки