Добавить в корзинуПозвонить
Найти в Дзене
SEOnews

TF-IDF: что это и как его использовать в SEO

TF-IDF остается важным инструментом в SEO-оптимизации, помогая улучшить ранжирование и содержание страниц. Команда Топвизор-Журнала разобрала основные принципы работы TF-IDF, где его стоит применять и на какие ошибки следует обратить внимание при оптимизации. TF-IDF – что это и как работает TF-IDF, или Term Frequency х Inverse Document Frequency – это метод статистического анализа. Его используют не только в SEO, но и в веб-аналитике, пользовательском моделировании, лингвистике. TF-IDF оценивает относительный вес слова в документе по отношению к набору слов в коллекции. Проще говоря, TF-IDF показывает, насколько важно слово в документе. Для SEO документ – это веб-страница, коллекция – все страницы в интернете, а слово – ключ. TF – это частота термина или количество раз, которое слово упоминается в документе, например на продуктовой странице или в статье. Если в статье на 1000 слов про правильное питание слово «питание» упоминается 15 раз, то его TF = 15/1000 = 0,15 или 1,5 %. Если стат

TF-IDF остается важным инструментом в SEO-оптимизации, помогая улучшить ранжирование и содержание страниц. Команда Топвизор-Журнала разобрала основные принципы работы TF-IDF, где его стоит применять и на какие ошибки следует обратить внимание при оптимизации.

TF-IDF – что это и как работает

TF-IDF, или Term Frequency х Inverse Document Frequency – это метод статистического анализа. Его используют не только в SEO, но и в веб-аналитике, пользовательском моделировании, лингвистике. TF-IDF оценивает относительный вес слова в документе по отношению к набору слов в коллекции.

Проще говоря, TF-IDF показывает, насколько важно слово в документе. Для SEO документ – это веб-страница, коллекция – все страницы в интернете, а слово – ключ.

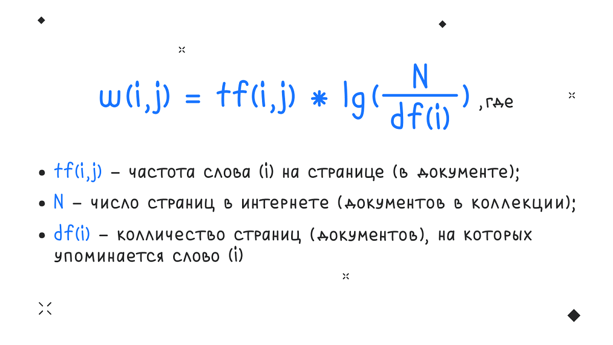
TF – это частота термина или количество раз, которое слово упоминается в документе, например на продуктовой странице или в статье.

Если в статье на 1000 слов про правильное питание слово «питание» упоминается 15 раз, то его TF = 15/1000 = 0,15 или 1,5 %. Если статья на 3000 слов, то 0,5 %.

IDF – обратная частота документа. В SEO она показывает, как часто слово появляется на всех страницах в интернете.

Например, есть 10 млн страниц. Слово «питание» встречается только в 2000 из них. IDF будет равен десятичному логарифму 10 000 000/2 000. И вся формула TF-IDF:

Как использовать TF-IDF Для создания новых страниц

Во-первых, TF-IDF – ценный инструмент для создания ТЗ на копирайтинг новых страниц. Он дает возможность проанализировать плотность ключей, которые уже используют конкуренты в топе. То есть ту плотность, которую хочет видеть поисковик, чтобы вывести, предположим, статью на первую страницу выдачи.

Во-вторых, с TF-IDF легко подобрать тематические слова. Особенно не синонимические, а косвенные.

Например, для статьи про «Мазду» тематикообразующими словами будут «дверь», «прострочка» или «светодиодные фары» – это слова, которые помогают раскрыть тему статьи. Если добавить их на страницу, она покроет больше запросов. Так у нее больше шансов подняться в выдаче.

Евгений Зданевич, SEO-лид WSS.media:

-2

Пример анализа плотности ключей, Surfer SEO

Вторая основная ошибка – анализировать слишком много, мало или просто не тех конкурентов. Чтобы получить работающий результат, смотрите на 3–5 из них. Отбирайте тех, кто с высокой долей вероятности ранжируется в ТОПе именно из-за хорошо оптимизированного текстового контента. Чтобы их найти, смотрите на DR, возраст и динамику трафика. Это не обязательно будут страницы из ТОП-3 – они могут быть и на 9-10-м местах. Это может быть и молодой сайт с невысоким трастом. Если его страница ранжируется наравне с высокотрастовыми сайтами, то, скорее всего, это происходит за счет хорошей оптимизации.

Как провести анализ TF-IDF На своем проекте

Этот вопрос мы разберем на примере блоговой статьи аккаунтинг-проекта. Будем использовать Surfer SEO, платный инструмент для SEO-анализа, в том числе и TF-IDF. Цена – $49 в месяц.

  • Зайдите в свой профиль Surfer SEO или зарегистрируйтесь, если у вас нет аккаунта.
-3
  • Перейдите во вкладку Audit.
-4
  • Заполните поля:
  • URL страницы, для которой мы делаем анализ;
  • одно или несколько ключевых слов;
  • регион.
  • Нажмите Create Audit. Анализ будет готов в течение 10 минут.
-5
  • Surfer SEO сделает обширный анализ – на странице появится много блоков и рекомендаций по оптимизации. Чтобы увидеть результаты расчета по TF-IDF, найдите строку Terms to Use и нажмите Show details.
-6

TF-IDF покажет:

  • terms – термины, которые наиболее часто встречаются у страниц в выдаче, включая и вашу страницу;
  • example – примеры использования терминов;
  • you – сколько раз термин использован на вашей странице;
  • suggested – рекомендуемое количество использования терминов;
  • relevance – релевантность термина относительно страницы;
  • search volume – частотность термина, мы рекомендуем перепроверять другими сервисами, например SemRush, Ahrefs;
  • action – рекомендации по оптимизации.

Результаты анализа можно экспортировать в Excel.

-7

В выдаче

Если же нужно проанализировать выдачу, понять релевантность запроса и найти схожие термины, можно использовать инструмент SERP Analyzer:

  • Вставьте главные ключи, по которым нужно проанализировать выдачу.
  • Выберите нужный регион.
  • Нажмите на Create SERP Analyzer.
-8

Если нужно понять, как ключевое слово используется в текстах конкурентов, выберите Structure → body. Пункты Popular words, Popular phrases, Common words, Common phrases, Prominent words and Phrase помогут понять, какие фразы и слова употребляют на страницах большинство конкурентов.

Блок Popular words

Как использовать результаты анализа

-10

В результатах анализа ключей на странице Surfer SEO дает рекомендации, сколько добавить или, наоборот, убрать. В примере на скриншоте в текущей статье содержится только 4 ключа financial year end, тогда как рекомендуемое количество – 19-61. Если добавить его 15-57 раз, на странице будет нужная плотность.

-11

А анализ плотности, который чаще применяется для новых страниц, показывает, сколько в среднем и какие ключи используют конкуренты. Например, слово paypal есть на всех страницах по запросу ebay fee calculator, среднее количество – 6,11, а плотность – 1,02. То, сколько раз встретится ключ у вас, зависит от объема контента, но необходимый минимум – 2 раза, а максимум – 14. Превысите число 14 – будет переспам.

Проведите A/B-тесты и сравните ранжирование страниц, оптимизированных с TD-IDF и нет. Важно понимать принципы его работы и избегать чрезмерного насыщения текстов ключевыми словами, чтобы достичь баланса между релевантностью и качеством контента. Тесты займут немного времени, и после оптимизации первые результаты появятся через неделю-две. У статей и продуктовых страниц с низкой конкуренцией – быстрее. TF-IDF полезный инструмент в SEO-оптимизации, пользуйтесь им и создавайте релевантный контент, повышающий шансы страниц на первые позиции в поисковых системах.